Главная > Селекция и распознавание на основе локационной информации
НАПИШУ ВСЁ ЧТО ЗАДАЛИ
СЕКРЕТНЫЙ БОТ В ТЕЛЕГЕ
<< Предыдущий параграф Следующий параграф >>
Пред.
След.
Макеты страниц

Распознанный текст, спецсимволы и формулы могут содержать ошибки, поэтому с корректным вариантом рекомендуем ознакомиться на отсканированных изображениях учебника выше

Также, советуем воспользоваться поиском по сайту, мы уверены, что вы сможете найти больше информации по нужной Вам тематике

ДЛЯ СТУДЕНТОВ И ШКОЛЬНИКОВ ЕСТЬ
ZADANIA.TO

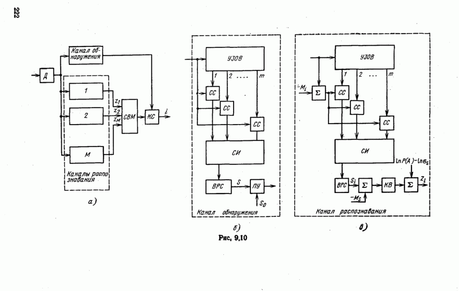
ГЛАВА 9. ПРИКЛАДНЫЕ ЗАДАЧИ РАДИОЛОКАЦИОННОГО РАСПОЗНАВАНИЯ

9.1. ЭФФЕКТИВНОСТЬ ПОТРЕБИТЕЛЕЙ ИНФОРМАЦИИ РАСПОЗНАВАНИЯ

Проиллюстрируем возможные пути использования результатов РРЦ тремя примерами. Во всех случаях качество распознавания будем оценивать показателем эффективности потребителя информации.

Обычно решение номере класса объекта выданное распознающим автоматом используется потребителем его информации для выбора того или иного режима работы. Пронумеруем такие режимы индексами Тогда задача выбора режима работы будет эквивалентна задаче выбора оптимальной стратегии в игре с платежной матрицей размера

При отсутствии текущей информации распознавания ее потребитель может выбрать либо минимаксную стратегию либо стратегию, минимизирующую средний риск

Будем считать, что в результате измерения признака объекта вычислил апостериорное распределение вероятностей классов Тогда естественным будет выбор оптимальной стратегии по правилу

Во многих случаях устройство распознавания неспособно рассчитать вероятности гипотез и выдает потребителю лишь номер класса к которому отнесена радиолокационная цель. В такой ситуации потребитель информации может выбирать стратегию по правилу Очевидно, что такой подход будет оправдан только при полном доверии к решениям распознающего автомата, Это соответствует распределению вероятностей гипотез для всех . В тех случаях, когда решения о классе объекта иногда принимаются с ошибками, рассмотренному правилу могут сопутствовать значительные потери.

Лучшим решением в таких условиях будет вычисление и использование апостериорных вероятностей классов на основании имеющихся данных о номере класса объекта k.

В этом случае стратегию следует выбирать по правилу

Если считать, что множество стратегий имеет мощность континуума и вместо номера стратегии выбирать один из элементов этого множества то все рассмотренные правила выбора стратегий сохраняют силу. При этом поиск стратегии, минимизирующей ожидаемые потери, должен производиться по всем элементам множества Более подробно особенности выбора оптимальной стратегии иллюстрируются следующим примером.

Предположим, что информация о классе обнаруженного объекта используется для настройки следящей системы автоматического регулирования с целью повышения точности ее работы. Будем считать, что различным классам объектов соответствуют различные статистические характеристики входных воздействий системы. Следовательно, изменяя ее параметры, например коэффициент усиления можно обеспечить максимальную точность отработки входных воздействий каждого вида.

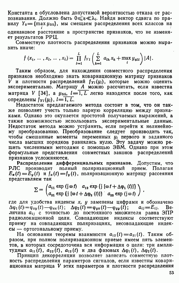
Допустим, что число распознаваемых классов равно трем, а среднеквадратические ошибки отработки входных воздействий каждого вида зависят от параметра так, как показано на рис. 9.1. Анализ зависимостей показывает, что для каждого вида (класса) входных воздействий существуют оптимальные значения коэффициента усиления опт. Следовательно, потребитель информации может приобрести адаптивные свойства, если каждый раз будет устанавливать то из трех значений которое соответствует классу обнаруженного объекта. В этом случае среднее значение ошибки а составит

В условиях рассмотренного примера при величина составит 0,02.

Если лишить систему свойства адаптивности и выставить некоторый коэффициент усиления (см. рис. 9.1), постоянный для всех классов входных воздействий, то соответствующая ошибка , т. е. увеличится втрое. Таким образом, учет информации распознавания может привести к существенному улучшению работы ее потребителей.

Рис. 9.1.

Рис. 9.2.

Как уже отмечалось, такого эффекта в полной мере можно достигнуть только при безошибочном распознавании объектов, т. е. при При вероятностях ошибок отличных от нуля, непосредственный учет данных распознавания может привести к снижению эффективности системы по сравнению с ее неадаптивным вариантом.

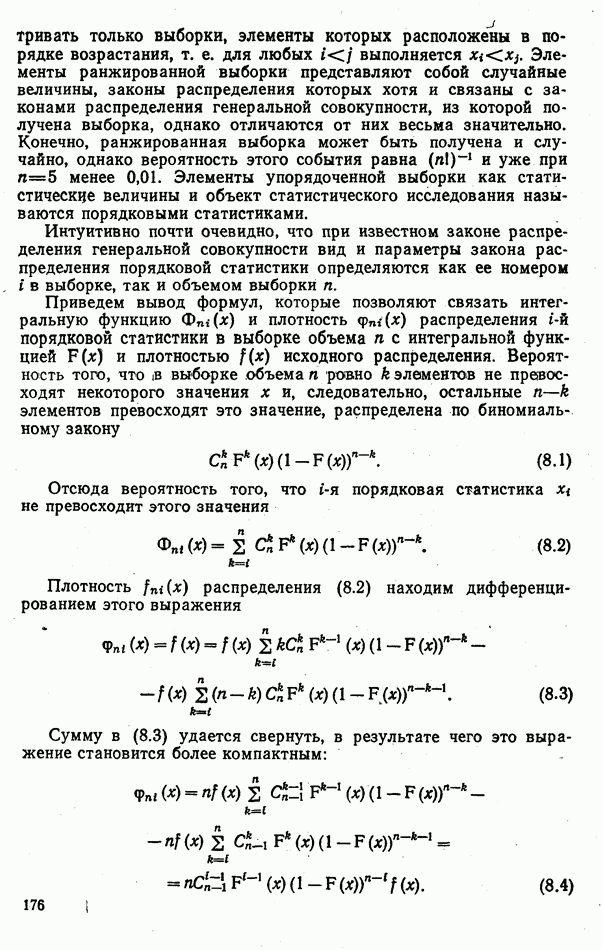
Пусть, например, значения показателей одинаковы и равны , а усредненному коэффициенту соответствуют ошибки где . При ошибочном распознавании объекта неверная установка коэффициента приводит к ошибкам . С учетом сделанных допущений

Здесь — одинаковые для всех классов вероятности перепутывания, .

Найдем отношение средней ошибки адаптивной системы к ошибке системы, не учитывающей данных распознавания

Очевидно, что использование информации о классе объекта имеет смысл при 1. Это позволяет определить допустимые значения вероятностей ошибок

Положим, например, Тогда учет данных распознавания может быть оправдан только при вероятностях перепутывания, не больших 0,167. На рис. 9.2 показаны зависимости коэффициента от вероятностей перепутывания для различных значений .

Известно [26], что если устройство распознавания нормально работает, то средняя вероятность ошибочных решений не может быть больше, вероятности ошибки при случайном угадывании класса цели что для трех классов составляет 0,67. Из рис. 9.2 следует, что и при работоспособном устройстве распознавания, когда описанный подход вместо выигрыша может привести к снижению эффективности потребителя данных распознавания.

Как уже отмечалось, выходом из положения является учет достоверности каждого единичного акта принятия решений, т. е. вероятностей гипотез . В тех случаях, когда распределение вероятностей гипотез близко к априорному

Рис. 9.3

Рис. 9.4.

распределению вероятностей классов, начальное значение коэффициента следует изменять весьма незначительно. Наоборот, сигналы, которым соответствуют близкие к единице вероятности гипотез сдвигают коэффициент к одному из оптимальных значений .

Для вычисления вероятностей гипотез должны быть известны априорные вероятности классов и законы распределения Если такая информация не задана, эффективным может оказаться использование других мер сходства распознаваемого объекта с эталонными образами: махалонобисовых расстояний, коэффициентов корреляции между принятым и эталонным сигналами

Если решения о классе объекта принимаются в результате измерения независимых отсчетов признаков (см. гл. 6), вероятности гипотез можно записать в виде

где - число «голосов» в пользу класса

При этом коэффициент усиления следует выбирать по правилу

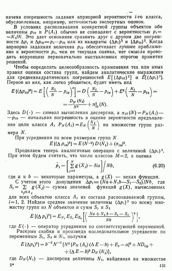
Более грубо оценки мер сходства можно вычислять в виде а коэффициент выбирать по правилу Таким образом, можно выделить три основных способа учета данных распознавания в соответствии с правилами установки коэффициента

Первому и второму подходам соответствуют ожидаемые значения ошибок регулирования

для третьего подхода

На рис. 9.4 показаны функции и соответствующие области принятия решений.

Обратившись к выражению для стср, заметим, что эффективность потребителя информации распознавания зависит от характеристик матрицы вероятностей перепутывания Значения ее элементов определяются не только функциями (рис. 9.4), но и видом разделяющих поверхностей (множеством порогов Следовательно, причем оптимальную пару аргументов можно найти путем решения системы уравнений

Так, если реализован второй подход к использованию результатов распознавания, то систему «распознающий автомат + потребитель информации» можно оптимизировать оптимальной настройкой и выбором множества по правилу

Таким образом, в тех случаях, когда потребитель информации использует решения о классе объекта для выбора наиболее выгодного режима работы (структурных связей, параметров схем), возможна оптимизация системы «устройство распознавания потребитель информации». Для этого должен выдавать потребителю не номера классов объектов, а меры сходства с каждым из М эталонов.

В тех случаях, когда выдача мер сходства невозможна, в устройстве распознавания должно быть задано оптимальное множество порогов и определено правило выбора режима работы потребителя для каждого из возможных решений При этом может возникнуть неожиданный эффект. Если одно и то же устройство распознавания поставляет информацию нескольким потребителям, то для каждого из них может быть задан «свой» набор разделяющих поверхностей (множество ). Следовательно, может отнести одну и ту же радиолокационную цель к нескольким непересекающимся классам одновременно в зависимости от того, к какому потребителю информации поступают соответствующие решения. Необходимость установки различных порогов возникает и тогда, когда алфавиты классов «интересующих» различных потребителей, не совпадают.

Если установить различные пороги в одном и том же устройстве трудно, то следует выбирать компромиссный вариант, более или менее удовлетворяющий интересам каждого из потребителей информации распознавания. Если это возможно, лучше всего выдавать им весь набор апостериорных вероятностей классов.

Рис. 9.5

Типичные зависимости средней ошибки работы системы автоматического регулирования от достоверности распознавания (рис. 9.5) построены для алгоритмов установки коэффициента усиления в которых учитывается, что коэффициент принимает одно из трех значений Оюпт, или в зависимости от решения а также учитываются апостериорные вероятности гипотез и приближенные функции сходства

Линия соответствует случаю, когда коэффициент постоянен и не корректируется по данным распознавания.

Анализ этих зависимостей показывает, что использование результатов распознавания может существенно повысить эффективность работы потребителей информации. Вместе с тем расчет на идеальную работу может привести к большим потерям, если действительная достоверность распознавания меньше некоторого критического значения

Возможные потери заметно снижаются за счет использования мер сходства различного вида. Так, даже при довольно грубых оценках мер сходства соответствующее критическое значение приближается к минимальному Если в качестве мер сходства выбраны апостериорные вероятности классов то использование данных распознавания никогда не приводит к потерям в эффективности потребителя.

Рассмотрим ситуацию, когда для распознавания предъявлена группа из четырех объектов, причем достоверно известно, что в ней представлены радиолокационные цели трех классов: по одной классов и две — класса Допустим, что система распознавания двухканальная, т. е. может одновременно анализировать характеристики двух объектов группы. В тех случаях, когда принимается решение о том, что хотя бы один из них относится к классу процесс распознавания заканчивается и соответствующий объект передается для обслуживания потребителю информации.

Если ни один объект из распознаваемой пары не отнесен к классу устройство распознавания переходит к анализу характеристик следующих двух объектов. Когда оба они распознаны как принадлежащие классу или то для обслуживания потребителю представляется один из них наугад. То же произойдет при одновременном отнесении двух радиолокационных целей к классу

В качестве показателя эффективности распознавания выберем вероятность обслуживания объекта класса Определим связь этого показателя с вероятностями принятия решений и Для этого построим граф состояний системы (рис. 9.6), на котором объекты класса обозначены белыми кружками, класса — черными И класса — кружками с крестом. В прямоугольниках показаны комбинации объектов, предъявляемых для распознавания, в шестиугольниках — варианты возможных решений.

(кликните для просмотра скана)

Около прямоугольников указаны вероятности предъявления комбинаций объектов, около шестиугольников — вероятности соответствующих решений, в конце каждой ветви — соответствующая ей вероятностть обслуживания объекта первого класса.

Анализ построенной схемы позволяет найти вероятность обслуживания, радиолокационных целей класса

Из этого выражения видно, что специфика решаемой задачи приводит к показателю эффективности, нелинейно зависящему от верояткостей принятия решений и не совпадающему по форме с выражением для среднего риска распознавания

Применительно к рассмотренной задаче можно положить стоимости решений

Это приводит к зависимости

Очевидно, что как бы мы ни подбирали постоянные пороговое множество минимизирующее функцию не будет совпадать с множеством минимизирующим средний риск. Соответственно будут отличаться и решения, принимаемые согласно каждому из этих критериев.

Совпадения выражений для среднего риска и вероятности обслуживания Робе можно добиться, рассматривая вероятности распознавания не отдельных объектов а их комбинаций, показанных на рис. 9.6. Но в этом случае задача распознавания радиолокационных целей заменяется задачей распознавания ситуаций. Некоторые пути ее решения рассматриваются в гл. 6 и в части 3.

Одна из основных задач, стоящих перед системами массового обслуживания, — установка очередности удовлетворения поступающих заявок. При разной важности заявок задача обычно оказывается многокритериальной, что затрудняет поиск оптимального решения. Лучший способ его отыскания — свертка нескольких критериев в один.

Допустим, что РЛС обнаружила и распознала несколько приближающихся объектов, подлежащих последовательному обслуживанию. Каждый объект характеризуется номером класса к которому его отнес начальной дальностью и скоростью Все объекты подлежат обслуживанию на участке дальностей от до Вероятность успешного обслуживания объекта зависит от его класса и дальности обслуживания (рис. 9.7).

Время обслуживания каждого объекта линейно зависит от его дальности где — время перехода к обслуживанию нового объекта, постоянная, имеющая размерность скорости.

Необходимо максимизировать вероятность успешного обслуживания всех обнаруженных объектов

Рис. 9.7

При решении подобных задач и отсутствии данных о классах радиолокационных целей очередность их обслуживания обычно определяется порядком их приближения на дальность . Очевидно, что это не лучшее решение задачи; с другой стороны, мало что обещает учет только классов объектов и пренебрежение их положением в пространстве. В общем случае возможны вариантов очередности обслуживания объектов. Пронумеруем эти варианты индексами Наиболее эффективный вариант очередности обслуживания, очевидно будет удовлетворять условию т. е. максимизировать .

Ее значение определяется по формуле

где - вероятность успешного обслуживания объекта, найденная с учетом дальности его обслуживания, номера его класса и очередности обслуживания, определяемой значением

Дальности удобно оценивать с помощью рекуррентной зависимости

т. е. номера объектов пересмотрены в соответствии с установленной очередью обслуживания. Расчеты показывают, что правильный учет результатов распознавания обеспечивает ощутимый (обычно в раза) выигрыш в значении

Поиск оптимальной очередности обслуживания объектов при небольших размерах группы возможен методом прямого перебора; при больших необходимо применять специальные приемы. Можно, например, запрещать рассмотрение вариантов, предусматривающих перестановку очередей однотипных объектов с близкими скоростями. Другие способы решения задачи основаны на применении алгоритмов случайного поиска и др. Выбор конкретной методики зависит от специфики задачи.

Если может ошибаться, то вероятность следует рассчитывать по формуле

— найденные тем или иным способом апостериорные вероятности гипотез о принадлежности объекта к классу,

Отождествление объектов. Если несколько РЛС передают на общий пункт обработки информации координаты распознаваемых объектов и решения о номерах их классов, то может возникнуть задача отождествления (инден-тификации) данных. При этом необходимо определить, какому истинному числу радиолокационных целей принадлежат близко расположенные отметки, создаваемые

разными РЛС на индикаторе Обычно для ответа на этот вопрос учитывают возможные погрешности измерения координат объектов каждой из станций. Покажем, что задачи отождествления и распознавания объектов следует решать совместно.

Пусть, например, две РЛС наблюдают цели, с отличающимися на прямоугольными координатами. Первая станция отнесла свой объект к классу а вторая — к классу . В такой ситуации следует рассмотреть шесть гипотез — см. первые две колонки табл. 9.1.

Если при выборе перечисленных гипотез стоимости ошибок одинаковы, то следует выбрать наиболее правдоподобную из них. Для этого следует рассчитать совместные законы распределения вероятностей координат и решений и при условии справедливости каждой из шести гипотез.

Если решения принимались без учета координат, объектов, то закон можно разбить на два сомножителя;

В некоторых случаях составляющая может быть описана нормальным двумерным законом. При справедливости гипотез удобно считать математические ожидания нулевыми, ошибки независимыми с с одинаковыми дисперсиями определяемыми ошибками топогеодезической привязки и точностью работы РЛС.

При справедливости гипотез 1—4 закон можно считать равномерным в некоторых пределах, или гауссовским. В последнем случае математические ожидания координат следует выбирать равными типовым взаимным удалениям двух соседних радиолокационных целей. Дисперсии этих величин будут равны где — составляющая, характеризующая стабильность расстояний между соседними объектами.

Закон определяется вероятностями ошибок и правильных решений каждой из РЛС. Так, если распознавание всегда безошибочно, то однозначна


Таблица 9.1 (см. скан)

следует принять гипотезу 1. В остальных случаях для расчета следует использовать методику, описанную в 6 гл.

Анализ законов вычисленных для различных номеров гипотез показал, что принимать следует ту из них, для которой некоторая решающая статистика будет максимальна. В последнем столбце табл. 9.1 приведены выражения для статистики найденные в предположении равновероятности всех гипотез и равенстве нулю дисперсии Через и обозначены соответственно вероятности правильного и ошибочного распознавания целей i-го класса t-й РЛС.

При определении истинных координат объектов по данным нескольких РЛС может оказаться полезной методика комбинаций оценок, рассмотренная в п. 6.7.4.

Анализ сложных гипотез о координатах объектов и номерах их классов может быть рекомендован при завязке трасс радиолокационных целей, экстраполяции их положения в пространстве и поиске объектов по данным целеуказания. При этом размеры пространственных стробов, в которых анализируется радиолокационная обстановка, целесообразно выбирать с учетом маневренных возможностей обнаруженных целей.

Рассмотренные примеры показали целесообразность и необходимость совместного решения задач обнаружения и определения координат радиолокационных целей и задач их распознавания.

1
Оглавление
email@scask.ru