Главная > Устройства и элементы систем автоматического регулирования и управления. Книга 1. Измерительные устройства, преобразующие элементы и устройства
НАПИШУ ВСЁ ЧТО ЗАДАЛИ
СЕКРЕТНЫЙ БОТ В ТЕЛЕГЕ
<< Предыдущий параграф Следующий параграф >>
Пред.
След.
Макеты страниц

Распознанный текст, спецсимволы и формулы могут содержать ошибки, поэтому с корректным вариантом рекомендуем ознакомиться на отсканированных изображениях учебника выше

Также, советуем воспользоваться поиском по сайту, мы уверены, что вы сможете найти больше информации по нужной Вам тематике

ДЛЯ СТУДЕНТОВ И ШКОЛЬНИКОВ ЕСТЬ
ZADANIA.TO

Индикаторный режим работы сельсинов.

Система уравнений сельсинов» работающих в индикаторном режиме, может быть составлена на основании схемы рис. XVI. 27.

Полагая, что сельсин-датчик и сельсин-приемник имеют одинаковые параметры и что при напряжении возбуждения одинаковом для датчика и приемника, в обмотках вторичной цепи датчика возникают напряжения а в обмотках вторичной цепи приемника — напряжения получим систему уравнений в следующем виде:

где — токи в первой, второй и третьей фазах и обмотке возбуждения датчика соответственно;

— токи в первой, второй и третьей фазах и обмотке возбуждения приемника соответственно;

активное сопротивление обмоток вторичнои цепи и обмоток возбуждения соответственно;

— потокосцепления фазовых обмоток и обмоток возбуждения датчика и приемника соответственно.

Из теории электрических машин переменного тока известно, что потокосцепления, входящие в систему уравнений (XVI. 17), могут быть записаны в виде формул:

где

индуктивности первой, второй и третьей фазовых обмоток соответственно;

— коэффициенты взаимоиндукции между первой и второй, первой и третьей, второй и третьей фазовыми обмотками соответственно;

— коэффициенты взаимоиндукции между первой, второй и третьей фазовыми обмотками и обмоткой возбуждения соответственно.

В формулах (XVI. 19) является амплитудным значением взаимоиндуктивности фазы, определяемым как полуразность между максимальным и минимальным значениями взаимоиндуктивности; представляет среднее значение взаимоиндуктивности фазы и определяется как полусумма максимального и минимального значений взаимоиндуктивности. Аналогичным образом определяются

Для получения потокосцеплений датчика в системах уравнений (XVI. 18) и (XVI. 19) вместо индекса нужно поставить индекс а вместо угла — угол Для получения потокосцеплений приемника индекс и угол заменяют соответственно на и

Решение системы уравнений (XVI. 17) представляет известные трудности. Система может быть решена, если физические процессы в сельсинах рассматривать не вдоль магнитных осей вторичных фазовых обмоток, а вдоль продольной оси, совпадающей с направлением магнитной оси обмотки возбуждения, и поперечной оси, имеющей направление, перпендикулярное первому [10].

Система уравнений (XVI. 17) может быть преобразована к виду

или

где

— продольная составляющая тока во вторичной цепи датчика;

— поперечная составляющая тока во вторичной цепи датчика; — продольная составляющая тока во вторичной цепи приемника;

— поперечная составляющая тока во вторичной цепи приемника;

угол рассогласования;

— угловая скорость вращения датчика и приемника.

Входящий в коэффициенты оператор при решении системы уравнений относительно токов или и 2 обычно заменяется величиной т. е. считается, что . В этом случае полученные формулы для токов будут характеризовать установившийся режим в индикаторной синхронной передаче.

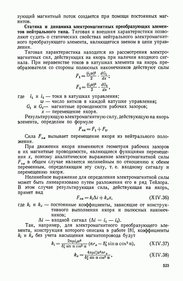
Синхронизирующий момент. Из теории электрических машин переменного тока известно, что электромагнитный момент определяется выражением

где

Синхронизирующий момент сельсина-датчика или сельсина-приемника может быть определен выражением (XVI.21), если в него подставить значения потокосцеплений и Например, синхронизирующий момент на валу сельсина-приемника

где

Выражение (XVI.22) показывает, что синхронизирующий момент сельсина имеет две составляющие, одна из которых носит реактивный характер и обусловлена наличием явно выраженных полюсов, а вторая — взаимодействием потока возбуждения с поперечной

составляющей вторичного тока. Нужно сказать, что первая составляющая момента не является основной и ею в большинстве случаев можно пренебречь, так как режим работы индикаторной синхронной передачи обычно соответствует малым углам рассогласования, при которых размагничивающее действие продольной составляющей вторичного тока мало, и она практически равна нулю. В тех случаях, когда сельсины не имеют явно выраженных полюсов, реактивная составляющая вообще отсутствует, так как

Таким образом, синхронизирующий момент сельсина без большого ущерба для практических расчетов в области малых углов рассогласования может определяться по выражению

Подставляя в уравнения (XVI.22) и (XVI.23) токи получим теоретическую зависимость синхронизирующего момента не только от угла рассогласования, но и от скорости вращения роторов сельсинов индикаторной синхронной передачи.

Воспользовавшись формулой (XVI.22), нетрудно показать, что синхронизирующий момент сельсина в синхронной передаче при постоянном угле рассогласования с возрастанием скорости убывает.

Найдем зависимость синхронизирующего момента от угла рассогласования при постоянной скорости. Полагая, что скорость равна нулю и сельсины не имеют явно выраженных полюсов, а также активное сопротивление обмотки возбуждения мало по сравнению с ее индуктивным сопротивлением, используя уравнение (XVI.23) и находя значения токов получим

где

Характер изменения синхронизирующего момента при изменении угла рассогласования, как показывает уравнение (XVI.24), может быть различным и зависит от соотношения параметров , которые определяются выражениями (XVI.26) и (XVI. 27). Так, например, при график функции приведенный на рис. XVI.30, соответствует кривой У, а при — кривой 2. Обычно поэтому зависимость сельсинов с неявно выраженными полюсами имеет вид кривой 1. Наличие явно выраженных полюсов, как это следует из уравнения (XVI.22),

обусловливает реактивную составляющую момента, которая увеличивает результирующий синхронизирующий момент. Благодаря этому возрастает и крутизна кривой в области малых углов рассогласования.

Рис. XVI.30 Кривые изменения синхронизирующего момента для различных соотношений параметров : кривые 1—3 имеют соответственно (при )

Удельный статический синхронизирующий момент. Крутизна кривой, представляющей зависимость синхронизирующего момента от угла рассогласования, в точке характеризуемая производной

обычно называется удельным статическим синхронизирующим моментом.

Величину удельного момента можно выразить через параметры сельсина. Поскольку удельный момент характеризуется крутизной характеристики в начале координат, то при определении принимаем Следовательно, удельный момент может быть вычислен по формуле (XVI.23), в которой поперечная составляющая тока и ток в обмотке возбуждения определяются уравнениями

В уравнении (XVI .29) в правой части составляющая ввиду малости может быть принята равной нулю.

При малых значениях 0 получим следующее выражение для синхронизирующего момента:

Подставляя в уравнение (XVI.30) значения коэффициентов и с и представляя угол рассогласования в градусах, а синхронизирующий момент в получим

где

откуда удельный момент

Работа сельсина-датчика с несколькими параллельно включенными приемниками. Можно показать, что при работе датчика с приемниками в случае, когда сопротивления фазы датчика и фазы приемника равны и соответствуют величине синхронизирующий момент датчика и синхронизирующий момент приемника определяются выражениями

где синхронизирующий момент сельсина при

Таким образом при работе датчика с приемниками синхронизирующий момент каждого сельсина-приемника уменьшается в раз по сравнению с тем случаем, когда датчик работает на одйн приемник. В результате этого снижается удельный момент и, как правило, увеличивается ошибка при передаче показаний. Для предотвращения снижения точности необходимо, чтобы сопротивление фазы сельсина-датчика было в раз меньше сопротивления фазы сельсина-приемника, тогда

Синхронизирующий момент приемника оказывается равным синхронизирующему моменту, возникающему в сельсине при работе одного датчика на один приемник, у которого

При определении влияния числа приемников на величину синхронизирующего момента предполагалось, что сопротивление линий равно нулю. В действительности этого нет, в особенности если передача ведется на большие расстояния. Если учесть сопротивление линии то синхронизирующий момент с увеличением будет уменьшаться, что приведет к увеличению ошибки.

Классы точности индикаторных сельсинов. Статическая точность работы синхронной передачи прежде всего определяется нагрузкой или внешним моментом на валу приемника, а также собственной ошибкой сельсинов, величина которой нормализуется классом точности и, наконец, ошибкой, возникающей в процессе эксплуатации с течением времени.

Собственная ошибка сельсинов зависит от особенностей конструктивного выполнения сельсинов.

К основным факторам, влияющим на собственную ошибку, следует отнести момент сил трения, который складывается из момента трения в подшипниках и в случае применения контактных сельсинов момента трения токосъемных щеток на кольцах коллектора. Собственная ошибка, обусловленная моментом трения, может быть определена по формуле

Это выражение соответствует утверждению, что сельсин-приемник будет неподвижен до тех пор, пока синхронизирующий момент не станет равным или большим момента трения

Вторым фактором, обусловливающим собственную ошибку сельсина, следует считать неточную балансировку ротора приемника.

Подробнее о собственной ошибке сельсина можно найти, например, в работе [16].

В зависимости от величины собственной ошибки сельсины группируются по классам. Классы определяются по средней максимальной ошибке, равной полусумме абсолютных максимальных отклонений от согласованного положения со знаком плюс и со знаком минус, т. е.

где — абсолютная величина максимального отклонения со знаком плюс;

абсолютная величина максимального отклонения со знаком минус.

К первому классу относятся сельсины, допустимая ошибка которых составляет , ко второму классу — сельсины с ошибкой и к третьему классу — сельсины ошибка которых составляет .

1
Оглавление
email@scask.ru