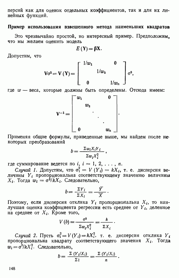
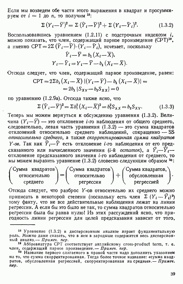
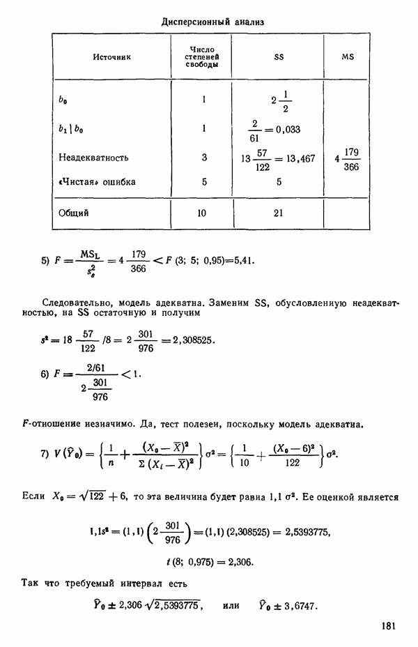
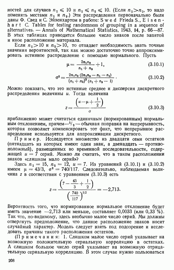
Главная > Прикладной регрессионный анализ, книга 1
НАПИШУ ВСЁ ЧТО ЗАДАЛИ
СЕКРЕТНЫЙ БОТ В ТЕЛЕГЕ
<< Предыдущий параграф Следующий параграф >>
Пред.
След.
Макеты страниц

Распознанный текст, спецсимволы и формулы могут содержать ошибки, поэтому с корректным вариантом рекомендуем ознакомиться на отсканированных изображениях учебника выше

Также, советуем воспользоваться поиском по сайту, мы уверены, что вы сможете найти больше информации по нужной Вам тематике

ДЛЯ СТУДЕНТОВ И ШКОЛЬНИКОВ ЕСТЬ
ZADANIA.TO

2.5. РЕЗЮМЕ К МАТРИЧНОМУ ПОДХОДУ ПРИ ПОДБОРЕ ПРЯМОЙ

1. Представим модель в форме

2. Найдем МНК-оценку вектора Р, используя имеющиеся данные по формуле

3. Составим сумму квадратов связанную с коэффициентами, и таким образом получим следующую таблицу дисперсионного анализа:

Дополнительное разбиение сумм квадратов достигается в результате определения величины дополнительной суммы

квадратов, обусловленной и введения «чистой» ошибки. Более детальная таблица дисперсионного анализа будет иметь форму:

Вторая таблица нередко записывается так, что в последней строке фигурирует скорректированная общая сумма квадратов, при этом сумма квадратов связанная со средним, опускается. (Между прочим, как мы указывали ранее, можно записать величину и в матричной форме как хотя это делать и необязательно. Однако вычисления по этой формуле менее чувствительны к ошибкам округления, чем при использовании выражения Сокращенная таблица имеет вид:

Проверка гипотез о неадекватности модели и о параметре проводится, как описано в гл. 1. В качестве дополнительной меры, характеризующей вклад регрессии, может служить отношение

4. Если не выявлено отсутствие согласия модели и экспериментальных данных (т. е. модель признается адекватной), то матрица дает оценки и позволяет

проверить гипотезы относительно отдельных коэффициентов или провести другие операции, как описано в гл. 1.

5. Могут быть найдены следующие величины:

с дисперсией

1
Оглавление
email@scask.ru