Главная > СВЧ цепи. Анализ и автоматизированное проектирование
НАПИШУ ВСЁ ЧТО ЗАДАЛИ
СЕКРЕТНЫЙ БОТ В ТЕЛЕГЕ
<< Предыдущий параграф Следующий параграф >>
Пред.
След.
Макеты страниц

Распознанный текст, спецсимволы и формулы могут содержать ошибки, поэтому с корректным вариантом рекомендуем ознакомиться на отсканированных изображениях учебника выше

Также, советуем воспользоваться поиском по сайту, мы уверены, что вы сможете найти больше информации по нужной Вам тематике

ДЛЯ СТУДЕНТОВ И ШКОЛЬНИКОВ ЕСТЬ
ZADANIA.TO

2.2. ДВУХПРОВОДНАЯ ЛИНИЯ

Симметричная двухпроводная линия, как видно из рис. 2.2, состоит из двух параллельных проводников радиусом а, разнесенных на расстояние между центрами проводников. Предполагается, что влияние предметов, окружающих линию, на структуру полей вблизи проводников пренебрежимо мало. Этот тип линии часто используется для соединения антенны, выполненной на симметричных вибраторах, с телевизионным приемником. Чтобы выдержать требуемое расстояние в линии на рис. 2.2 проводники закрепляют на тонких диэлектрических изоляторах.

Промышленностью выпускаются двухпроводные линии с волновым сопротивлением от 75 до 600 Ом. Для определения величины волнового сопротивления воспользуемся методикой, описанной в разд. 2.1.

Как и ранее, начнем с определения погонной емкости, полагая, что величина заряда на каждом метре проводника одинакова и равна соответственно. Так как

Рис. 2.2. Поперечное сечение и структура поля (б) двухпроводной линии передачи

структура, изображенная на рис. 2.2, симметрична относительно плоскости электрическая индукция в точке лежащей на прямой, соединяющей центры проводников, равна сумме индукций, создаваемых каждым из проводников;

Разность потенциалов между проводниками вдвое превышает разность потенциалов между проводником и плоскостью Следовательно,

или согласно (2.1) и (2.12)

При этом погонная емкость линии

Перейдем к определению погонной индуктивности. Напряженность магнитного поля на расстоянии от центра одиночного прямолинейного проводника бесконечной длины описывается выражением (2.5). Так как линия состоит из двух проводников, необходимо просуммировать поля от каждого из них:

С учетом (2.2) и (2.14) находим магнитную индукцию

что позволяет определять магнитный поток

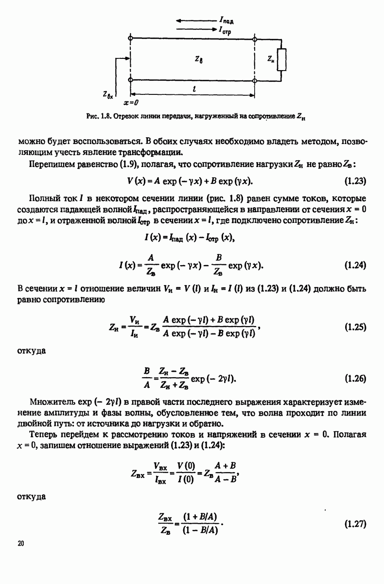
погонную индуктивность

и исходя из (2.13) и (2.15) - волновое сопротивление двухпроводной линии

Если в последнем выражении перейти от натуральных логарифмов к десятичным и ввести величины и Но, то при получаем

а при

Формула (2.16), как и предыдущая, является приближенной. Если то распределение зарядов и токов по поперечному сечению проводов уже нельзя предполагать равномерным, как это было сделано при записи (2.12) и (2.14). Погрешность расчета по формуле (2.16) при не превышает

Пример 2.3. Известно, что в двухпроводной линии с волновым сопротивлением 600 Ом провода разнесены на расстояние 10 см. Определить диаметр проводов.

Решение

Следовательно,

т. е. диаметр проводов см.

Пример 2.4. Определить расстояние между проводниками двухпроводной линии, если их диаметр равен

0,01 см и необходимо получить волновые сопротивления: а) 600 Ом, б) 150 Ом.

Решение

откуда см;

откуда см.

Отметим, что линия с волновым сопротивлением 150 Ом нереализуема на практике, поскольку при расстоянии между центрами проводов, равном 0,017 см, зазор между ними всего 0,007 см.

Равенства (2.13) и (2.15) можно использовать для расчета погонных индуктивности и емкости, а также волнового сопротивления двухпроводной линии. Программа позволяет, кроме того, найти отношение расстояния между проводами к их диаметру при заданном волновом сопротивлении. Как и в программе осуществляется контроль физической реализуемости. Для этого служат операторы с номерами 410 - 420. Остальная часть программы очевидна, смысл всех величин поясняется в операторах с номерами 190 - 230

(см. скан)

(см. скан)

(см. скан)

1
Оглавление
email@scask.ru