Главная > Курс дифференциального и интегрального исчисления. Том 3
НАПИШУ ВСЁ ЧТО ЗАДАЛИ
СЕКРЕТНЫЙ БОТ В ТЕЛЕГЕ
<< Предыдущий параграф Следующий параграф >>
Пред.
След.
Макеты страниц

Распознанный текст, спецсимволы и формулы могут содержать ошибки, поэтому с корректным вариантом рекомендуем ознакомиться на отсканированных изображениях учебника выше

Также, советуем воспользоваться поиском по сайту, мы уверены, что вы сможете найти больше информации по нужной Вам тематике

ДЛЯ СТУДЕНТОВ И ШКОЛЬНИКОВ ЕСТЬ
ZADANIA.TO

§ 2. Площадь кривой поверхности

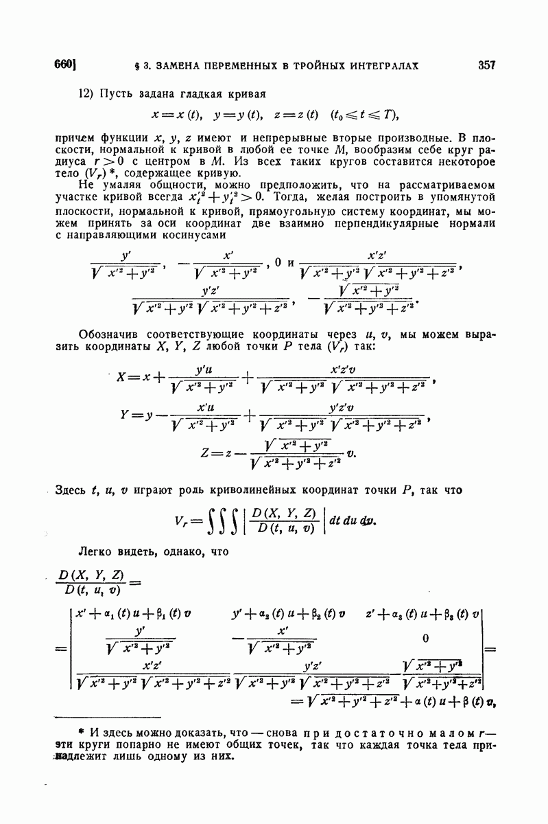
623. Пример Шварца.

Понятие площади кривой поверхности имеет известную аналогию с понятием длины кривой линии. Длину (незамкнутой) дуги мы определяли как предел периметра вписанной в дугу ломаной — при условии, что длины всех ее сторон стремятся к нулю. В случае же кривой поверхности (тоже, скажем, незамкнутой) естественно было бы рассматривать вписанную в нее многогранную

поверхность и определять площадь кривой поверхности, как предел площади этой многогранной поверхности — при условии, что диаметры всех граней стремятся к нулю.

В конце прошлого столетия, однако, была обнаружена непригодность этого определения. Именно, Шварц (Н. A. Schwarz) показал, что упомянутый предел не существует даже для простого случая поверхности прямого кругового цилиндра! Мы приведем этот поучительный пример.

Пусть дан такой цилиндр радиуса и высоты Н. Впишем в него многогранную поверхность следующим образом. Разделив высоту цилиндра на равных частей, проведем через точки деления плоскости, перпендикулярные к оси цилиндра, так что на его поверхности получится окружностей (включая сюда и окружности обоих оснований цилиндра). Каждую из этих окружностей разделим на равных частей так, чтобы точки деления вышележащей окружности находились над серединами дуг нижележащей окружности.

Рис. 87.

Рис. 88.

Возьмем, далее, треугольники, образованные хордами всех этих дуг и отрезками, соединяющими концы хорд с теми точками деления выше - и нижележащих окружностей, которые расположены как раз над или под серединами соответствующих дуг (рис. 87). В своей совокупности эти равных треугольников и образуют нужную нам многогранную поверхность модель ее представлена на рис. 88.

Подсчитаем теперь площадь а каждого из треугольников. За основание примем хорду, длина которой равна

Для нахождения высоты треугольника (см. рис. 87) заметим, что где

Таким образом, площадь одного треугольника равна

а площадь всей многогранной поверхности будет

Когда от и неограниченно возрастают, то диаметры всех треугольников стремятся к нулю, но площадь предела не имеет. В самом деле, допустим, что от и возрастают так, что отношение стремится к определенному пределу

Имеем

а с другой стороны, в силу сделанного допущения,

Следовательно,

и мы видим, что предел этот существенно зависит от величины , т. е. от способа одновременного возрастания от . При и только в этом случае, названный предел равен (величине площади, выведенной в школьном курсе геометрии), но вместе с он может равняться даже бесконечности. Таким образом, при независимом друг от друга возрастании чисел от и до бесконечности для площади определенного предела, действительно, не существует, и поверхность цилиндра, если стоять на точке зрения упомянутого определения, оказывается лишенной площади.

Важно дать себе отчет в том, чем отличается положение вещей в случае ломаной, вписанной в кривую, и в случае многогранной поверхности, вписанной в кривую поверхность. Будем для простоты считать кривую и кривую поверхность, о которых идет речь, гладкими. Тогда лишь только хорды, составляющие ломаную, достаточно малы, направление каждой из них сколь угодно мало разнится от

направления касательной в любой точке соответствующей дуги. Поэтому такая бесконечно малая хорда и может со все возрастающей точностью служить заменой соответствующего элемента дуги. Напротив, сколь угодно малая многоугольная площадка, вершины которой лежат на кривой поверхности, может оказаться вовсе не близкой по своему расположению в пространстве к касательной плоскости к поверхности; в таком случае заменять элемент поверхности она, понятно, не может. Это обстоятельство прекрасно иллюстрируется только что рассмотренным примером: касательные плоскости к цилиндрической поверхности все вертикальны, а треугольные грани вписанной поверхности при большом становятся почти горизонтальными, образуя мелкие складки.

1
Оглавление
email@scask.ru