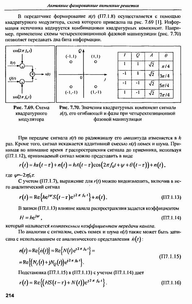
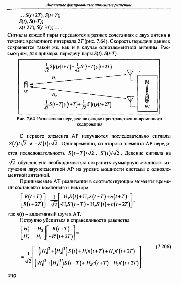
Главная > Активные фазированные антенные решетки
НАПИШУ ВСЁ ЧТО ЗАДАЛИ
СЕКРЕТНЫЙ БОТ В ТЕЛЕГЕ
<< Предыдущий параграф Следующий параграф >>
Пред.
След.
Макеты страниц

Распознанный текст, спецсимволы и формулы могут содержать ошибки, поэтому с корректным вариантом рекомендуем ознакомиться на отсканированных изображениях учебника выше

Также, советуем воспользоваться поиском по сайту, мы уверены, что вы сможете найти больше информации по нужной Вам тематике

ДЛЯ СТУДЕНТОВ И ШКОЛЬНИКОВ ЕСТЬ
ZADANIA.TO

10.5. Условия инвариантности оптимальных РЛС к помехам

Вектору (10.24), определяющему операцию оптимального линейного пространственно-временного преобразования процесса (10.9) в скалярную функцию (10.29), соответствует следующий комплексный коэффициент передачи

где пространственного канала линейного антенно-приемного тракта матрица обратная матрице взаимных спектральных плотностей помех на выходе приемной равной (с точностью до постоянного коэффициента) матрице взаимных спектральных плотностей помех в точках раскрыва ФАР, совпадающих с фазовыми центрами ее пространственных каналов; с — произвольная постоянная (скаляр); вектор опорного сигнала;

— спектральная плотность внешнего источника коррелированных (прямошумовых) помех в раскрыве приемной пространственного канала приемной ФАР, а спектральная плотность дельта-коррелированного шума, приведенного к ее выходу.

Положив получаем из (10.62)

где

Детерминированному полезному сигналу соответствует следующий спектр на выходе приемной ФАР

где спектр полезного сигнала в раскрыве приемной ФАР.

Полезному сигналу со случайными релеевской амплитудой и равновероятной начальной фазой несущих колебаний соответствует следующая матрица взаимных спектральных плотностей на выходе приемной ФАР:

где спектральная плотность полезного сигнала в раскрыве приемной ФАР.

Положив получаем из (10.66)

При идентичных параметрах антенно-приемного тракта составляющая вектора (10.61) определяется следующим выражением [3]:

где — определитель матрицы помех (10.62); алгебраическое дополнение элемента определителя

Отношение полезный сигнал/помеха на выходе линейного антенно-приемного тракта как при детерминированных, так и при случайных полезных сигналах описывается следующими выражениями:

При оптимальной пространственно-временной обработке, когда отношение (10.69) приводится к следующему виду [3]:

Из (10.70) следует, что максимум отношения оптимального антенно-приемного тракта РЛС существенно зависит от характеристик помех. Чем меньше определитель матрицы помех (10.62), тем больше отношение полезный сигнал/помеха на выходе РЛС.

В случае, когда помех, действующих в раскрыве приемной ФАР, является дельта-коррелированным и изотропным, определитель матрицы (10.62) и отношение (10.70) определяются соответственно следующими выражениями:

Из (10.72) следует, что при воздействии только дельта-коррелированных помех отношение увеличивается прямо пропорционально числу пространственных каналов антенно-приемного тракта РЛС (если увеличение сопровождается прямо пропорциональным ростом геометрических размеров раскрыва приемной

В случае коррелированных помех, когда коэффициенты взаимной корреляции помех каждого из источников помех в пространственных каналах оптимального антенно-приемного тракта

а отношение (10 70)

Бесконечно большое отношение сигнал/помеха на выходе антенно-приемного тракта соответствует полной компенсации помех.

Если матрица помех (10 62) является вырожденной в области частот то для каждой частоты существует вектор комплексного -мерного пространства с составляющими не равными нулю ни на какой из частот области

такой, что

Вектор (10.75), удовлетворяющий условию (10.76), является собственным вектором матрицы помех собственное значение которого равно нулю. Если каналов оптимального антенно-приемного тракта совпадают с соответствующими составляющими вектора (10 75)

то спектральная плотность помех на выходе оптимального антенно-приемного тракта РЛС

Соотношение (10.78) означает ортогональность векторов (10.64) и (10.75).

Если помехи в раскрыве приемной ФАР РЛС создаются только внешними источниками, то левую часть (10.78) можно, с учетом (10.63), представить в виде

Каждая из матриц соответствующих точечным и независимым источникам помех, является квадратной эрмитовой, положительно-определенной с рангом, равным единице. Эрмитова матрица может иметь собственных векторов, , которые ортогональны между собой. Поэтому (10.77) и (10.78) соответствует однородная система уравнений

где — вектор (10.64)

Однородная линейная система уравнений порядка с неизвестными имеет решение на каждой из частот области в случае, когда

Из (10.73) и (10.81) следует, что в оптимальных по критерию максимума пространственно-m-канальных РЛС всегда имеется возможность подавления коррелированных помех, создаваемых из и менее точек пространства.

Бесконечно большое отношение обеспечивается при

Соотношение (10.81) и (10.82) определяют необходимые условия полной компенсации помех внешних источников — необходимые условия абсолютной инвариантности оптимальных пространственно-m-канальных РЛС к помехам. Для обеспечения абсолютной инвариантности РЛС к помехам, кроме выполнения условий (10.81), (10.82) необходимо, чтобы в области частот полезный сигнал не был подавлен.

При выполнении (10.73) каждая составляющая (10.68) оптимального антенно-приемного тракта

При выполнении (10.82)

что физически — нереализуемо.

Следовательно абсолютная инвариантность оптимальных по критерию максимума пространственно-m-канальных РЛС к коррелированным помехам физически не может быть реализована. Однако в реальных условиях, кроме точечных источников коррелированных помех, действующих из зоны Фраунгофера приемной ФАР, в раскрыве приемных антенн РЛС всегда действует дельта-коррелированный по пространству и времени шум окружающего пространства. Дельта-коррелированный по пространству и времени шум окружающего пространства и собственный (тепловой) шум антенно-приемного тракта РЛС мешают матрице помех выродиться на любой частоте. Поэтому оптимальные пространственно-m-канальные РЛС обеспечивают при выполнении условия (10.81) и неподавлении полезных сигналов максимально возможное в каждой конкретной фоноцелевой и помеховой ситуации отношение полезный сигнал/помеха на выходе.

Определим потенциальные возможности синтезированных оптимальных алгоритмов обработки суммарного ЭМП полезных сигналов,

помех, и соответствующих этим алгоритмам антенно-приемных трактов пространственно-m-канальных РЛС.

1
Оглавление
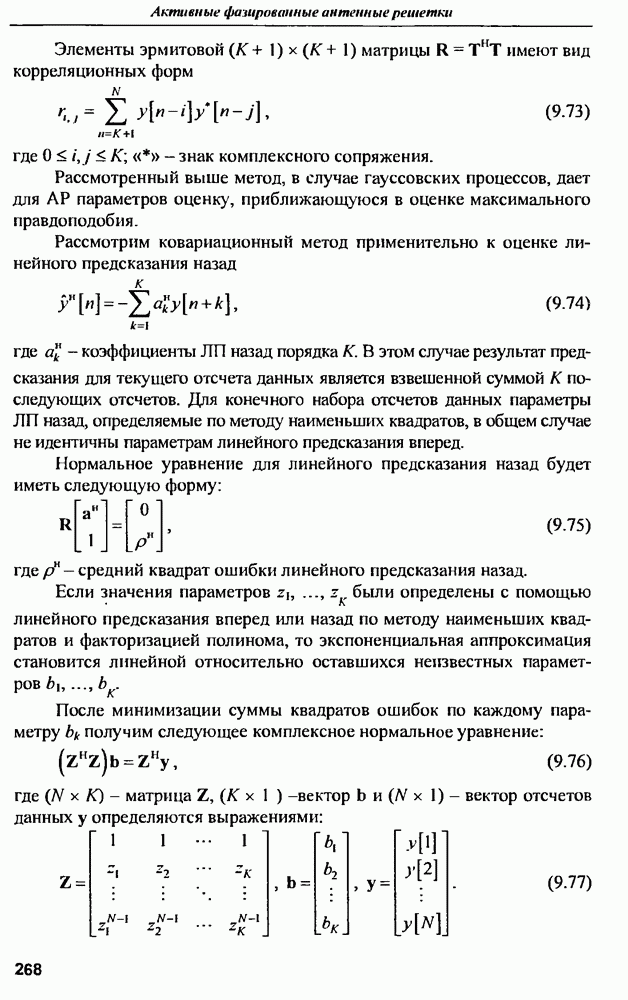
email@scask.ru