Главная > Устройства и элементы систем автоматического регулирования и управления. Книга 2. Усилительные устройства, корректирующие элементы и устройства
НАПИШУ ВСЁ ЧТО ЗАДАЛИ
СЕКРЕТНЫЙ БОТ В ТЕЛЕГЕ
<< Предыдущий параграф Следующий параграф >>
Пред.
След.
Макеты страниц

Распознанный текст, спецсимволы и формулы могут содержать ошибки, поэтому с корректным вариантом рекомендуем ознакомиться на отсканированных изображениях учебника выше

Также, советуем воспользоваться поиском по сайту, мы уверены, что вы сможете найти больше информации по нужной Вам тематике

ДЛЯ СТУДЕНТОВ И ШКОЛЬНИКОВ ЕСТЬ
ZADANIA.TO

2. ОСНОВНЫЕ ЭЛЕМЕНТЫ ГИДРАВЛИЧЕСКИХ УСИЛИТЕЛЕЙ И ИХ ХАРАКТЕРИСТИКИ

В качестве элементов гидравлических усилителей, применяемых для управления гидравлическими исполнительными устройствами, используются постоянные (нерегулируемые) и переменные (регулируемые) дроссели. Постоянные дроссели характеризуются неизменными геометрическими размерами проходных сечений в процессе их работы. К их числу относятся шайбы, пакеты шайб (многоступенчатые дроссели), втулки, капилляры и другие элементы.

Гидравлические свойства переменных дросселей во время работы изменяются. Их изменение осуществляется уменьшением или увеличением поперечного сечения дросселирующего канала, его длины или числа последовательно включаемых рабочих окон. К дросселям с переменной площадью рабочих окон относятся золотниковые пары, элементы типа сопло—заслонка, игольчатые и конические дросселирующие элементы. Наиболее, распространенным гидравлическим сопротивлением с переменной длиной рабочего канала является винтовой дроссель. Изменение числа последовательно включенных рабочих окон осуществляется в регулируемых многоступенчатых дросселях.

Переменные дроссели применяют главным образом в качестве управляющих элементов. В некоторых случаях их используют при регулировке гидравлических устройств.

Гидравлические свойства дросселирующих элементов обычно оцениваются коэффициентом местных гидравлических сопротивлений и коэффициентом расхода.

Коэффициент гидравлических сопротивлений (потерь). Этот коэффициент находится по формуле

где у — удельный вес рабочей жидкости;

— скорость жидкости в рабочем окне дросселя;

— перепад давлений, создаваемый дросселем;

- скоростной напор жидкости в рабочем окне.

Коэффициент местных гидравлических сопротивлений определяется видом продольного и поперечного сечений дросселирующего элемента, зависит от режима потока жидкости, а следовательно, и от числа Рейнольдса.

При турбулентном потоке число Рейнольдса не оказывает существенного влияния на коэффициент сопротивлений, поэтому принято считать, что зависит лишь от типа дросселя, т. е. его геометрической формы. При этом же режиме потока коэффициент гидравлических потерь мало зависит от изменения вязкости жидкости, а следовательно, и от температуры.

Для определения перепада давлений на рабочих окнах дросселирующего элемента при турбулентном потоке жидкости можно пользоваться уравнением

где — коэффициент пропорциональности между перепадом давлений на дросселе и квадратом средней скорости жидкости в рабочих окнах.

При ламинарном потоке жидкости перепад давлений определится величиной

где I — коэффициент порпорциональности между перепадом давлений на дросселе и средней скоростью жидкости в рабочих окнах.

Коэффициент расхода В ряде задач, например при расчете скорости движения рабочих органов гидродвигателей или при определении времени заполнения камеры переменного объема, удобно пользоваться не коэффициентом гидравлических сопротивлений, а коэффициентом расхода

где — фактический и расчетный объемные расходы жидкости, протекающей через рабочее окно местного гидравлического сопротивления.

За расчетный расход жидкости будем принимать такое его значение, которое определяется геометрической площадью поперечного

сечения канала и средней скоростью жидкости обусловленной идеальным преобразованием потенциальной энергии потока в кинетическую.

Связь между определяется формулой

В реальных условиях течения жидкости через местные сопротивления средняя скорость потока будет отличаться от расчетной.

Конструкции и основные характеристики дросселирующих шайб и пакетов шайб. Наиболее распространенными постоянными дросселирующими элементами гидравлических устройств автоматики являются шайбы и пакеты шайб. Объясняется это простотой их конструкции и стабильностью характеристик.

Рис. VIII.1. Дросселирующие элементы: а — дросселирующая шайба; d — диаметр рабочего отверстия; I — толщина шггйбы; — диаметр трубопровода, в котором установлена шайба; — пакет дросселирующих шайб

Схема дросселирующей шайбы приведена на рис. VIII. 1, а.

Дросселирующие свойства шайбы основаны на создании гидравлических потерь, обусловленных внезапным сжатием потока при втекании его в рабочее отверстие, внезапным его расширением при вытекании и потерями по длине. Пренебрегая гидравлическими потерями по длине рабочего отверстия шайбы ввиду малости ее толщины, можно записать.

где — перепад давлений на шайбе;

— падение давления, обусловленное внезапным сжатием потока, втекающего в отверстие шайбы;

— падение давления, обусловленное внезапным расширением потока, вытекающего из отверстия шайбы.

Относя гидравлические потери на сжатие и расширение к скоростному напору жидкости в рабочем отверстии шайбы, последнее уравнение можно, используя выражение (VIII. 1), представить в виде

где — коэффициенты гидравлических сопротивлений, обусловленные соответственно сжатием и расширением потока жидкости.

Известно, что при внезапном сужении потока жидкости коэффициент зависит от соотношения площадей сечений после сужения и до него. Если это отношение что всегда бывает в шайбах гидравлических устройств автоматики, то при наличии турбулентного потока жидкости в рабочем отверстии

При внезапном расширении турбулентного потока жидкости потеря энергии равна скоростному напору потерянной скорости. В дроссельных шайбах энергия скоростного напора, как правило, теряется полностью. В этом случае коэффициент потерь на внезапное расширение Таким образом, общий расчетный коэффициент местных гидравлических сопротивлений шайбы при условии турбулентного течения

Рис. VIII.2. Расходные характеристики пакета дросселирующих шайб: — число шайб в пакете

В большинстве задач, возникающих при разработке гидравлических устройств, требуется создание больших гидравлических сопротивлений со стабильными во времени расходными характеристиками. В этом случае использование одной шайбы оказывается недостаточным, поскольку уменьшение ее рабочего диаметра ограничено возникновением облитерации. Поэтому часто пр именяются дросселирующие элементы, состоящие из набора последовательно включенных шайб (рис. VIII. 1, б). Работа таких элементов, часто называемых пакетами, основана на многократном последовательном сужении и расширении потока жидкости.

Гидравлическое сопротивление дроссельного пакета определяется суммой местных потерь в рабочих отверстиях шайб и потерь по длине во внутренних полостях между ними. Поскольку длина внутренних полостей обычно мала, а поперечное сечение велико, то можно считать, что основная часть гидравлических сопротивлений имеет место в рабочих отверстиях. Для определения гидравлических потерь, а вместе с тем и режима потока жидкости в рабочих отверстиях шайб пакета, пользуются результатами эксперимента.

На рис. VIII.2 приведены расходные характеристики пакета из шайб с диаметром рабочего отверстия 0,548 мм; там же приведены

размеры рабочей шайбы. Отверстия в шайбах выполнялись обычным сверлением без какой-либо дополнительной обработки. Указанный размер рабочего отверстия определялся как среднее арифметическое диаметров отверстий в десяти шайбах. Замер производился инструментальным микроскопом с ценой деления 1 мкм. Пакет набирался так, что рабочие отверстия в шайбах располагались относительно друг друга произвольно (см. рис. VII 1.1, б). В качестве рабочей жидкости использовалось трансформаторное масло ГОСТ 982-53 при 20-30 °С.

На основании приведенных характеристик (рис. VIII.2) на рис. VII 1.3 показана кривая изменения коэффициента гидравлических потерь как функция перепада давлений на одной шайбе а на рис. VIII.3, б — кривая изменения коэффициента расхода как функция числа Рейнольдса

Рис. VIII.3. Характеристики дросселирующих шайб: а — кривая изменения коэффициента гидравлических потерь пакета дросселирующих шайб; б — кривая изменения коэффициента расхода дросселирующих шайб

Конструкции и основные характеристики золотниковых пар. Золотниковые пары являются наиболее распространенными переменными дросселирующими элементами, так как отличаются простотой конструкции, надежностью работы, портативностью и наличием сравнительно небольших усилий, необходимых для их взаимного перемещения. Золотниковые пары используются главным образом в качестве вторых каскадов гидравлических усилителей.

В зависимости от схемы применяются три вида золотниковых пар: одно-, двух- и четырехщелевые.

Основные элементы золотниковой пары приведены на рис. VII 1.4, где х — смещение золотника (плунжера золотника) от среднего положения; — начальное осевое расстояние между кромками соответствует начальному зазору, а — перекрытию).

Наиболее часто используют цилиндрические золотники с углом кромок (рис. VIII.5).

Технологические трудности изготовления двух- и особенно четырехщелевых золотниковых пар обусловили разработку многочисленных конструкций, облегчающих их производство. Трудность изготовления состоит в том, что осевые расстояния и радиальный зазор между кромками втулки и золотника должны быть выполнены с высокой степенью точности.

На рис. VIII.5, а показана золотниковая пара, в которой окна во втулке выполнены в виде поперечных прорезей, а на рис. VIII.5,б в виде отверстий.

Рис. VIII.4. Основные элементы золотниковой пары: а — дросселирующие кромки золотника; в — дросселирующие кромки втулки; — диаметр золотника (номинальный диаметр золотниковой пары); — радиальный зазор между золотником и втулкой; — центральные углы окна втулки; — ширина пояска золотника; — диаметр шейки золотника; — расстояние между кромками золотника; а — угол кромок золотника; — давление в напорном канале (давление питания гидроусилителя)

В первом случае ширина окон и расстояние между ними обеспечиваются шлифованием торцов поперечных прорезей, во втором — расточкой на координатно-расточном станке.

Заслуживает внимания конструкция, приведенная на рис. VIII.6. Здесь втулка набирается из отдельных колец, длина которых точно выдерживается на плоскошлифовальном станке.

Рис. VIII.5. Четырехщелевая золотниковая пара: а — кромки втулки образованы поперечными пазами; б — радиальными отверстиями

Рис. VIII.6. Втулка четырехщелевой золотниковой пары

После сборки (с пооперационным контролем прессования колец) кольца стягиваются и совместно обрабатываются по внутреннему диаметру. Разборка таких втулок во время эксплуатации не допускается.

Часто применяется золотниковая пара, втулка которой имеет внутренние кольцевые канавки. Однако изготовление ее с высокой степенью точности достаточно сложно. Такая конструкция золотниковой пары обычно применяется для золотников номинальных диаметров не менее 12 мм

Помимо цилиндрических золотников в ряде случаев применяются плоские. Их принципиальная схема приведена на рис. VIII.7. Золотниковая пара состоит из плоского золотника 1, корпуса 4 и двух цилиндрических штифтов 2 и 2. Подвод жидкости к внутренней камере 3 золотника производится по напорному каналу 6 (давление ). При среднем положении золотника каналы 5 и 5, соединяющие золотник с полостями гидродвигателя, закрыты штифтами 2 и 2.

Рис. VIII.7. Схема плоской четырехщелевой золотниковой пары

Рис. VIII.8. Графики номинальных диаметров золотника гидравлических систем управления

При перемещении золотника, допустим, влево жидкость из внутренней камеры 3 через рабочее окно 7 поступает по левому каналу 5 в одну из камер гидродвигателя. Из другой камеры жидкость через канал 5 и окно 7 сливается в бак.

Обеспечение минимального зазора между золотником и корпусом осуществляется шарнирными рычагами 8 и 8 или заменяющими их плоскими пружинами.

Характеристики плоских золотников не отличаются от характеристик цилиндрических.

Гидравлические сопротивления золотниковых пар состоят из местных потерь в рабочих окнах и потерь во внутренней полости. Поскольку длина внутренней полости мала, а поперечное сечение несоизмеримо больше площади рабочего окна, то основная часть

гидравлических потерь имеет место в зазоре между рабочими кромками золотника и втулки.

Коэффициент гидравлических сопротивлений в окнах цилиндрических золотниковых пар при числе Рейнольдса составляет а коэффициент расхода Для инженерных расчетов принимают

При проектировании гидравлических усилителей необходимо рационально выбирать диаметр золотниковой пары. Его величина определяется наибольшим расходом жидкости и зависит от давления питания. Чрезмерно большой диаметр золотника приводит к неудачным конструкциям гидроусилителей, а малый — вызывает большие гидравлические сопротивления, сокращает диапазон изменения выходных скоростей, уменьшает «жесткость» характеристик гидравлических исполнительных механизмов по отношению к нагрузке. В этой связи диаметр золотника целесообразно выбирать согласно графику, приведенному на рис. VIII.8.

Осевые силы, действующие на золотник при их перемещении, имеют большое значение для проектирования гидравлических усилителей. Нередки случаи, когда эти силы являются одной из причин низкого качества, нестабильности и малой надежности гидравлических следящих систем.

Осевая сила, необходимая для перемещения золотника относительно втулки, определяется суммой четырех ее составляющих — силы инерции, силы сухого и вязкого трения о стенки втулки, облитерационного усилия, гидродинамического усилия, обусловленного течением жидкости через рабочие окна. Первые две из этих сил могут быть рассчитаны и определены экспериментально. Однако они имеют сравнительно небольшое значение в общем балансе сил, действующих на золотник. Большее значение в ряде случаев оказывают облитерационные усилия, обусловленные взаимодействием поляризованных молекул жидкости, образующихся при ее течении через узкие щели между золотником и втулкой. Эти силы являются нестационарными и не поддаются расчету, а их величина может быть замерена при экспериментальном исследовании лишь ориентировочно.

Облитерационные силы определяются площадью соприкосновения золотника со втулкой, перепадом давлений на зазоре и зависят от времени пребывания золотника в неподвижном состоянии.

При статических режимах работы следящих систем кольцевые зазоры золотниковых пар могут быть настолько уплотнены, что максимальные усилия, развиваемые управляющими элементами, перемещающими золотник, будут соизмеримы с облитерационными силами. В этих случаях системы регулирования работают нестабильно, а порой и вовсе могут выйти из строя. Таким образом, облитерационные силы имеют большое значение при оценке как качества работы, так и надежности гидравлических усилителей.

Однако в динамическом режиме, т. е. при непрерывном перемещении золотника относительно втулки облитерационные усилия не возникают. Поэтому наибольший интерес для этого режима работы

представляет оценка гидродинамических сил, создаваемых потоком жидкости, протекающим через рабочие окна золотниковой пары.

Гидродинамическая сила создается главным образом за счет действия струи потока жидкости, протекающей через рабочие окна на поясок золотника. Эта сила для практических расчетов может быть определена по формуле

где — жесткость гидродинамической силы потока жидкости, протекающей через рабочие окна золотника.

Рис. VIII.9. Кривые изменения гидродинамической силы, действующей на золотник

Рис. VIII. 10. Схема дросселя сопло — заслонка: — внутренний диаметр сопла; х — расстояние заслонки до торца сопла; — наружный диаметр торца сопла; — диаметр заслонки; — угол наружного конуса сопла; — длина втулки сопла

Для четырехщелевого золотника с прямоугольными окнами

где — перепад давлений на рабочем окне, через которое жидкость втекает во внутреннюю полость золотника.

На рис. VIII.9 приведены кривые изменения гидродинамической силы, действующей на золотник, рассчитанные по формуле (VIII.6).

Конструкция и основные характеристики дросселей сопло— заслонка. В отличие от золотниковых пар переменные дроссели сопло — заслонка применяются главным образом в первых каскадах гидравлических усилителей. Широкое применение таких дросселей с маломощными управляющими элементами во много объясняется простой конструкцией и отсутствием в них трущихся поверхностей.

Дроссель этого типа представляет собой узкую щель, образованную кромками сопла и заслонкой. В зависимости от формы заслонки дроссели бывают плоские, конические и шаровые. Два последних

типа часто называют коническими и шаровыми дросселями. В гидравлических системах наибольшее распространение получили дроссели с плоской заслонкой (рис. VIII. 10).

Переменные дроссели сопло — заслонка обычно используются совместно с постоянными дросселями, так что между ними образуется междроссельная камера. При перемещении заслонки изменяется давление в этой камере, которое является сигналом управления последующего каскада усиления. Характер изменения этого давления обусловливается площадью рабочих окон дросселя и коэффициентом гидравлических сопротивлений.

Дроссель сопло — заслонка представляет собой совокупность трех местных гидравлических сопротивлений: первое, нерегулируемое, создается во втулке сопла диаметром и длиной второе, также нерегулируемое, обусловлено изменением направления потока жидкости на 90° при ее течении из втулки в зазор между соплом и заслонкой; третье, регулируемое сопротивление, создается в межторцовом зазоре сопла и заслонки. Распределение указанных гидравлических сопротивлений зависит от расстояния заслонки до торца сопла. При малых расстояниях наибольший удельный вес имеют гидравлические сопротивления в межторцовом зазоре. При увеличении этого зазора увеличивается расход жидкости, а вместе с тем и потери напора во втулке сопла. Гидравлические потери, обусловленные поворотом потока жидкости, под заслонкой, также изменяются, но в меньшей степени. В связи с этими замечаниями при выборе размеров дросселя следует руководствоваться следующими соображениями. Для уменьшения влияния дросселирующего эффекта нерегулируемых гидравлических сопротивлений втулки сопла необходимо ограничить рабочий диапазон перемещения заслонки. Если ориентировочно принять, что постоянное гидравлическое сопротивление во втулке сопла не должно превышать 6—8% регулируемого гидравлического сопротивления в межторцовом зазоре, то необходимо, чтобы выполнялось неравенство

где — площадь поперечного сечения втулки сопла;

— площадь щели, рассчитанная по боковой поверхности цилиндра диаметром и высотой

Тогда рабочий диапазон перемещения заслонки относительно торца сопла составит

Следует заметить, что при уменьшении диапазона перемещения заслонки повышается чувствительность дросселя, однако при этом увеличивается опасность его засорения и повышаются требования к точности изготовления. Даже незначительный перекос сопла или заслонки ограничивает расчетный диапазон перемещения заслонки,

а вместе с тем и рабочую характеристику изменения давления в междроссельной камере.

Для уменьшения сил, создаваемых давлением жидкости, радиально растекающейся по поверхности заслонки, а также изменения этих сил при ее перемещении, следует уменьшить ширину торца сопла и угол наружного конуса.

При выборе ширины торца сопла приходится исходить из требований технологии изготовления и опасности нарушения формы его кромок и плоскости заслонки силой, развиваемой управляющим элементом. Учитывая эти требования, можно принять

Длину втулки сопла I и диаметр заслонки целесообразно выбирать исходя из конструктивных и технологических требований.

При принятых соотношениях основных размеров дросселя сопло-заслонка оценим величину коэффициента его гидравлических сопротивлений. Последний определяется потерями на внезапное сужение и расширение потока жидкости и потерями по длине межторцового зазора. Вследствие малости ширины торца сопла потерями по длине можно пренебречь. Коэффициент гидравлических сопротивлений на внезапное сужение потока изменяется в пределах При несовершенном сжатии, которое наблюдается в рассматриваемом дросселе, коэффициент гидравлических сопротивлений изменяется в более узком диапазоне. Коэффициент гидравлических сопротивлений при внезапном расширении Таким образом, расчетный коэффициент гидравлических сопротивлений, отнесенных к одному и тому же скоростному напору, при турбулентном истечении может изменяться в пределах

Фактическое изменение коэффициента гидравлических сопротивлений показано на рис. VII 1.11.

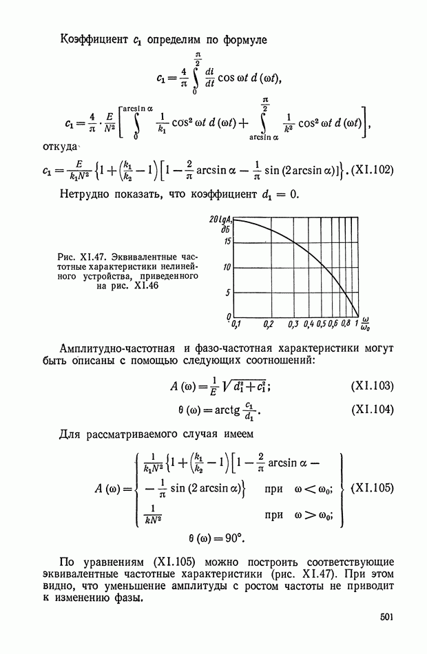
Как видно на рис. коэффициент гидравлических сопротивлений постоянен при расстояниях заслонки от сопла, больших 0,05 мм. Этот результат указывает на наличие развитого турбулентного потока в рабочем зазоре между торцом сопла и заслонкой. При малых расстояниях заслонки от торца сопла мм) коэффициент гидравлических сопротивлений не остается постоянным, а является функцией перепада давлений, а вместе с тем и средней скорости жидкости. Это указывает на переход турбулентного потока в рабочем зазоре в ламинарный.

Силовое воздействие потока жидкости определяется распределением давления по заслонке и скоростным напором струи, вытекающей из сопла. При выбранном диапазоне перемещений заслонки усилия, определяемые скоростным напором, обычно малы и их величиной можно пренебречь. Распределение давлений на заслонке является функцией ее перемещения и зависит от отношения

Силы, действующие на заслонку, рассчитывают по методике,

изложенной в работе [5]. Поэтому было проведено их экспериментальное исследование, результаты которого представлены на рис. VIII. 12, где штриховыми линиями показаны значения усилий, рассчитанные по уравнению

где — усилие на заслонке;

— перепад давлений на дросселе.

Рис. VIII. 11. Кривые изменения коэффициента гидравлических сопротивлений дросселя сопло — заслонка при расстоя ниях заслонки до торца сопла:

Рис. VIII.12. Кривые изменения гидродинамических сил на заслонке как функция ее перемещения при давлении питания

Сравнение результатов показывает, что расчет усилий на заслонке рассматриваемых дросселей, размеры которых выбраны по приведенным выше рекомендациям, в инженерной практике можно производить по формуле (VIII.8).

Для разгрузки управляющих заслонок от статически неуравновешенных сил при отсутствии сигнала управления, а также для увеличения чувствительности гидравлического усилителя часто используются два сопла, расположенных так, что вытекающие из них потоки жидкости направлены навстречу друг другу. В этом случае усилия на заслонке будут лишь при возникновении перепада давлений на соплах.

1
Оглавление
email@scask.ru