Главная > Теория нелинейных электрических цепей
НАПИШУ ВСЁ ЧТО ЗАДАЛИ
СЕКРЕТНЫЙ БОТ В ТЕЛЕГЕ
<< Предыдущий параграф Следующий параграф >>
Пред.
След.
Макеты страниц

Распознанный текст, спецсимволы и формулы могут содержать ошибки, поэтому с корректным вариантом рекомендуем ознакомиться на отсканированных изображениях учебника выше

Также, советуем воспользоваться поиском по сайту, мы уверены, что вы сможете найти больше информации по нужной Вам тематике

ДЛЯ СТУДЕНТОВ И ШКОЛЬНИКОВ ЕСТЬ
ZADANIA.TO

ВЛИЯНИЕ ВЫСШИХ ГАРМОНИК

В квазилинейном методе при определении первой гармоники тока напряжение на входе активного элемента предполагается синусоидальным. При этом на не слишком высоких частотах прибор считается безынерционным, в котором первая гармоника тока совпадает по фазе с напряжением е. считается величиной действительной. Между тем установление стационарных колебаний в генераторах всегда вызывается уменьшением коэффициента передачи нелинейного элемента при больших амплитудах из-за его нелинейности, в результате чего ток оказывается искаженным по сравнению с напряжением (4.132):

Если генерация происходит на частоте, равной резонансной частоте контура, первая гармоника напряжения на нем будет в фазе с первой гармоникой тока Для всех высших гармоник сопротивление контура имеет емкостной характер. Поэтому в схеме рис. 4.21 напряжение можно приближенно представить как

причем при достаточной избирательности контура

Если аппроксимировать характеристику нелинейного элемента полиномом и ограничиться для упрощения расчетов первыми двумя компонентами (4.142), первая гармоника тока окажется равной

где Выражение (4.143) можно записать в виде

где

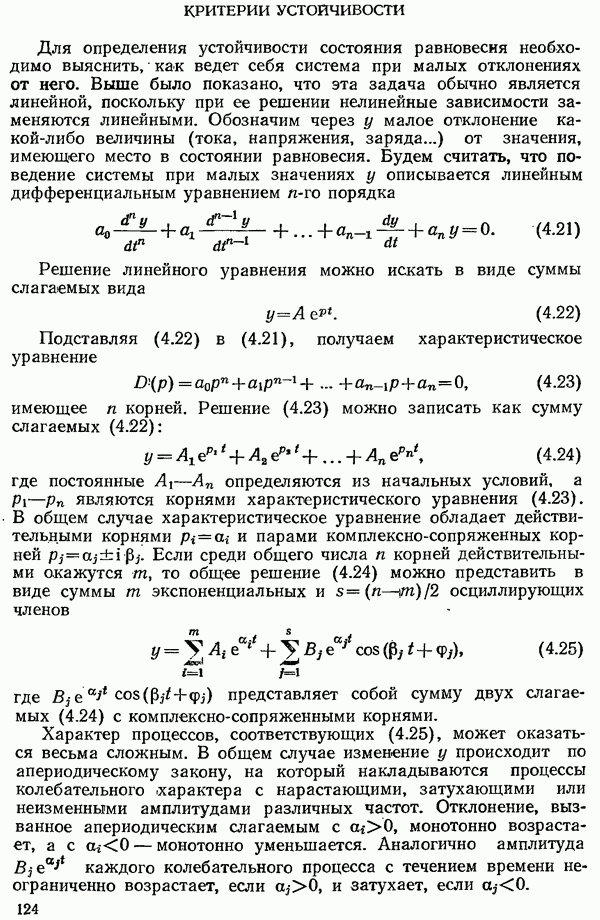
На рис. 4 30 построена векторная диаграмма для рассматриваемого случая. Вторая компонента в (4.143), появившаяся из-за наличия высших гармоник в напряжении приводит, во-первых, к некоторому изменению амплитуды и средней крутизны во-вторых, к возникновению сдвига фаз между первыми гармониками тока и напряжения, т. е. к появлению отличной от нуля фазы средней крутизны определяемой из (4.144).

Особенно важным является последнее обстоятельство, означающее, что при наличии высших гармоник в напряжении на входе нелинейного элемента его средняя крутизна становится комплексной, а аргумент оказывается зависящим от уровня высших, гармонических. Полагая перепишем условие баланса фаз (4.109) для схемы рис. 4.21 как

Для небольших расстроек

Подставляя (4.146) в (4.145), получаем

Из графического определения на рис. 4.31а, выполненного в соответствии с (4.145), следует, что частота о генерируемых колебаний меньше резонансной. Увеличение интенсивности гармоник вызывает понижение частоты генерируемых колебаний.

Рис. 4.31

Из установленной здесь зависимости величины и фазы средней крутизны от амплитуд гармоник следует, что пренебрежение ими в квазилинейном методе приводит к неточному определению как амплитуды, так и частоты стационарных колебаний. Чем выше избирательность используемых в генераторах колебательных контуров, тем слабее высшие гармоники и тем более точным оказывается квазилинейный метод

1
Оглавление
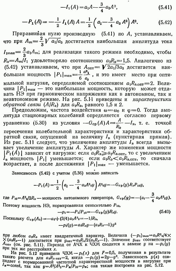
email@scask.ru