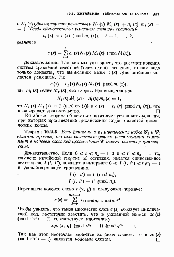
Главная > Теория и практика кодов, контролирующих ошибки
НАПИШУ ВСЁ ЧТО ЗАДАЛИ
СЕКРЕТНЫЙ БОТ В ТЕЛЕГЕ
<< Предыдущий параграф Следующий параграф >>
Пред.
След.
Макеты страниц

Распознанный текст, спецсимволы и формулы могут содержать ошибки, поэтому с корректным вариантом рекомендуем ознакомиться на отсканированных изображениях учебника выше

Также, советуем воспользоваться поиском по сайту, мы уверены, что вы сможете найти больше информации по нужной Вам тематике

ДЛЯ СТУДЕНТОВ И ШКОЛЬНИКОВ ЕСТЬ
ZADANIA.TO

3.7. КОДЫ РИДА—МАЛЛЕРА

Коды Рида-Маллера представляют собой класс линейных кодов над с простым описанием и декодированием, осуществляемым методом простого голосования. По этим причинам коды Рида-Маллера играют важную роль в кодировании, хотя если судить об этих кодах по минимальному расстоянию, то, за некоторыми исключениями, они не заслуживают особого внимания. Для любых целых существует код Рида Маллера длины который называется кодом Рида-Маллера -го порядка длины

Код Рида-Маллера является линейным кодом. Мы определим этот код через порождающую матрицу; эту матрицу будем строить

в удобной для декодирования несистематической форме. Прежде всего определим покомпонентное произведение деух векторов если

то их произведение равно вектору

Порождающая матрица кода Рида-Маллера -го порядка длиной определяется как совокупность блоков

где вектор размерности состоящий из одних единиц; есть -матрица, содержащая в качестве столбцов все двоичные -последовательности; строки матрицы получаются из строк матрицы как все возможные произведения I строк из Для определенности будем считать, что первый столбец в состоит из одних нулей, последний — из одних единиц, а остальные -последовательности в расположены в порядке возрастания, считая, что младший бит расположен в нижней строке.

Поскольку существует всего способов выбора строк, входящих в произведение, то матрица имеет размер Ясно, что для кода Рида-Маллера порядка

что обеспечивается линейной независимостью строк в матрице Код Рида-Маллера нулевого порядка является -кодом. Это просто код с повторением, который тривиально декодируется с помощью мажоритарного метода. Минимальное расстояние такого кода равно

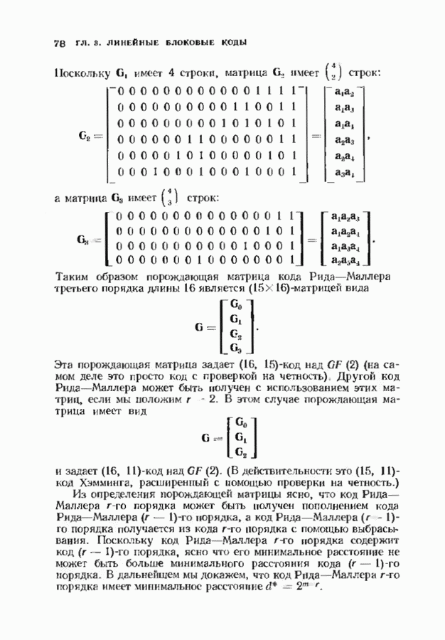
В качестве примера положим Тогда

Поскольку имеет 4 строки, матрица имеет (2) строк:

а матрица имеет строк:

Таким образом порождающая матрица кода Рида-Маллера третьего порядка длины 16 является -матрицей вида

Эта порождающая матрица задает -код над (на самом деле это просто код с проверкой на четность) Другой код Рида-Маллера может быть получен с использованием этих матриц, если мы положим этом случае порождающая матрица имеет вид

и задает -код над GF (2). (В действительности это -код Хэмминга, расширенный с помощью проверки на четность.)

Из определения порождающей матрицы ясно, что код Рида—Маллера порядка может быть получен пополнением кода Рида-Маллера -го порядка, а код Рида-Маллера -го порядка получается из кода порядка с помощью выбрасывания. Поскольку код Рида-Маллера -го порядка содержит код порядка, ясно что его минимальное расстояние не может быть больше минимального расстояния кода порядка. В дальнейшем мы докажем, что код Рида-Маллера -го порядка имеет минимальное расстояние

Каждая строка матрицы имеет вес Таким образом, любая строка матрицы имеет четный вес, а сумма двух двоичных векторов четного веса также имеет четный вес (см. задачу 3.11). Следовательно, все линейные комбинации строк матрицы имеют четный вес, а это означает, что все кодовые слова имеют четный вес. Матрица содержит строки весом следовательно, минимальный вес кода не превосходит

Мы должны доказать, что строки линейно независимы, и найти минимальный вес кода. Мы докажем, что код имеет минимальный вес и строки в матрице линейно независимы. Для этого мы построим алгоритм декодирования — алгоритм Рида, который позволяет исправлять ошибок и восстанавливать к информационных символов. Отсюда следует, что минимальное расстояние будет не меньше но оно должно быть четным и поэтому будет не меньше

Алгоритм Рида был разработан специально для кодов Рида-Маллера. Можно, конечно, использовать процедуру синдромного декодирования, описанную в § 3.3, но в данном случае осуществить ее довольно сложно. Алгоритм Рида отличается от большинства алгоритмов декодирования тем, что позволяет восстановить информационные символы прямо из принятого слова и при этом не дает точного значения самой ошибки. В этом алгоритме не используются также промежуточные переменные, например синдром.

Предположим, что у нас имеется декодер для кода Рида-Маллера -го порядка, исправляющего ошибок. Мы построим декодер для кода Рида-Маллера -го порядка, исправляющего ошибку, сведя этот случай к предыдущему. Поскольку мы уже знаем, что код Рида-Маллера нулевого порядка может быть декодирован с помощью мажоритарного метода, мы по индукции получим метод декодирования дня кодов высших порядков.

Удобно разбить информационный вектор на сегмент, положив где сегмент 1,- содержит информационных битов. Каждый мент будет умножаться на один блок матрицы Кодирование можно представить поблочным умножением вектора на матрицу:

Предположим, что информационная последовательность разбита на сегменты следующим образом: каждому сегменту соответствует один из блоков порождающей матрицы, который при кодировании умножается на этот сегмент. Если мы сможем восстановить информационные биты в сегменте, то затем сможем вычислить их вклад в принятое слово и вычесть его из принятого слова. Тогда задача сведется к декодированию кода Рида-Маллера -го порядка. Процедура декодирования представляет собой последовательность мажоритарных декодирований и начинается с нахождения мажоритарным методом информационных символов в сегменте с номером

Принятое слово запишем в виде

Алгоритм декодирования сначала по вектору восстанавливает затем вычисляется разность

которая является искаженным кодовым словом кода Рида-Маллера -го порядка.

Прежде всего рассмотрим декодирование информационного бита который умножается на последнюю строку матрицы Декодируем этот бит, вычисляя проверочных сумм по 2 бит из бит принятого слова, так что каждый принятый бит входит лишь в одну сумму. Проверочные суммы строятся таким образом, что символ вносит вклад только в один бит, а все другие информационные символы вносят вклад в четное число битов в каждой проверочной сумме. Таким образом, при отсутствии ошибок все проверочные суммы равны Но, даже если имеется не более сшибок, большинство проверочных сумм по-прежнему будет равняться

Первая проверочная сумма представляет собой сумму по модулю 2 первых 2 битов принятого слова, вторая — сумму по модулю 2 вторых битов принятого слова и Всего получается проверочных сумм и но предположению имеется

ошибок. Таким образом, мажоритарное голосование проверочных сумм дает правильное значение Для построенного ранее -кода Рида-Маллера эти четыре суммы выглядят следующим образом:

Если произошла только одна ошибка, то одна из оценок, даваемых проверочными суммами, будет неверна; мажоритарное решение дает значение Если произошло две ошибки, то ни одно значение проверочных сумм не встречается чаще других и обнаруживается даойная ошибка.

Аналогично может быть продекодирован любой информационный символ, который умножается на одну из строк матрицы Это происходит потому, что любая строка матрицы ничем не выделяется среди остальных. Перестановкой столбцов мы можем добиться того, что любая строка будет выглядеть так же, как последняя строка матрицы Следовательно, можно использовать те же самые проверочные суммы, соответственно переставив индексы у символов, входящих в эти суммы. После построения проверочных сумм каждый бит декодируется мажоритарным методом.

После того как эти информационные символы найдены, их вклад в кодовое слово вычитается из принятого слова. Это эквивалентно тому, что мы получаем слово кода Рида — Маллера порядка. В свою очередь его последний сегмент информационных битов вычисляется с помощью тон же самой процедуры.

Этот процесс повторяется до тех пор, пока не будут найдены все информационные биты.

ЗАДАЧИ

(см. скан)

(см. скан)

(см. скан)

ЗАМЕЧАНИЯ

Изучение линейных кодов восходит к ранним работам Хэмминга [1950] и Голея 119491. Большинство положений, используемых в настоящее время при изучении линейных колов, заложено Слепяном [1956, 1960]: первые три параграфа тесно связаны с этими работами. Еще до этого Киксу 119537 обратил внимание на связь между линейными кодами и подпространствами векторных пространств. Коды с максимальным расстоянием впервые изучал Синглтон

Двоичные коды Хэмминга как коды, исправляющие ошибки, впервые рассматривал Хэмминг, хотя подобные комбнпаторные структуры, рацее встречались в задачах статистики. Недвоичные коды Хэмминга были получены Голсем [1958] и Коком [1959].

Понятие совершенного кода впервые истречается у Голея, хотя он не пользовался таким термином. Делалось много попыток найти новые совершенные коды, но лишь отдельные из них увенчались успехом. В ряде работ Тиотявяйнен и Ван Лиит (работы завершились в 1974 и 1975 гг. соответственно) доказали, что не существует линейных (нетривиальных) совершенных кодов, отличных от кодов Хэмминга или Голея, и не существует нелинейных (нетривиальных) кодов, за исключением кодоп Васильева [1962] и Шёнхейма [1968].

Коды Рида-Маллера были получены Маллером [1954], и в этом же году Рид разработал алгоритм их декодирования. Этот алгоритм необычем тем, что принимает решение, основанное «а мажоритарной логике. Коды Рида-Маллера являются предшественниками обширных семейств мажоритарно декодируемых кодов, с которыми мы встретимся в следующих главах.

1
Оглавление
email@scask.ru