Главная > Лекции по аналитической механике
НАПИШУ ВСЁ ЧТО ЗАДАЛИ
СЕКРЕТНЫЙ БОТ В ТЕЛЕГЕ
<< Предыдущий параграф Следующий параграф >>
Пред.
След.
Макеты страниц

Распознанный текст, спецсимволы и формулы могут содержать ошибки, поэтому с корректным вариантом рекомендуем ознакомиться на отсканированных изображениях учебника выше

Также, советуем воспользоваться поиском по сайту, мы уверены, что вы сможете найти больше информации по нужной Вам тематике

ДЛЯ СТУДЕНТОВ И ШКОЛЬНИКОВ ЕСТЬ
ZADANIA.TO

ГЛАВА I. ДИФФЕРЕНЦИАЛЬНЫЕ УРАВНЕНИЯ ДВИЖЕНИЯ ПРОИЗВОЛЬНОЙ СИСТЕМЫ МАТЕРИАЛЬНЫХ ТОЧЕК

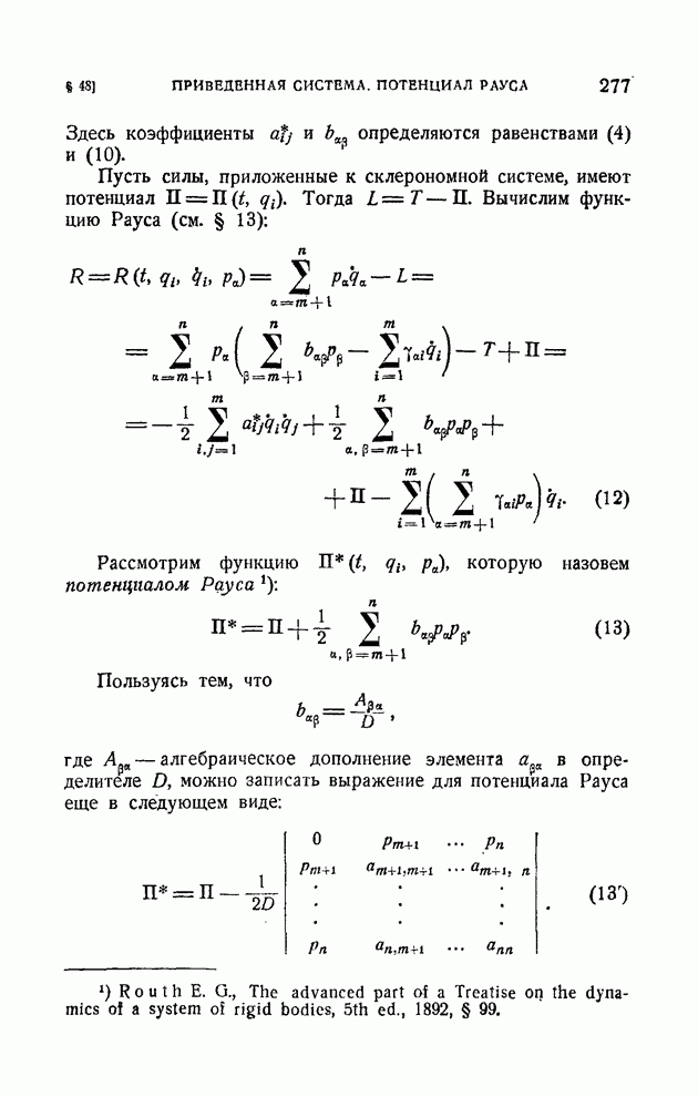
§ 1. Свободные и несвободные системы. Связи и их классификация

Изучается движение системы материальных точек относительно некоторой инерциальной (галилеевой) системы координат. На положения и скорости точек системы наложены ограничения геометрического или кинематического характера, называемые связями. Системы с такого рода связями называются несвободными в отличие от свободных систем, у которых подобные связи отсутствуют.

Аналитически связь выражается уравнением

где в левую часть входят время радиусы-векторы и скорости всех точек системы

В частном случае, когда скорости не входят в уравнение связи (1), связь называется конечной или геометрической. Ее аналитическая запись выглядит так:

В общем же случае связь (1) называется дифференциальной или кинематической. В дальнейшем мы ограничимся рассмотрением только таких дифференциальных связей, в уравнения которых скорости точек входят линейно:

Здесь — скалярное произведение векторов а векторы и скаляр представляют собой заданные функции и всех При этом предполагается, что векторы не могут все одновременно обращаться в нуль.

При наличии конечной связи вида (2) система не может в каждый данный момент времени занимать произвольное положение в пространстве. Конечная связь накладывает ограничения на возможные положения системы в момент времени При наличии же только дифференциальной связи система в любой момент времени может иметь произвольное положение в пространстве. Однако в этом положении скорости точек системы уже не могут быть произвольными. Дифференциальная связь накладывает ограничения на эти скорости.

Каждая конечная связь вида (2) влечет за собой как следствие дифференциальную связь, уравнение которой получается почленным дифференцированием равенства (2):

где Но такая дифференциальная связь не эквивалентна конечной связи (2). Она

эквивалентна конечной связи

где с — произвольная постоянная. Поэтому конечная связь (4) называется интегрируемой.

Заметим, что в прямоугольных декартовых координатах уравнения связей записываются так:

Конечная связь (2) или (2) называется стационарной, если не входит явно в уравнение связи, т. е. если . В этом случае левая часть уравнения дифференциальной связи (4) линейна и однородна относительно скоростей. По аналогии с этим дифференциальная связь (3) или (3) называется стационарной, если и векторы в уравнении (3) [соответственно коэффициенты , в уравнении (В)] не зависят явно от

Система материальных точек называется голономной, если на точки этой системы не наложены дифференциальные неинтегрируемые связи. Таким образом, голономной является всякая свободная система материальных точек, а также несвободная система с конечными или дифференциальными, но интегрируемыми связями. У голономной системы все связи могут быть записаны в конечном виде.

При наличии дифференциальных неинтегрируемых связей система называется неголономной.

Система называется склерономной, если на нее наложены только стационарные связи. В противном случае система называется реономной.

Примеры. 1. Материальная точка может двигаться только по поверхности. Пусть уравнение этой поверхности задано в виде

или

Это конечная стационарная связь.

Если поверхность подвижная или деформирующаяся, то в уравнение поверхности явно войдет время

или

В этом случае связь конечная, но нестационарная,

2. Две материальные точки соединены стержнем постоянной длины В этом случае уравнение связи имеет вид

или

Это голономная склерономная система.

Заметим, что твердое тело можно рассматривать как систему материальных точек, находящихся на неизменном расстоянии друг от друга, т. е. подчиненных связям вида (8). С этой точки зрения свободное твердое тело является частным случаем несвободной голономной склерономной системы материальных точек.

3. Две материальные точки соединены, стержнем переменной длины Уравнение связи записывается так:

или

Это голономная реономная система.

4. Две материальные точки в плоскости соединены стержнем постоянной длины и могут двигаться только так, чтобы скорость середины стержня выла направлена вдоль стержня (движение конька по плоскости). Уравнения связей записываются следующим образом:

Эта система неголономная, так как последнее из уравнений (10) определяет дифференциальную неинтегрируемую связь.

Наряду со связями вида (1), которые называются удерживающими, в механике рассматриваются также неудерживающие связи, которые записываются в виде неравенства

В качестве примера можно рассмотреть две материальные точки, соединенные нитью длиной Эта связь выражается неравенством

Если в условии (11) имеет место знак равенства, то говорят, что связь напряжена.

Движение системы, на которую наложена неудерживающая связь, можно разбить на участки таким образом, чтобы на одних участках связь была напряжена и движение проходило так, как если бы связь была удерживающей, а на других участках связь была не напряжена и движение проходило так, как если бы этой связи не было. Таким образом, на отдельных участках неудерживающая связь либо заменяется удерживающей, либо совсем отбрасывается. Исходя из этого, мы в дальнейшем будем рассматривать исключительно удерживающие связи.

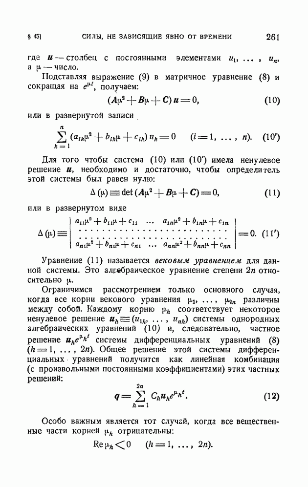
1
Оглавление
email@scask.ru