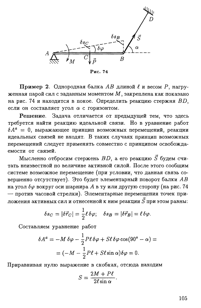
Главная > Теоретическая механика. 20 лекций. Ч. 2. Динамика
НАПИШУ ВСЁ ЧТО ЗАДАЛИ
СЕКРЕТНЫЙ БОТ В ТЕЛЕГЕ
<< Предыдущий параграф Следующий параграф >>
Пред.
След.
Макеты страниц

Распознанный текст, спецсимволы и формулы могут содержать ошибки, поэтому с корректным вариантом рекомендуем ознакомиться на отсканированных изображениях учебника выше

Также, советуем воспользоваться поиском по сайту, мы уверены, что вы сможете найти больше информации по нужной Вам тематике

ДЛЯ СТУДЕНТОВ И ШКОЛЬНИКОВ ЕСТЬ
ZADANIA.TO

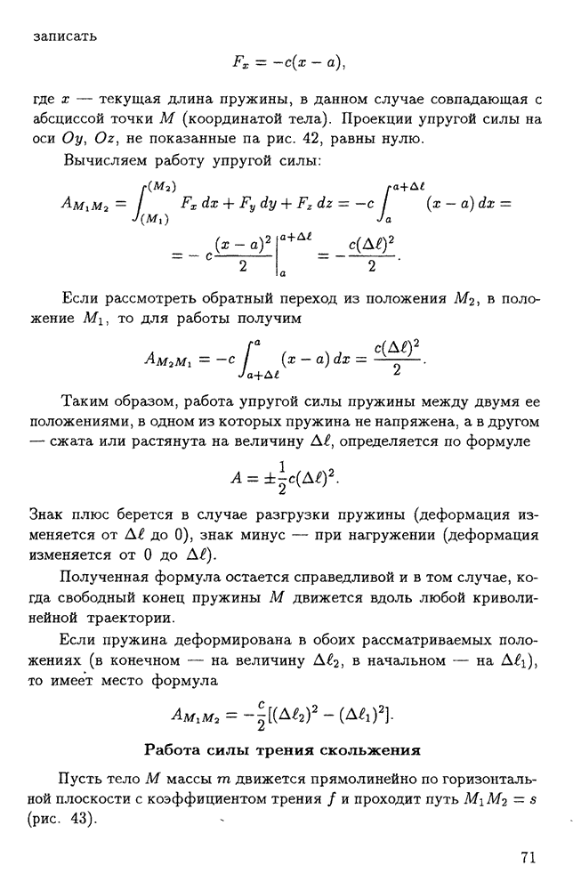
Работа силы тяжести

Тело массы совершает некоторое перемещение в пространстве, при этом его центр тяжести С переходит из положения в положение (рис. 41). Полная работа веса тела будет равна

Рис. 41.

Обозначая , окончательно запишем:

Таким образом, работа силы тяжести равна взятому со знаком плюс или минус произведению веса тела на вертикальное перемещение его центра тяжести. Если (центр тяжести опускается), то работа положительна, если (центр тяжести поднимается), то работа отрицательна.

1
Оглавление
email@scask.ru