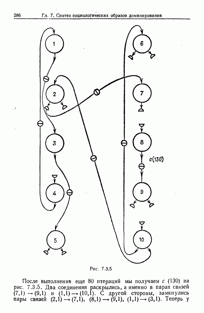
Главная > Лекции по теории образов: Регулярные структуры
НАПИШУ ВСЁ ЧТО ЗАДАЛИ
СЕКРЕТНЫЙ БОТ В ТЕЛЕГЕ
<< Предыдущий параграф Следующий параграф >>
Пред.
След.
Макеты страниц

Распознанный текст, спецсимволы и формулы могут содержать ошибки, поэтому с корректным вариантом рекомендуем ознакомиться на отсканированных изображениях учебника выше

Также, советуем воспользоваться поиском по сайту, мы уверены, что вы сможете найти больше информации по нужной Вам тематике

ДЛЯ СТУДЕНТОВ И ШКОЛЬНИКОВ ЕСТЬ
ZADANIA.TO

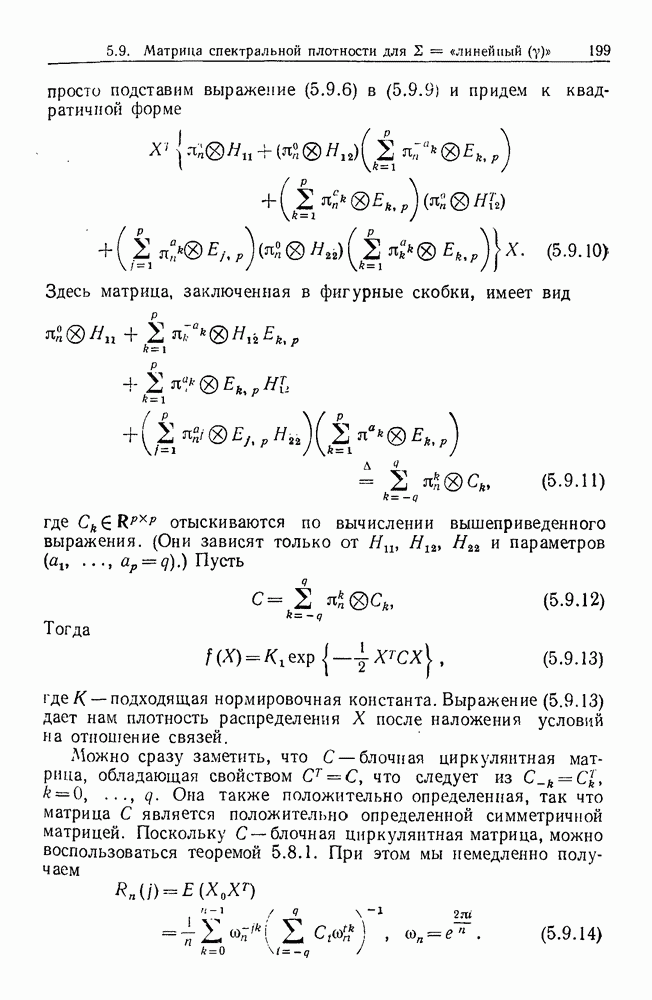
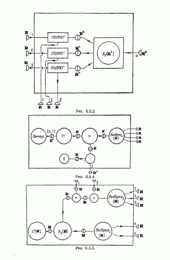
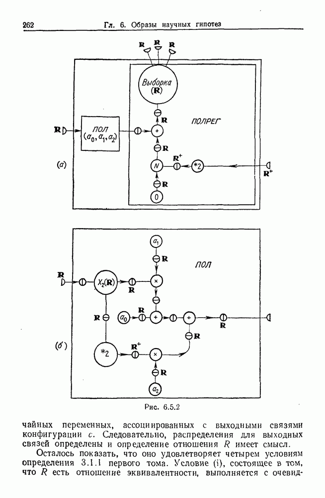
6.3. Образующие статистических гипотез

Сначала введем образующие распределений. Мы перечислили некоторые из них, которые, очевидно, нужно включить в в табл 6.3.1 (см. Примечания ). В столбце, обозначенном мы приводим множество, которому принадлежат показатели входных связей. Например, образующая «нормальное» в четвертой строке может в качестве показателя своей первой входной связи (соответствующей среднему) иметь множество или для второй входной связи множество, состоящее из одной точки Аналогично выходные связи имеют в качестве своих

показателей подмножества множеств, перечисленных в последнем столбце. Причины, по которым показателями входных связей служат множества, были указаны в предыдущем разделе.

Заметим, что восемь перечисленных образующих естественно разбиваются на два класса,

где включает первые шесть (и, возможно, еще несколько других), тогда как включает две последних (и, возможно, другие). содержит распределения с конечномерным пространством параметров, остальные. Это различие будет важно в дальнейшем.

Теперь отметим некоторые арифметические операторы, которые, по-видимому, необходимы; они перечислены в табл. 6.3.2. Возможно, к ним следует добавить и некоторые другие.

Таблица 6.3.1 (см. скан)

Обратите внимание, что все арифметические образующие из табл. 6.3.2 действуют на (и порождают) скалярные значения. По крайней мере некоторые из них следует обобщить для операций с векторами, например операторы сложения, вычитания и умножения на скаляры Удобный способ формализовать такое обобщение — допустить в качестве арифметических образующих стандартные операции линейной алгебры. Тогда их список пополнится операциями взятия скалярного произведения, умножения матрицы на вектор и матрицы на матрицу, а также обращения

Таблица 6.3.2 (см. скан) Арифметические образующие

Таблица 6.3.3 (см. скан)


матрицы. Для упрощения обсуждения, однако, мы не будем считать, что такие образующие входят в (см. Примечания Б).

Перейдем теперь к операторам назначения. Некоторые из них перечислены в табл. 6.3.3. У всех входная арность равна нулю, а выходная — единице. Показатель выходной связи — это множество, указанное в последнем столбце.

Читатель, вероятно, заметил, что образующие можно рассматривать как вычислительные модули, если считать, что допускаются случайные элементы. Это верно также для образующих,

которые будут введены ниже. Множество входной связи можно рассматривать как описание наиболее широкого носителя любого распределения, принадлежащего классу, ассоциированному с данной связью. Аналогично обстоит дело с выходными связями.

Если две образующие имеют одинаковые связи и если вычисленные ими результаты имеют одинаковые распределения вероятностей для одних и тех же наборов входных данных, то они будут считаться подобными. Хотя мы используем один символ для обозначения такого вычислительного модуля, может существовать несколько других модулей, подобных данному. Если это действительно так, то их следовало бы обозначить другими символами, однако в таблицах мы этого в явном виде не делали (см. Примечания В).

Указанные подобия образуют группу перестановок, связывающих вычислительные модули, эквивалентные в смысле (условных) выходных распределений. Можно считать, что они образуют группу биективных преобразований опорных пространств.

Локальную регулярность можно получить, взяв в качестве отношение «включение», глобальную регулярность — используя тип соединения «частично упорядоченное множество».

1
Оглавление
email@scask.ru