Главная > Лекции по аналитической геометрии
НАПИШУ ВСЁ ЧТО ЗАДАЛИ
СЕКРЕТНЫЙ БОТ В ТЕЛЕГЕ
<< Предыдущий параграф Следующий параграф >>
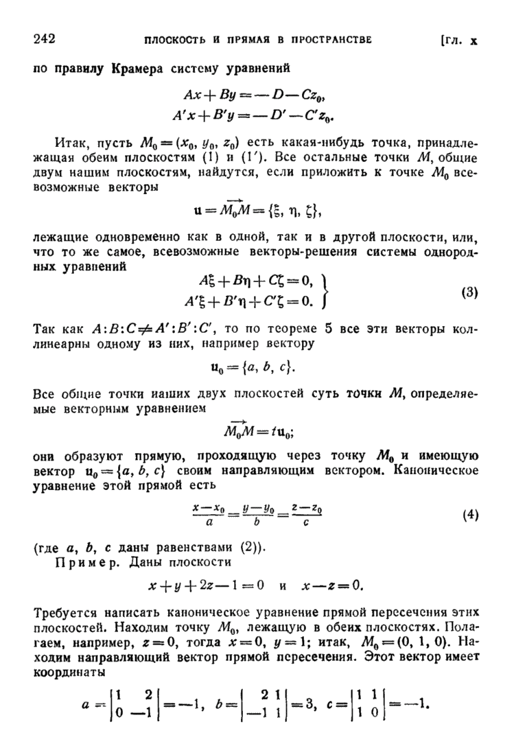
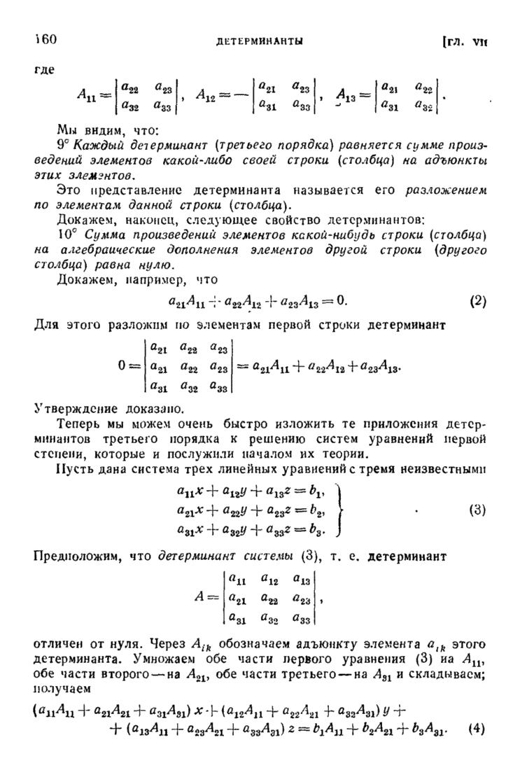
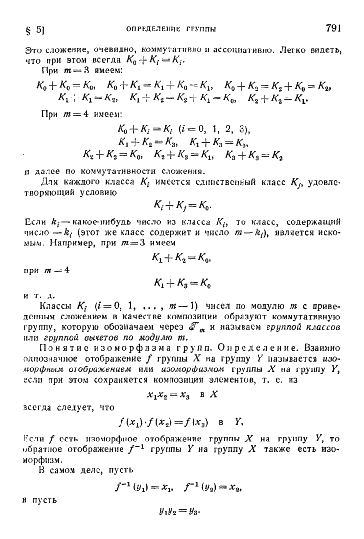
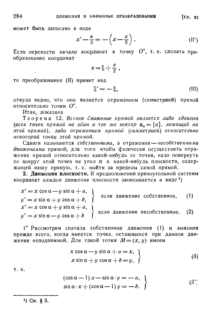
Пред.
След.
Макеты страниц

Распознанный текст, спецсимволы и формулы могут содержать ошибки, поэтому с корректным вариантом рекомендуем ознакомиться на отсканированных изображениях учебника выше

Также, советуем воспользоваться поиском по сайту, мы уверены, что вы сможете найти больше информации по нужной Вам тематике

ДЛЯ СТУДЕНТОВ И ШКОЛЬНИКОВ ЕСТЬ
ZADANIA.TO

§ 4. Ранг билинейной и квадратичной формы (билинейной и квадратичной функции)

Рангом билинейной (а также рангом квадратичной) формы называется ранг ее матрицы. Одна и та же билинейная (квадратичная) функция в пространстве представляется, в зависимости от выбора того или иного базиса, различными билинейными (соответственно квадратичными) формами, матрицы которых связаны формулой (6) § 3. Однако имеет место замечательный факт: у всех этих матриц ранг один и тот же. Итак, имеет место

Теорема 4. Все билинейные (все квадратичные) формы, представляющие в различных базисах пространства одну и ту же билинейную (соответственно квадратичную) функцию, определенную в этом пространстве, имеют один и тот же ранг. Его естественно назвать рангом соответствующей функции.

Для доказательства этой теоремы достаточно убедиться в том, что матрицы, образующие левую и правую части равенства (6) § 3, имеют один и тот же ранг. Так как при этом С и суть невырождающиеся матрицы, то достаточно доказать следующее вспомогательное предложение:

Теорема 5. Умножая произвольную матрицу А (слева или справа) на невырожденную квадратную матрицу Q, мы не меняем ее ранга.

Доказательство этой теоремы, как мы увидим, опирается на следующее предложение, с доказательства которого мы и начнем.

Теорема 6. Ранг произведения матриц не превосходит ранга каждой из перемножаемых матриц.

Теорему 6 достаточно доказать для произведения двух матриц. Итак, пусть

Тогда

Записывая это равенство для данного k и любого , видим, что столбец матрицы С есть линейная комбинация всех столбцов матрицы А (с коэффициентами ).

Это верно для каждого k, так что столбцы матрицы С являются линейными комбинациями столбцов матрицы А.

Так как ранг матрицы равен максимальному числу ее линейно независимых столбцов, то из только что сказанного и из теоремы 5 главы XII сразу вытекает, что ранг матрицы С не превосходит ранга матрицы А.

Аналогично (опираясь все на то же равенство ) мы доказали бы, что ранг С не превосходит и ранга В. Теорема 6 доказана.

Теорема 5 является легким следствием теоремы 6. В самом деле, пусть А — матрица ранга , состоящая из строк и столбцов. Пусть - невырожденная матрица порядка , - невырожденная матрица порядка т. Тогда определены матрицы докажем, что их ранги совпадают с рангом матрицы А. Прежде всего, по теореме 6 имеем

Но

и, значит,

т. е. . Теорема 5, а следовательно, и теорема 4 доказаны.

1
Оглавление
email@scask.ru