Главная > Классическая механика
НАПИШУ ВСЁ ЧТО ЗАДАЛИ
СЕКРЕТНЫЙ БОТ В ТЕЛЕГЕ
<< Предыдущий параграф Следующий параграф >>
Пред.
След.
Макеты страниц

Распознанный текст, спецсимволы и формулы могут содержать ошибки, поэтому с корректным вариантом рекомендуем ознакомиться на отсканированных изображениях учебника выше

Также, советуем воспользоваться поиском по сайту, мы уверены, что вы сможете найти больше информации по нужной Вам тематике

ДЛЯ СТУДЕНТОВ И ШКОЛЬНИКОВ ЕСТЬ
ZADANIA.TO

§ 4. Элементы вариационного исчисления.

Действие по Гамильтону. Вариация действия

До сих пор в этом курсе изучение движения сводилось к составлению и исследованию дифференциальных уравнений, описывающих это движение. Исходным для дифференциальных уравнений любого вида был второй закон Ньютона, устанавливающий связь между ускорением и величиной действующей силы в этот же момент. Поэтому в основе дифференциальных уравнений, которыми мы пользовались до сих пор, всегда лежали локальные свойства движения, т. е. связи между характеризующими его скалярными или векторными величинами, рассмотренными в один и тот же момент времени.

Задача описания движения в целом сводилась к интегрированию полученных дифференциальных уравнений, и мы уже знакомы с возникающими здесь трудностями.

Такой локальный подход не является единственно возможным при изучении движения. В конечном итоге траектория движения — кривая в некотором пространстве, и поэтому возможен иной подход к изучению движения. При этом подходе интересуются не локальными свойствами движения, а его глобальными свойствами — тем, чем эта траектория движения в целом отличается от других кривых в том же пространстве.

Если локальному подходу соответствовал аппарат дифференциальных уравнений, то глобальному подходу соответствует аппарат вариационного исчисления. В связи с тем, что основы вариационного исчисления обычно незнакомы студентам к моменту, когда изучается классическая механика, автор вынужден предпослать изложению вопросов, связанных с глобальным подходом, некоторые сведения о вариационном исчислении, ограничиваясь лишь самыми необходимыми фактами; мы рассмотрим к тому же не общий, а лишь частный, но достаточный для наших целей случай, когда сравниваются кривые, принадлежащие одному и тому же однопараметрическому семейству (пучку).

Отображение, которое ставит в соответствие каждой функции из некоторого множества определенное число, называется функционалом. (Пример функционала — определенный интеграл.)

Рассмотрим однопараметрическое семейство кривых, определенных в -мерном расширенном координатном пространстве :

где — параметр, задание которого однозначно определяет кривую семейства. В качестве функционала условимся рассматривать определенный интеграл от какой-либо функции Ф, зависящей от всех или некоторых из координат q, скоростей и, вообще говоря, времени t, взятый от момента до

Семейство функций (40) определяет в расширенном координатном пространстве семейство отрезков кривых (рис. VII.1).

Возьмем нижние концы этих отрезков на некоторой кривой, получающейся подстановкой вместо t в формулы (40). Тогда эти формулы параметрически зададут кривую в расширенном координатном пространстве ( — параметр). Пусть другие концы отрезков кривых (40) будут расположены в расширенном координатном пространстве на кривой, которая параметрически задается подстановкой вместо t в формулы (40). Каждому значению параметра а соответствует точка на «нижней» кривой, точка на «верхней» кривой и кривая, соединяющая эти две точки. Выбор однопараметрического семейства (40) не стеснен какими-либо ограничениями, и, значит, соответствующие кривые в расширенном координатном пространстве могут, вообще говоря, пересекаться, а начальные конечные точки двух кривых, соответствующих различным а, могут совпадать.

Коль скоро параметр выбран, функции (40) зависят только от одного аргумента — времени, их можно продифференцировать по времени и подставить полученные выражения q и в функционал (41). Тогда функция Ф, стоящая под знаком интеграла, будет функцией только от времени, так что можно вычислить интеграл (41) и после подстановки пределов определить значение . Таким образом, каждой кривой рассматриваемого пучка (40) функционал (41) ставит в соответствие некоторое определенное число, и в этом смысле на однопараметрическом пучке кривых значение функционала является просто функцией параметра . Эта функция может при некоторых значениях а принимать стационарные значения; кривые, которые получаются при подстановке в (40) этих значений , носят название экстремалей.

Рис. VII.1.

Таким образом, экстремалями заданного семейства кривых (40) являются те кривые, на которых функционал имеет стационарные значения.

Имея дело с семейством функций (40) от двух переменных, условимся далее обозначать буквой d операцию частного дифференцирования по явно входящему времени (при неизменном параметре ), а буквой — операцию частного дифференцирования по параметру а (при фиксированном значении времени ):

Дифференциал называется вариацией функции . Вариация, как и всякий дифференциал, представляет собой линейную часть приращения варьируемой функции, но при подсчете вариации приращение функции подсчитывается не при изменении аргумента t, а при изменении параметра и фиксированном , т. е. при переходе от одной функции из заданного семейства к другой функции из этого же семейства.

В рассматриваемом нами простейшем случае однопараметрического пучка по самому определению понятия «стационарное значение функционала» условие стационарности функционала сводится к виду

где понимается как функция а в указанном выше смысле.

В вариационном исчислении устанавливается следующая теорема, определяющая необходимые условия стационарности функционала.

Для того чтобы функционал

определенный на однопараметрическом семействе кривых

имел при стационарное значение (а кривая была соответственно экстремально), необходимо, чтобы при удовлетворялись уравнения

Уравнения (46) были получены Эйлером и носят название уравнений Эйлера вариационного исчисления.

Мы приводим здесь эту основную теорему вариационного исчисления без доказательств, так как нам предстоит доказать ее в следующем параграфе.

Если положить в формулах , а в качестве постоянных чисел а и b взять , то функционал (44), фигурирующий в этой теореме, примет вид (41), а семейство (45) совпадает с семейством (40). В этих обозначениях уравнения Эйлера (46) запишутся так:

Читатель легко обнаружит идентичность уравнений Эйлера (47) и уравнений Лагранжа: достаточно в качестве функции Ф — ядра рассматриваемого функционала (41) — взять лагранжиан L. Отсюда сразу следует естественность введения в рассмотрение функционала следующего вида:

Записанный так функционал, определенный на пучке (40), носит название действия по Гамильтону и играет важную роль при исследовании движения в потенциальных полях. Из сказанного следует, что движение, удовлетворяющее уравнениям Лагранжа, представляет экстремаль функционала (48). В следующем параграфе мы докажем приведенную выше теорему Эйлера для однопараметрического пучка специального типа, пока же выведем формулу для вариации действия; эта формула потребуется нам в дальнейшем.

В рассматриваемом случае (см. рис. VII.1) как , так и функции . Поэтому вариация действия по Гамильтону может быть записана так:

Вспоминая теперь, что символ вариации означает просто дифференцирование по параметру , и используя обычные правила дифференцирования интеграла по параметру в случае, когда пределы интегрирования зависят от параметра, получаем

где индексы 1 и 0 у лагранжиана L означают подстановку в этот лагранжиан вместо t соответственно , а вместо функций q и — функций, которые получаются при замене t в выражениях для на соответственно.

Займемся сначала интегралом, входящим в правую часть формулы (50), и перепишем его, выполнив операцию дифференцирования функции L по параметру :

но

В последнем интеграле в формуле (52) пределы интегрирования надо понимать как указание на то, что при подстановке пределов функция, по которой ведется интегрирование, должна быть взята в моменты соответственно. Взяв последний интеграл по частям, получим

Подставим теперь это выражение в формулу (51):

Подставляя далее выражения в формулу (50) и используя определение импульса , получаем

Обратим внимание на то, что в формуле (55) записи

означают следующее: нужно вычислить дифференциал по явно входящему , а затем в полученном выражении заменить t на или соответственно, например,

Обозначим теперь через

(57)

результат следующей операции: в выражении сначала делается замена t на или и лишь после этого вычисляется дифференциал по . Дифференциалы (57) имеют смысл линейной части приращений вызванных смещением концов кривых при изменении .

Подсчитаем определенные так дифференциалы и установим связь между ними и выражениями (56):

и аналогично

Подставим теперь эти выражения в формулу (55):

Представив гамильтониан H в виде (21), это можно записать так:

где запись означает подстановку, при которой заменяется на соответственно, функции L и Н берутся в моменты и , а заменяется на .

Формула (60) является общей формулой для вариации действия, заданного на однопараметрическом пучке (40).

Рассмотрим теперь три разные задачи. Решая каждую из этих задач, мы воспользуемся формулой (60) для вариации действия, но в каждой задаче будем различным образом задавать пучок кривых, на которых осуществляется варьирование. Этот пучок иногда будет задаваться не в расширенном координатном, а в каком-либо ином пространстве .

В таких случаях потребуется предварительно «перенести пучок» в расширенное координатное пространство, т. е. преобразовать задачу к условиям, при которых выведена формула (60). Первой из этих задач является доказательство так называемого вариационного принципа Гамильтона, т. е. по существу вывод уравнений Эйлера вариационного исчисления. Вторая задача состоит в установлении связей между законами сохранения и инвариантностью уравнений движения по отношению к различным преобразованиям координат и времени. Наконец, третья задача связана с изучением некоторых общих свойств движений в потенциальных полях — с интегральными инвариантами.

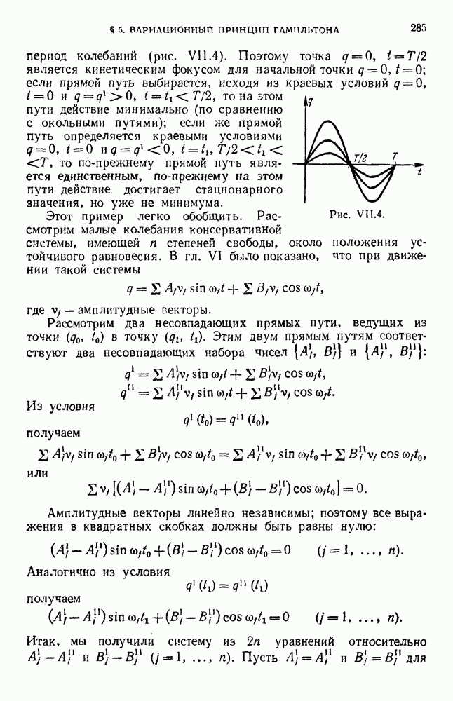
1
Оглавление
email@scask.ru