Главная > Дифференциальные уравнения
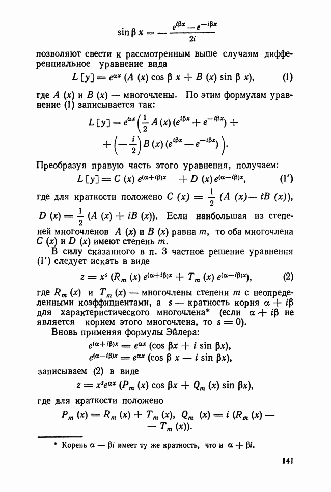
НАПИШУ ВСЁ ЧТО ЗАДАЛИ
СЕКРЕТНЫЙ БОТ В ТЕЛЕГЕ
<< Предыдущий параграф Следующий параграф >>
Пред.
След.
Макеты страниц

Распознанный текст, спецсимволы и формулы могут содержать ошибки, поэтому с корректным вариантом рекомендуем ознакомиться на отсканированных изображениях учебника выше

Также, советуем воспользоваться поиском по сайту, мы уверены, что вы сможете найти больше информации по нужной Вам тематике

ДЛЯ СТУДЕНТОВ И ШКОЛЬНИКОВ ЕСТЬ
ZADANIA.TO

5. Определитель Вронского.

Непосредственное выяснение линейной зависимости или независимости данной системы функций сравнительно сложно. Однако в случае, когда эти функции являются решениями уравнения

с непрерывными коэффициентами, вопрос сводится к вычислению некоторого определителя порядка.

Напомним сначала, что система векторов

в пространстве линейно независима в том и только в том случае, когда отличен от нуля определитель

составленный из координат этих векторов.

Пусть однородное линейное дифференциальное уравнение вида (1) с непрерывными на промежутке X коэффициентами и — пространство его решений. В п. 4 было показано, что отображение ставящее в соответствие каждой функции у из значения в точке самой функции и ее производных до порядка включительно, является изоморфизмом между . Отсюда следует, что решения уравнения (1) линейно независимы в том и только в том случае, когда линейно независимы соответствующие им векторы с координатами:

А это будет в том и только в том случае, когда отличен от нуля определитель

составленный из координат этих векторов.

Определитель (2) является значением в точке определителя

введенного в математику польским ученым Ю. Вронским и называемого определителем Вронского или вронскианом.

Мы показали, что для линейной независимости решений уравнения (1) необходимо и достаточно, чтобы вронскиан этих решений был отличен от нуля в некоторой точке промежутка X. Но точку можно выбирать на промежутке X произвольно. Если в одной из точек этого промежутка отличен от нуля вронскиан решений уравнения, то эти решения линейно независимы на X, а тогда их вронскиан отличен от нуля и в любой другой точке того же промежутка. Мы доказали следующее утверждение:

Теорема. Пусть на промежутке X непрерывны коэффициенты приведенного однородного линейного дифференциального уравнения

Для того чтобы решения этого уравнения были линейно независимы на X, необходимо и достаточно, чтобы хотя бы в одной точке этого промежутка их вронскиан был отличен от нуля. В этом случае он будет отличен от нуля и в остальных точках того же промежутка.

Пример. Докажем, что выражение является общим решением уравнения

Решение. Прямая проверка показывает, что

является решением для (5), имеем: и потому Аналогично проверяется, что тоже решение этого уравнения. Эти решения линейно независимы, так как

а функция не обращается в нуль ни в одной точке X. Значит, по теореме 3 п. 4 - общее решение этого уравнения.

1
Оглавление
email@scask.ru