Главная > Электромагнитное поле. Часть 2. Электромагнитные волны и оптика
НАПИШУ ВСЁ ЧТО ЗАДАЛИ
СЕКРЕТНЫЙ БОТ В ТЕЛЕГЕ
Следующий параграф >>
Пред.
След.
Макеты страниц

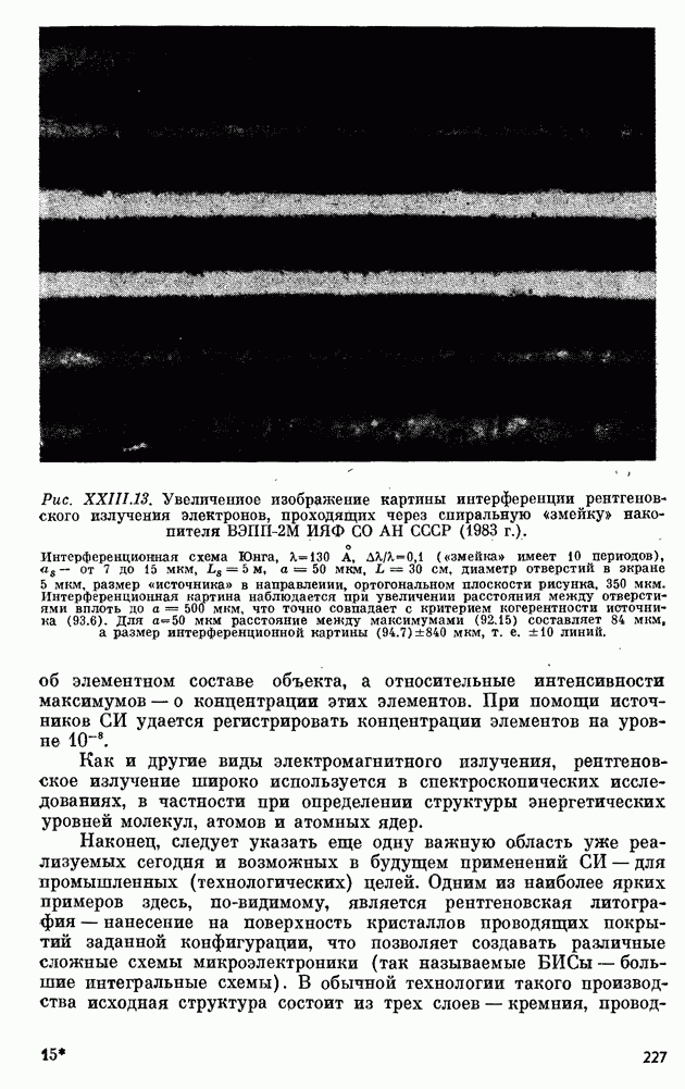
Распознанный текст, спецсимволы и формулы могут содержать ошибки, поэтому с корректным вариантом рекомендуем ознакомиться на отсканированных изображениях учебника выше

Также, советуем воспользоваться поиском по сайту, мы уверены, что вы сможете найти больше информации по нужной Вам тематике

ДЛЯ СТУДЕНТОВ И ШКОЛЬНИКОВ ЕСТЬ
ZADANIA.TO

Глава XIII. ГЕОМЕТРИЧЕСКАЯ ОПТИКА

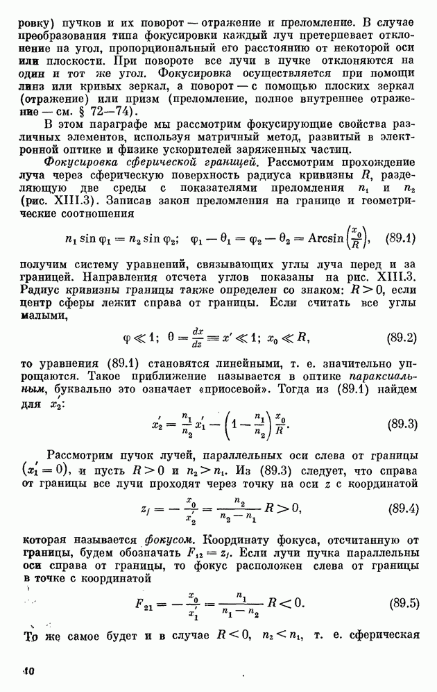
§ 88. ОПТИКО-МЕХАНИЧЕСКАЯ АНАЛОГИЯ. ПРИНЦИП ФЕРМА

До сих пор мы рассматривали одномерное движение волны, т. е. считали ее плоской. Теперь перейдем к изучению законов распространения волн в трехмерном пространстве. В общем случае для этого необходимо решать волновое уравнение с соответствующими граничными условиями, что является весьма сложной математической задачей. Ее решению посвящено так много работ, что они составляют сейчас значительную часть специального раздела математики, который называется «уравнения математической физики». Существует, однако, важный частный случай, когда длина волны поля много меньше всех характерных размеров системы. Волна распространяется тогда подобно пучку частиц, движущихся по определенным траекториям — лучам. Отсюда и название этого приближения — геометрическая оптика.

Простейший пример такого движения — плоская волна, которую можно рассматривать как пучок параллельных лучей, ортогональных волновому фронту. Плоская монохроматическая волна характеризуется, как известно, постоянным волновым вектором к и частотой Приближение геометрической оптики соответствует ситуации, когда мало меняются на расстояниях порядка длины волны. Это условие можно записать:

Мы добавили здесь также условие для скорости изменения частоты, которое обеспечивает приближенную монохроматичность волны. Иначе говоря, в приближении геометрической оптики на небольших участках волну всегда можно рассматривать как плоскую.

Любое волновое поле можно записать так:

где действительные функции характеризуют амплитуду и фазу поля соответственно. Последняя называется также эйконалом. В приближении геометрической оптики эйконал можно разложить в ряд вблизи произвольной точки поля, в которую мы поместим начало отсчета:

Это выражение аналогично фазе плоской волны причем

Точность этого приближения определяется следующими членами выражения (88.3), которые, как легко проверить, малы при условии (88.1).

Вектор к определяет направление луча и в общем случае является переменным, что аналогично движению частицы по криволинейной траектории. Оказывается, что эту механическую аналогию можно продолжить и дальше, а именно, можно написать уравнения движения волнового пакета в форме уравнений механики частиц.

Рассмотрим вначале простой пример — движение луча света в атмосфере планеты. Вследствие убывания плотности атмосферы с высотой возникает градиент ее показателя преломления. Так как величина пропорциональна плотности атмосферы, для области вблизи поверхности планеты можно написать где — характерная высота атмосферы. Градиент показателя преломления приводит к повороту луча, так как внешняя часть волнового фронта распространяется быстрее внутренней. Радиус кривизны горизонтального луча . Для Земли км. Отсюда км, что почти в пять раз превышает радиус Земли. Поэтому рефракция в атмосфере лишь незначительно искажает результаты оптических наблюдений на Земле. Эти искажения, особенно вызванные локальными переменными неоднородностями атмосферы, существенно затрудняют точные геодезические измерения. Так, высота Джомолунгмы (Эвереста) за последние 40 лет «изменилась» на Однако на Юпитере, а также на Венере, где атмосфера во много раз плотнее, лучи света сильно изгибаются, что приводит к значительному расширению горизонта. Космонавту, попавшему на такие планеты, показалось бы что он находится на дне гигантской чаши. Аналогичную природу имеют так называемые миражи, наблюдаемые в пустыне и на море.

Из этого примера ясно, что градиент показателя преломления играет роль «силы», искривляющей траекторию волнового пакета. Значит, сам показатель преломления можно связать с «потенциальной энергией». Чтобы проследить дальше эту механическую аналогию, напомним, что согласно квантовой механике частота волны пропорциональна энергии фотона, а волновой вектор — его импульсу. Уравнения механики можно записать в так называемой гамильтоновой форме:

где — координаты и импульс частицы, а — функция Гамильтона, равная в простейшем случае полной энергии, выраженной через координаты и импульсы. Первое из уравнений (88.5)

есть не что иное, как второй закон Ньютона, тогда как второе дает связь между скоростью и импульсом.

Оптико-механическая аналогия наводит на мысль, что частота волны, представленная как функция координат и волнового вектора, должна играть роль функции Гамильтона. Иными словами, можно думать, что движение волнового пакета в приближении геометрической оптики описывается гамильтонианом

Уравнения движения принимают вид

Второе из этих уравнений нам уже знакомо — оно определяет групповую скорость пакета вдоль траектории, а первое описывает формулу луча. При вычислении производной необходимо учитывать дисперсию, т. е. зависимость Дифференцируя равенство по (производная вычисляется при постоянном к), найдем

Отсюда

С другой стороны, дифференцируя равенство юга по к при найдем

Тогда «механические» уравнения движения волнового пакета можно представить как:

Траекторию луча удобно описывать в переменных где — длина вдоль траектории, единичный вектор, касательный к траектории. Имеем (см. (88.11))

Так как вектор направлен вдоль траектории, производная Окончательно уравнение луча принимает вид

где — проекция вектора V» на плоскость, перпендикулярную лучу (рис. XIII.1).

Рис. XIII.1. Искривление луча в среде с градиентом показателя преломления.

Рис. ХIII.2. К выводу закона преломления из принципа Ферма,

Применим последнее уравнение к рассмотренному выше простому примеру. Так как радиус кривизны траектории и в данном случае получаем Рассмотрим теперь преломление света на границе двух сред. В этом случае «действующая на луч сила» имеет только нормальную к границе компоненту. Следовательно, касательная компонента импульса сохраняется:

где — углы лучей с нормалью к границе. Так как частота волны не изменяется при переходе через границу (сравни с сохранением энергии частицы в механике), то мы получили обычный закон преломления.

Пусть волна идет из первой среды во вторую и Тогда при некоторых условиях закон преломления вступает в противоречие с неизменностью частоты. Действительно, запишем и учтем, что Получим

Для углов падения волновое число оказывается мнимым, т. е. преломленная волна отсутствует. Это явление называется полным внутренним отражением (см. § 74) и с механической точки зрения соответствует отражению частицы от потенциального барьера. Отметим, что оптический «потенциальный барьер» совсем не похож на механический. В частности, как показывает выражение (88.14), волна проходит любой барьер при нормальном падении. Это различие связано с необычным видом выражения для полной энергии (88.6), где «кинетическая энергия» перепутана с «потенциальной». В механике мы обычно имеем дело

с системами, у которых полная энергия равна сумме потенциальной и кинетической. Это не мешает, однако, использовать механические уравнения движения волнового пакета (88.7) или (88.12).

Уравнение луча можно получить и из совершенно других соображений. Еще во второй половине XVIII в. известный французский математик Ферма сформулировал принцип, согласно которому траектория светового луча между двумя заданными точкам» А, В соответствует минимуму интеграла

Этот интеграл можно переписать также в виде

так как имеет простой физический смысл — она равна разности фаз волны между точками А, В в данный момент времени или полному числу длин волн на пути умноженному на Величина называется оптической длиной пути.

Для однородной среды из принципа Ферма немедленно следует прямолинейность лучей. Используя этот принцип, легко получить также закон преломления лучей на границе двух сред (ем. задачу).

Задача. Получить закон преломления из принципа Ферма. Оптическая длина пути как функция неизвестных углов равна (рис. XIII.2)

Дифференциалы обеих величин равны нулю, так как должно быть минимальным, а расстояние

откуда

1
Оглавление
email@scask.ru