Главная > Техника сверхвысоких частот. Том 1
НАПИШУ ВСЁ ЧТО ЗАДАЛИ
СЕКРЕТНЫЙ БОТ В ТЕЛЕГЕ
<< Предыдущий параграф Следующий параграф >>
Пред.
След.
Макеты страниц

Распознанный текст, спецсимволы и формулы могут содержать ошибки, поэтому с корректным вариантом рекомендуем ознакомиться на отсканированных изображениях учебника выше

Также, советуем воспользоваться поиском по сайту, мы уверены, что вы сможете найти больше информации по нужной Вам тематике

ДЛЯ СТУДЕНТОВ И ШКОЛЬНИКОВ ЕСТЬ
ZADANIA.TO

10.4. ВОЛНЫ В ДИЭЛЕКТРИЧЕСКИХ ЛИНИЯХ

10.4.1. Плоские пластины

Рассматривавшиеся до сих пор волны относились к волнам типа ТМ, распространяющимся вдоль поверхности. В случае толстой диэлектрической пластины возможно, распространение волн высших видов; в зависимости от площади поперечного сечения волновода можно менять соотношение между долями энергии, текущими внутри диэлектрика и во внешней среде. Распространение электромагнитной энергии внутри диэлектрических пластин [296, 314] можно описать [261, 294, 341] с помощью уравнений Максвелла, однако критические частоты можно найти, исходя из представления волноводной волны в виде суммы двух плоских волн, симметрично распространяющихся под некоторыми углами [133].

Рис. 10.18. Распространение волн различных видов в диэлектрических пластинах: а — геометрия системы; б - длина полны в волноводе для волн ; в - длина волны в волноводе для полн (См. [133].)

Распространение имеет место в том случае, когда эти плоские волны полностью отражаются на границе раздела между диэлектриком и воздухом.

Из рис. 10.18, а видно, что в этом случае угол падения должен быть больше критического угла, равного т. е.

Волновое сопротивление в направлении оси z для волн ТЕ будет равно

а для волн ТМ

Для поперечной компоненты поля, параллельной поверхности раздела, коэффициент отражения (в случае компоненты и волн типа равен

а для компоненты и волн типа ТМ он имеет вид

Мнимые члены в выражениях (10.72) и (10.73) соответствуют экспоненциальному затуханию полей вне диэлектрика. Постоянная распространения в направлении оси х вещественна и равна

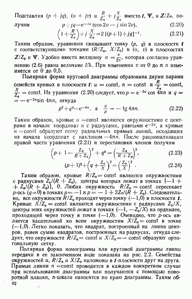
Модули коэффициентов отражения всегда равны единице, что приводит к возникновению в диэлектрике поперечных стоячих волн с косинусоидальным распределением для видов с нечетными номерами и с синусоидальным распределением для видов с четными номерами. Электрическая длина стоячей волны от средней плоскости до границы диэлектрика как в случае волн так и в случае волн равна

Если длина поперечной волны, то согласно рис. 10.18, а

и, следовательно,

Из уравнений (10.76) и (10.77) получаем

Для критической частоты откуда

Таким образом, при заданном значении из уравнения (10.69) можно найти , а из уравнения (10.75) можно найти после чего из уравнения (10.78) можно определить На рис. 10.18, б и в даны зависимости от для полистирола с и различных волн типов ТЕ и ТМ. Аналогичным образом, используя вместо декартовой системы координат другие системы, можно рассмотреть случаи для проводников с диэлектрическим покрытием или для диэлектрических труб круглого и других сечений.

1
Оглавление
email@scask.ru