Главная > О предельных циклах
НАПИШУ ВСЁ ЧТО ЗАДАЛИ
СЕКРЕТНЫЙ БОТ В ТЕЛЕГЕ
<< Предыдущий параграф Следующий параграф >>
Пред.
След.
Макеты страниц

Распознанный текст, спецсимволы и формулы могут содержать ошибки, поэтому с корректным вариантом рекомендуем ознакомиться на отсканированных изображениях учебника выше

Также, советуем воспользоваться поиском по сайту, мы уверены, что вы сможете найти больше информации по нужной Вам тематике

ДЛЯ СТУДЕНТОВ И ШКОЛЬНИКОВ ЕСТЬ
ZADANIA.TO

§ 41. Результирующие преобразования, приводящие уравнения к простой форме

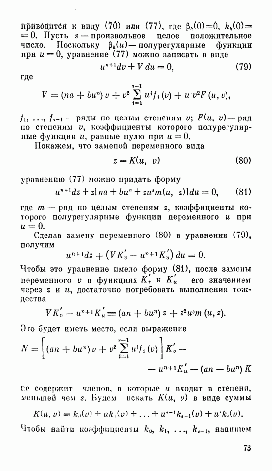
Совокупность замен переменных, которые надлежит сделать, чтобы получить уравнение простой формы, имеет то неудобство, что не сохраняется (по крайней мере в некоторых случаях) ни одно из первоначальных переменных Для упрощения подстановок важно показать, что в большинстве случаев можно сохранить или переменное или переменное и, связанное с соотношением где целое число, выбранное соответствующим образом.

Случай, когда не сохраняется переменное будет иметь место, если рассматривать характеристику, для которой отношение неограниченно возрастает при

х и у, стремягцихсй к нулю, или, в (юлее общем случае, когда для рассматриваемой характеристики в переменных отношение неограниченно возрастает при и стремящихся к нулю. Положим тогда будет стремиться к нулю одновременно с

Рассмотрим самый общий случай; предположим, что для исследуемой характеристики, если сделать замену переменных

то стремится к нулю вместе Могут иметь место следующие два случая.

1. В результате конечного числа замен переменных вида (121) в плоскости получается уравнение такое, что для рассматриваемой характеристики отношение стремится к конечному пределу а, который может быть и нулем. Для уравнения в переменных особая точка будет тогда или элементарной, или сложной.

2. Каково бы ни было число проделанных замен переменных вида (121), всегда в точках рассматриваемой характеристики значения стремятся к нулю вместе с При этом очевидно, что для некоторого конечного (Бендиксон, стр. 72) получится уравнение простой формы. Это уравнение в переменных имеет характеристику, обладающую тем свойством, что при любом целом отношение стремится к нулю при стремящихся к нулю.

Рассмотрим первый случай.

По предположению будет иметь конечный предел, когда стремится к нулю. Пусть

Если положить то откуда следует, что отношение стремится к конечному пределу при стремящихся к нулю. Рассматривая уравнение в переменных приходим к общему случаю, когда существует характеристика, которая в плоскости переменных а и у, не касается прямой в точке Таким образом, в этом случае, можно не применять подстановки (121), а сделать замену вида

где целое число. Напомним, что приведение

уравнения к простой форме требует конечного числа замен переменных. Осуществляя конечное число подстановок вида можно избежать замен переменных (121)

Совокупность подстановок типа (122) эквивалентна одному преобразованию

Допустим, что существует характеристика С, проходящая через точку О, такая, что отношение стремится к конечному пределу, когда х и у стремятся к нулю, и что для всех применяемых при отыскании С преобразований переменных отношение тоже стремится к конечному пределу. Этот случай будем называть нормальным. Заменой переменного

где надлежащим образом подобранный полином степени ниже чем дифференциальное уравнение в переменных преобразуется к виду (118), (119) или (120). Тем самым устанавливается соответствие характеристики С с характеристикой преобразованного уравнения, проходящей через точку

Если при исследовании характеристики С не приходим к нормальному случаю или же отмеченному выше случаю 2, то будем говорить, что имеет место приводимый случай. Пусть цельте числа и надлежащим образом подобранный полином степени не выше Тогда заменой переменных вида

уравнение преобразуется к типу (118), (119) или (120). Характеристике С соответствует характеристика уравнения в переменных проходящая через точку

Наконец, может встретиться случай 2, который будем называть неприводимым случаем. Обозначим целые числа и соответствующим образом подобранный полином степени не выше Замена переменных

приводит в этом случае к уравнению в переменных вида (118), (119) или (120). Тем самым характеристике С будет приведена в соответствие характеристика проходящая через точку

обладающая тем свойством, что, каково бы ни было отношение стремится к нулю вместе с . В силу этого уравнение в переменных не может иметь форму (118), ни (120). Оно имеет вид (119) и точка исключительная особая точка.

1
Оглавление
email@scask.ru