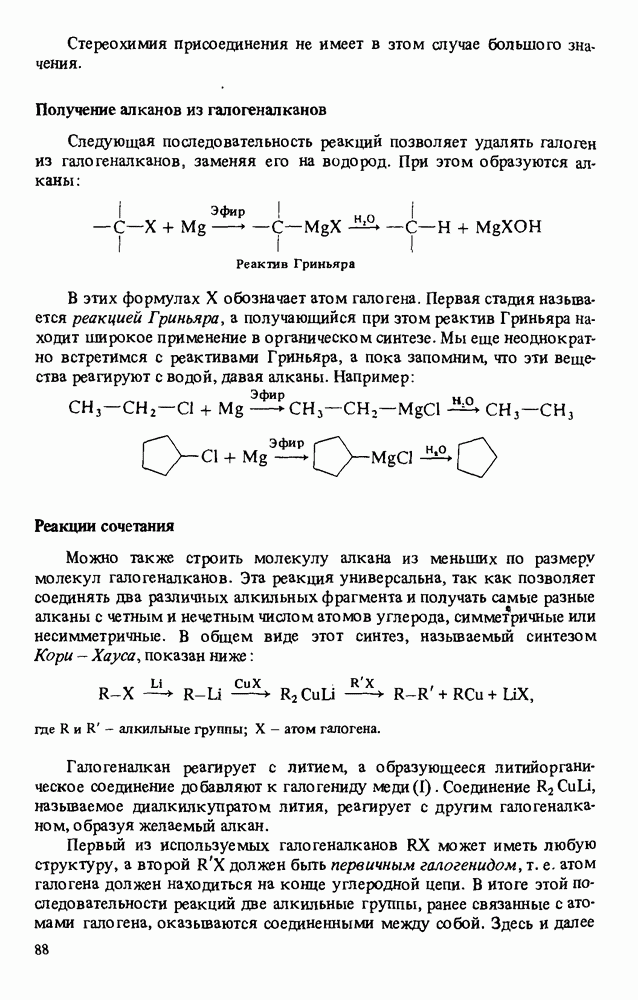
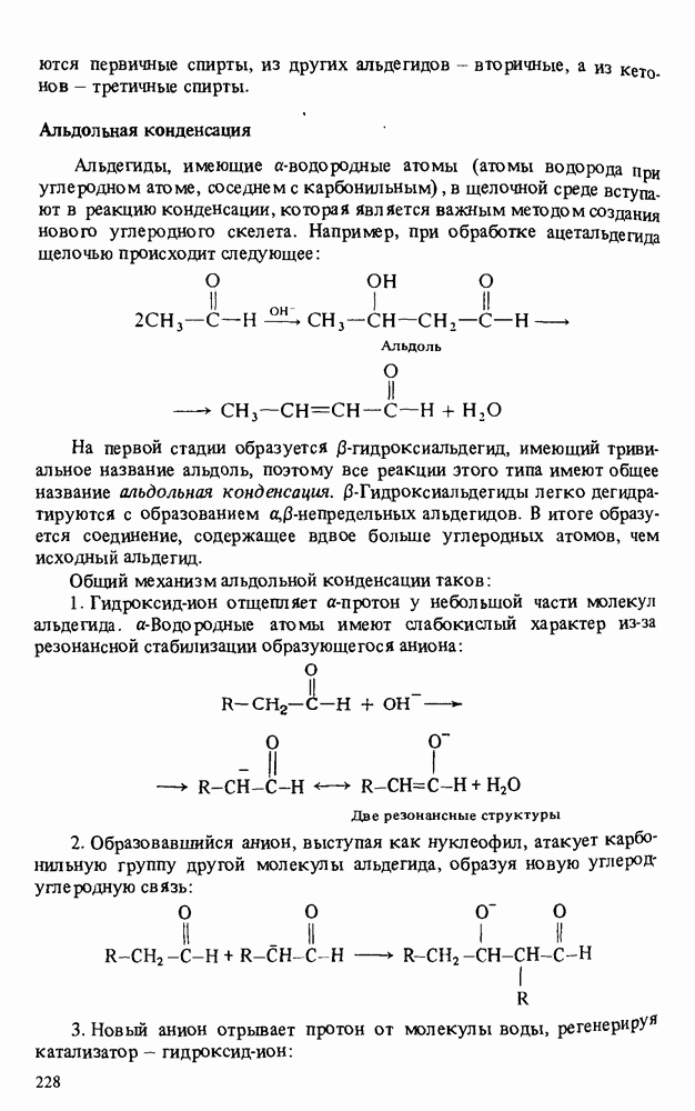
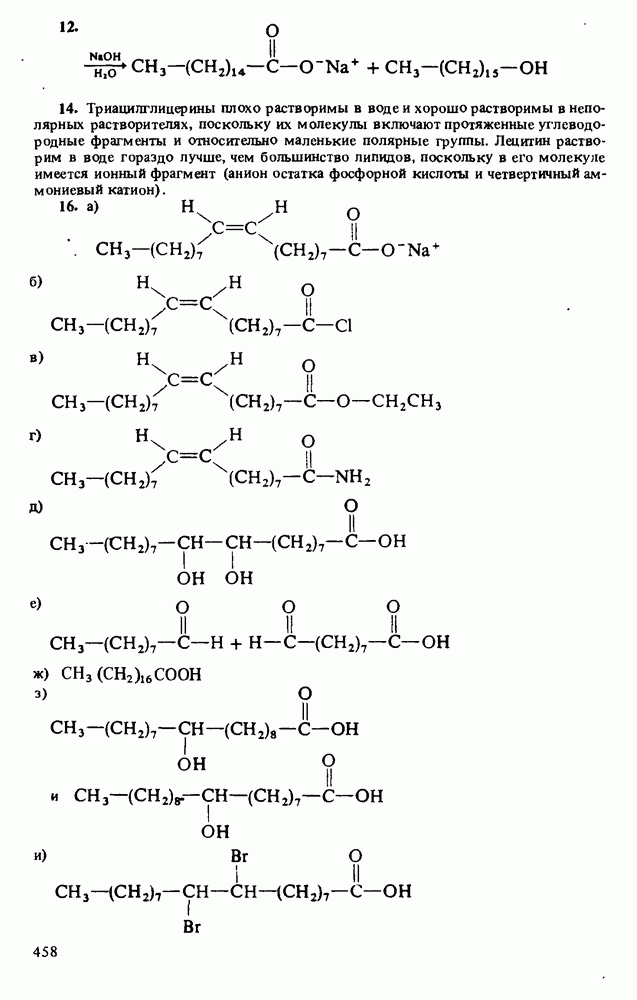
Главная > Основы органической химии
НАПИШУ ВСЁ ЧТО ЗАДАЛИ
СЕКРЕТНЫЙ БОТ В ТЕЛЕГЕ
<< Предыдущий параграф Следующий параграф >>
Пред.
След.
Макеты страниц

Распознанный текст, спецсимволы и формулы могут содержать ошибки, поэтому с корректным вариантом рекомендуем ознакомиться на отсканированных изображениях учебника выше

Также, советуем воспользоваться поиском по сайту, мы уверены, что вы сможете найти больше информации по нужной Вам тематике

ДЛЯ СТУДЕНТОВ И ШКОЛЬНИКОВ ЕСТЬ
ZADANIA.TO

ХИМИЧЕСКАЯ СВЯЗЬ

Правило октета. Почему образуется связь?

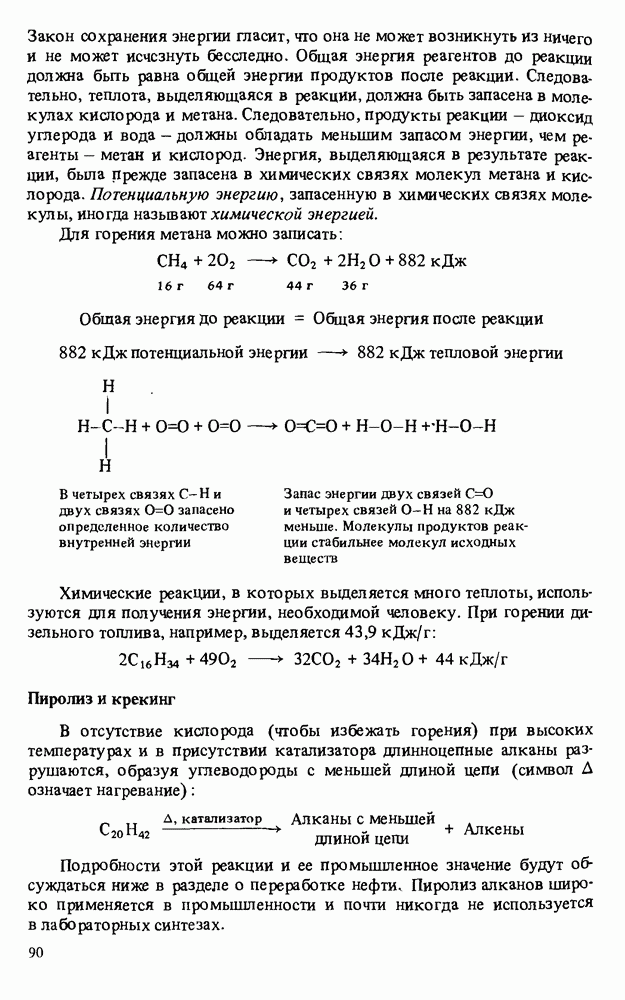
Движущей силой, заставляющей атомы соединяться между собой, является стремление принять, отдать или объединить электроны с тем, чтобы получить полностью заполненную внешнюю электронную оболочку. У водорода и гелия Не внешняя электронная оболочка представляет собой -орбиталь, для заполнения которой требуется два электрона (вспомним, что первый электронный слой не имеет -орбиталей). У атомов элементов периода внешний электронный слой состоит из одной и трех -орбиталей. Дня заполнения этих четырех орбиталей

требуется уже восемь электронов (по два электрона на каждую орбиталь). Электронная конфигурация атома особенно стабильна (иными словами, имеет минимальный запас энергии, что всегда предпочтительно), когда внешняя электронная оболочка заполнена. Поэтому атомы склонны к таким превращениям, в результате которых во внешнем слое оказывается "магическое" число электронов — восемь. Исключение составляют атрмы первых четырех элементов периодической системы, для которых Предпочтительно образование двухэлектронной внешней оболочки.

Правило октета объясняет, почему инертные газы (группа VIIIA) гелий, неон и аргон обычно не вступают в химические реакции. Их внешняя электронная оболочка уже заполнена, следовательно нет необходимости во взаимодействии с другими атомами с целью принять, отдать или объединить электроны. Элементы 3-7-го периодов также обычно подчиняются правилу октета (т. е. склонны к заполнению -орбиталей, хотя могут иметься и -орбитали).

Согласно правилу октета большинство атомов склонно принимать, отдавать или объединять электроны с тем, чтобы создать восьмиэлектронную внешнюю оболочку.

Ионная связь

Для атома существует две основные возможности подчиниться правилу октета. Первая из них — образование ионной связи. (Вторая — образование ковалентной связи, о ней речь пойдет ниже). При образовании ионной связи атом металла теряет электроны, а атом неметалла приобретает. Для примера рассмотрим электронное строение атомов натрия и фтора:

Если атом натрия передаст свой единственный -электрон атому фтора, правило октета будет выполнено для обоих атомов:

У атома фтора окажется восемь электронов на внешнем втором слое, а у атома натрия - тоже восемь электронов на втором слое, который теперь стал внешним:

При этом ядро атома натрия по-прежнему содержи 11 протонов, но общее число электронов уменьшилось до 10. Это означает, что число положительно заряженных частиц на одну превышает число отрицательно заряженных, поэтому общий заряд "атома" натрия равен +1.

"Атом" фтора теперь содержит 9 протонов и 10 электронов и его заряд равен

Заряженные атомы, образовавшиеся в результате! потери или приобретения одногр или нескольких электронов, называется ионами. Положительно заряженные ионы получили название катионов, а отрицательно заряженные называются анионами.

Катионы и анионы, имея противоположные заряды, притягиваются друг к другу электростатическими силами. Это притяжение противоположно заряженных ионов и называется ионной связью. Она возникает в соединениях, образованных металлом и одним или более неметаллами. Нижеперечисленные соединения удовлетворяют этому критерию и имеют ионную природу:

Есть и другой способ изображения ионных соединений:

В этих формулах точками, кружками или крестиками показывают только электроны, находящиеся на внешних оболочках (валентные электроны). Такие формулы называют формулами Льюиса в честь американского химика Г. Н. Льюиса, одного из основоположников (наряду с Полингом) теории химической связи.

Перенос электронов от атома металла к атому неметалла и образование ионов возможны благодаря тому, что неметаллы имеют высокую электроотрицательность, а металлы — низкую.

Из-за сильного притяжения ионов друг к другу ионные соединения в большинстве своем твердые и имеют довольно высокую температуру плавления.

Ионная связь образуется при переносе электронов от атома металла к атому неметалла. Образовавшиеся при этом ионы притягиваются друг к другу электростатическими силами.

Ковалентная связь

Электроотрицательность неметаллов довольно велика, так что при химическом взаимодействии двух атомов неметаллов полный перенос электронов от рдного к другому невозможен. В этом случае для выполнения правила Октета необходимо объединение электронов.

В качестве примера обсудим взаимодействие атомов водорода и хлора:

Каждому из двух атомов недостает по одному электрону для того, чтобы иметь завершенную внешнюю электронную оболочку. И каждый из атомов выделяет "в общее пользование" по одному электрону. Тем самым правило октета оказывается выполненным. Лучше всего изображать это с помощью формул Льюиса:

Трансформация орбиталей в этом процессе показана на рис. 1-3. Обобществленные электроны принадлежат теперь обоим атомам. Атом водорода имеет два электрона (свой собственный и обобществленный электрон атома хлора), а атом хлора — восемь электронов (свои плюс обобществленный электрон атома водорода). Эти два обобществленных электрона образуют ковалентную связь между атомами водорода и хлора. Образовавшаяся при связывании двух атомов частица называется молекулой, а область пространства, в которой находятся обобществленные электроны, - молекулярной орбиталью.

Ковалентная связь, как уже указывалось, образуется между атомами двух неметаллов и обычно изображается прямой чертой:

Рис. 1-3. Образование ковалентной связи в молекуле HQ: 1 - атом водорода; 2 — атом хлора (показаны только валентные электроны); 3 - молекула хлороводорода; 4 — ковалентная связь

Ковалентная связь может образоваться и между двумя одинаковыми атомами. Например:

Эта схема объясняет, почему хлор существует в виде двухатомных молекул Так, благодаря спариванию и обобществлению двух электронов удается выполнить правило октета для обоих атомов.

Другой аспект образования ковалеитных связей иллюстрируется молекулой формальдегида

В молекуле атомы углерода и кислорода объединяют "в общее пользование" две пары электронов. При этом образуется двойная ковалентная связь у которую изображают двумя прямыми чертами между двое-связанными атомами.

Может образовываться и тройная ковалентная евязь, как, например, в молекуле азота . Атомы азота имеют по пять валентных электронов, следовательно, для завершения оболочки требуется еще по три электрона. Это достигается обобществлением трех пар электронов, как показано ниже:

Ковалентные соединения - обычно газы, жидкости или сравнительно низкоплавкие твердые вещества. Одним из редких исключений является алмаз, который плавится выше 3 500 °С. Это объясняется строением алмаза, который представляет собой сплошную решетку ковалентно связанных атомов углерода, а не совокупность отдельных молекул. Фактически любой кристалл алмаза, независимо от его размера, представляет собой одну огромную молекулу.

Ковалентная связь возникает при объединении электронов двух атомов неметаллов. Возникшая при этом структура называется молекулой.

Полярные ковалентные связи

В большинстве случаев два ковалеитно связанных атома имеют разную электроотрицательность и обобществленные электроны не принадлежат двум атомам в равной степени. Большую часть времени они находятся ближе к Одному атому, чем к другому. В молекуле хлороводорода, например, электроны, образующие ковалентную связь, располагаются ближе к атому хлора, поскольку его электроотрицательность выше, чем у водорода. Однако разница в способности притягивать электроны не столь велика, чтобы произошел полный перенос электрона с атома водорода на атом хлора. Поэтому связь между атомами водорода и хлора можно рассматривать как нечто среднее между ионной связью (полный перенос электрона) и неполярной ковалентной связью (симметричное расположение пары электронов между двумя атомами). Частичный заряд на атомах обозначается греческой буквой :

Такая связь называется полярной ковалентной связью, а о молекуле хлороводорода говорят, что она полярна, т.е. имеет положительно заряженный конец (атом водорода) и отрицательно заряженный конец (атом хлора).

Вообще, только одинаковые атомы образуют между собой совершенно неполярные ковалентные связи. В противном случае имеется хотя бы небольшое различие в электроотрицательностях, и ковалентная связь оказывается полярной. Таким образом, связи и неполярные, а такие связи, как и полярные ковалентные связи. Когда молекула образована неполярными связями, она сама в целом тоже неполярна. Если же связи полярны, то полярность молекулы определяется ее формой (геометрией). Например, диоксид углерода представляет собой линейную молекулу (угол между связями 180°). Поэтому, хотя каждая связь из-за различия в электроотрицательностях полярна, молекула в целом неполярна:

Таблица 1-2. (см. скан) Типы химических связей

Таблица 1-3. (см. скан) Природа связи в некоторых соединениях

Концы молекулы заряжены отрицательно, а центр положительно. Полярности обеих связей компенсируют друг друга, поэтому молекула неполярнэ.

В отличие от молекулы молекула воды имеет изогнутую форму, представляя собой треугольник. Угол между связями составляет 105°. Атом кислорода несет частичный отрицательный заряд, а атомы водорода - частичный положительными в целом молекула воды полярна:

В табл. 1-2 перечислены основные типы связей, а в табл. 1-3 показаны типы связей в часто встречающихся молекулах.

1
Оглавление
email@scask.ru