Главная > Введение в когерентную оптику и голографию
НАПИШУ ВСЁ ЧТО ЗАДАЛИ
СЕКРЕТНЫЙ БОТ В ТЕЛЕГЕ
<< Предыдущий параграф Следующий параграф >>
Пред.
След.
Макеты страниц

Распознанный текст, спецсимволы и формулы могут содержать ошибки, поэтому с корректным вариантом рекомендуем ознакомиться на отсканированных изображениях учебника выше

Также, советуем воспользоваться поиском по сайту, мы уверены, что вы сможете найти больше информации по нужной Вам тематике

ДЛЯ СТУДЕНТОВ И ШКОЛЬНИКОВ ЕСТЬ
ZADANIA.TO

4.3. Отклик линейной системы на произвольную входную функцию

Пусть теперь функция на входе состоит из суммы единичных импульсов

Вспомним, что, согласно выражению (68),

и мы получаем соотношение между функциями на входе и на выходе системы, показанное на рис. 5, где -импульсный отклик системы 1.

Рис. 5.

Теперь находим непосредственно функцию на выходе. В силу того, что является линейным оператором,

Тогда

Это соотношение демонстрирует то фундаментальное свойство, что выход равен свертке функции импульсного отклика с функцией на входе.

В случае образования изображения при некогерентном освещении, для которого картина дифракции или функции разброса имеет вид

а функция на входе соответствует оптико-геометрическому изображению предмета, т. е. функция на выходе имеет вид где

как уже показано в гл. 3 [соотношение (20)].

1
Оглавление
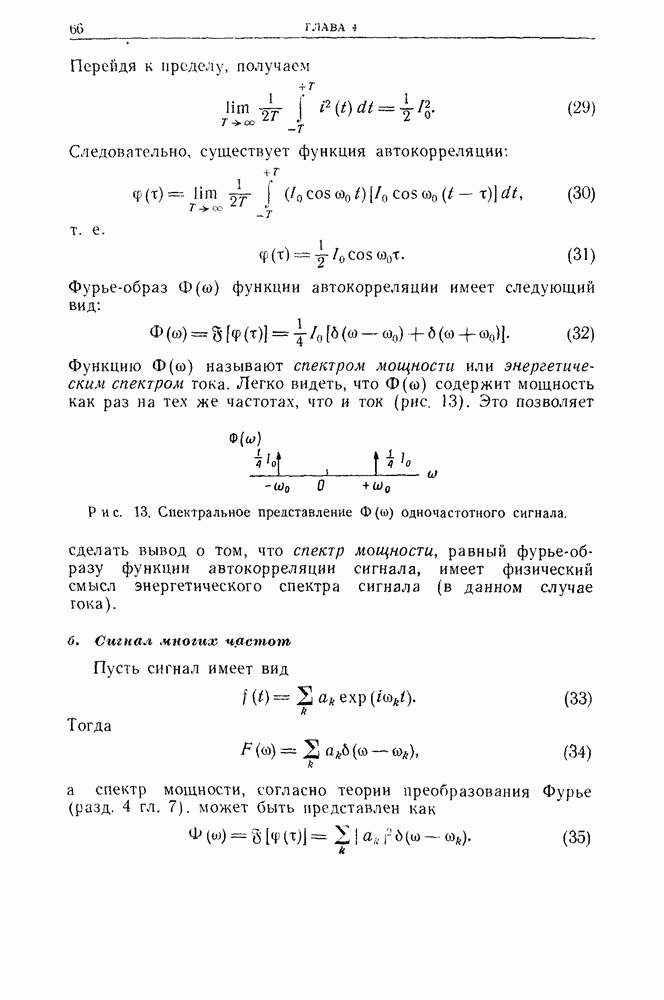
email@scask.ru