Главная > Математический анализ. Дифференциальное исчисление
НАПИШУ ВСЁ ЧТО ЗАДАЛИ
СЕКРЕТНЫЙ БОТ В ТЕЛЕГЕ
<< Предыдущий параграф Следующий параграф >>
Пред.
След.
Макеты страниц

Распознанный текст, спецсимволы и формулы могут содержать ошибки, поэтому с корректным вариантом рекомендуем ознакомиться на отсканированных изображениях учебника выше

Также, советуем воспользоваться поиском по сайту, мы уверены, что вы сможете найти больше информации по нужной Вам тематике

ДЛЯ СТУДЕНТОВ И ШКОЛЬНИКОВ ЕСТЬ
ZADANIA.TO

4. Односторонние и бесконечные производные.

Мы видели, что функция не является дифференцируемой в точке так как при не существует. Однако в этой точке существуют односторонние пределы

Предел называют производной слева функции в точке и обозначают а предел называют производной той же функции справа в точке и обозначают Эти производные называют односторонними производными.

Если в некоторой точке существуют односторонние производные для функции , причем эти производные различны, то это означает, что график функции в данной точке имеет излом. Если производные слева и справа в точке равны, то существует и предел потому функция дифференцируема в этой точке и ее производная равна общему значению односторонних производных.

Пример 7. Найдем односторонние производные в точке функции

Решение. Так как при принимают значение, равное 4, то функция непрерывна в точке Далее, находим, что поэтому

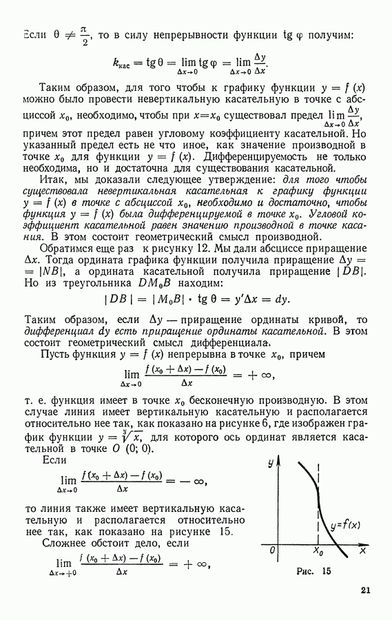
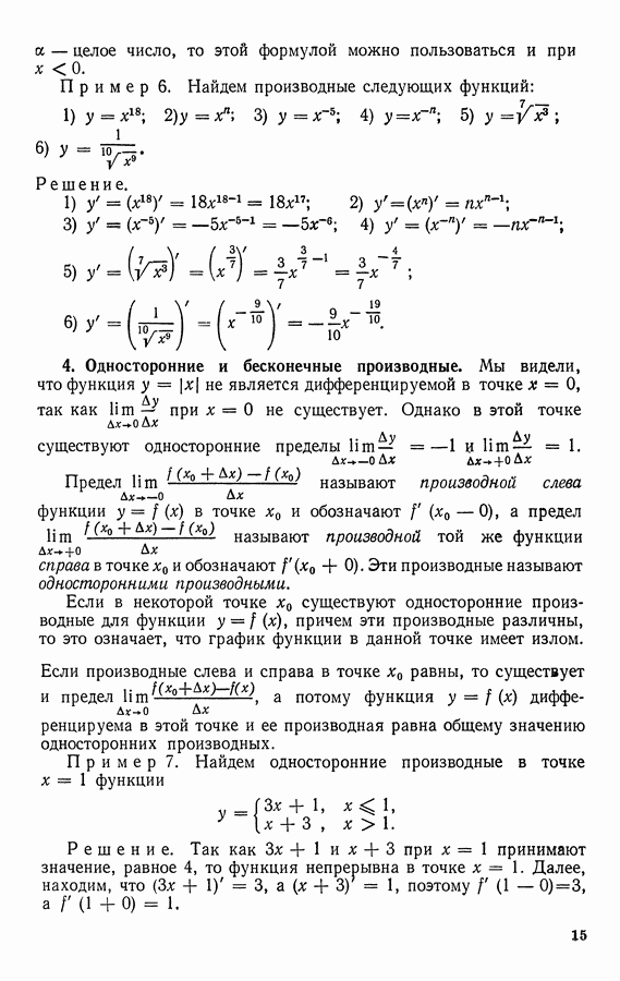
Не исключена возможность, что в некоторой точке односторонний предел или есть бесконечность. Если то говорят, что функция имеет в точке одностороннюю производную равную и пишут

Аналогичный смысл имеют записи

Пример 8. Рассмотрим функцию т. е.

и найдем ее производную в точке

Решение. Воспользуемся не формулой (она доказана лишь при а определением производной. Так как при имеем то при имеем: а при имеем:

Поэтому

Итак, рассматриваемая функция в точке не имеет производной ни слева, ни справа (напомним, что производная в данной точке — это число, а бесконечность не является числом). Но поскольку и равны условно считают, что в точке производная функции равна

Вообще будем говорить, что функция имеет в точке производную если

Пишут . Точно так же определяется равенство

Рис. 7

Рис. 8

Может случиться, что

В этом случае считают, что в точке функция не имеет производной (даже бесконечной). В таких точках график функции имеет пикообразные заострения (рис. 7). Аналогично обстоит дело в случае, когда (рис. 8).

Так, функция не имеет производной в точке . В самом деле,

Вопросы для самопроверки

1. Сформулируйте определение дифференцируемости функции в точке.

2. Всякая ли непрерывная в точке функция дифференцируема в этой точке?

3. Всякая ли дифференцируемая в точке функция непрерывна в этой точке?

4. В чем состоит необходимое и достаточное условие дифференцируемости функции в точке?

5. Что такое производная?

6. Как вычисляется производная?

7. Что такое дифференциал?

8. Каким равенством связаны дифференциал и производная?

9. Чему равен дифференциал независимой переменной?

10. Разъясните смысл высказывания «дифференциал есть главная линейная часть приращения функции».

11. Что такое односторонняя производная?

12. Как определяется бесконечная производная?

Упражнения

(см. скан)

(см. скан)

1
Оглавление
email@scask.ru