Главная > Лекции по теоретической механике, Т.2
НАПИШУ ВСЁ ЧТО ЗАДАЛИ
СЕКРЕТНЫЙ БОТ В ТЕЛЕГЕ
<< Предыдущий параграф Следующий параграф >>
Пред.
След.
Макеты страниц

Распознанный текст, спецсимволы и формулы могут содержать ошибки, поэтому с корректным вариантом рекомендуем ознакомиться на отсканированных изображениях учебника выше

Также, советуем воспользоваться поиском по сайту, мы уверены, что вы сможете найти больше информации по нужной Вам тематике

ДЛЯ СТУДЕНТОВ И ШКОЛЬНИКОВ ЕСТЬ
ZADANIA.TO

ГЛАВА XVII. ДВИЖЕНИЕ ТВЕРДОГО ТЕЛА ОКОЛО НЕПОДВИЖНОЙ ТОЧКИ

§ 1. УРАВНЕНИЯ ЭЙЛЕРА

343. Углы Эйлера.

Положение твердого тела, имеющего неподвижную точку О, может быть определено положением триэдра взаимно перпендикулярных осей Oxyz, связанного с телом и имеющего начало в неподвижной точке. Положение этого подвижного триэдра определяется относительно неподвижного триэдра с тем же началом и тем же взаимным расположением осей. Чтобы определить положение подвижного триэдра, можно задать значения девяти направляющих косинусов, которые дают положение каждой из трех подвижных осей относительно неподвижных осей. Так как эти косинусы связаны между собой шестью уравнениями, то остаются только три произвольных параметра, и, следовательно, подвижной триэдр имеет только три степени свободы.

Фиг. 46

В общем случае оказывается более удобным определять положение подвижного триэдра посредством трех соответствующим образом выбранных углов, значения которых независимы между собой и которые носят название углов Эйлера. Эти углы определяются по величине и знаку следующим образом.

Предположим, что построены неподвижный триэдр zx и подвижной триэдр Oxyz (фиг. 46). Подвижная плоскость пересекает неподвижную плоскость хгух. Обозначим через Ох2

след плоскости ху на плоскости проведенный из точки О в ту сторону, чтобы для наблюдателя, расположившегося вдоль вращение оси вокруг оси происходило в направлении против вращения часовой стрелки. Обозначим через угол принимаемый положительным в направлении вращения против часовой стрелки вокруг оси через угол (который определяет положение оси Ох в плоскости ), считаемый положительным в направлении вращения против часовой стрелки вокруг оси Oz и изменяющийся от О до наконец, через — угол между осями отсчитываемый от 0 до Эти три угла представляют собой углы Эйлера; они могут быть выбраны произвольно и определяют положение подвижного триэдра Oxyz.

Движение подвижного триэдра может рассматриваться как результирующее трех одновременных вращений, определяемых соответственно изменением трех указанных углов.

Действительно, изменение угла определяет относительное движение подвижной системы по отношению к первой системе отсчета . Это движение есть вращение вокруг оси Oz с угловой скоростью (штрих обозначает производную по ).

Угол определяет движение первой системы отсчета относительно второй системы это первое переносное движение есть вращение вокруг оси с угловой скоростью 0.

Наконец, угол определяет движение системы относительно неподвижной системы это второе и последнее переносное движение есть вращение вокруг оси с угловой скоростью

Окончательно, движение системы Oxyz можно рассматривать как результирующее трех одновременных вращений, представляемых векторами которые откладываются соответственно на осях в ту или другую сторону, смотря по знаку этих производных. Мгновенное вращение твердого тела есть результирующее вращательное движение этих трех одновременных вращений. Таким образом, мы попутно получаем новое доказательство теоремы кинематики, утверждающей, что наиболее общее движение твердого тела, имеющего неподвижную точку, есть мгновенное вращательное движение (п° 65).

344. Проекции мгновенной угловой скорости твердого тела на подвижные оси.

Найдем проекции мгновенной угловой скорости твердого тела на подвижные оси Oxyz. Мы начнем с определения этих проекций на одну из промежуточных систем отсчета, рассмотренных в предыдущем пункте. Проведем в плоскости ось перпендикулярную к так, чтобы получить прямоугольный триэдр с принятым взаимным расположением осей коэрдинат. Обозначим через проекции угловой скорости со, равной геометрической сумме на оси

Легко получим:

Найдем теперь проекции вектора на оси Ох и Оу, лежащие в плоскости . Так как ось Ох образует с осью угол , а ось — угол , то имеем:

Значения выражаются, таким образом, следующими формулами, полученными Эйлером:

345. Уравнения Эйлера.

Уравнения, о которых идет речь, получаются применением теоремы моментов к движению твердого тела, имеющего неподвижную точку О. Если построить, относительно неподвижной точки, результирующий момент количеств движения, или кинетический момент (ОК), и, с другой стороны, результирующий момент внешних сил то скорость точки К будет геометрически равна вектору (OG). Заметим, что момент внешних сил приводится к моменту прямо приложенных сил, так как момент реакции в неподвижной точке относительно той же точки, очевидно, равен нулю.

Выберем в качестве подвижного триэдра, связанного с телом, три главные оси инерции для центра О. Обозначим через А, В, С три главных момента инерции (относительно осей Ох, Оу и Oz соответственно). Пусть будут проекции на те же

главные оси кинетического момента К, мы знаем (п° 327), что их значения равны соответственно:

Эти величины являются относительными координатами точки К. Их производные по времени,

представляют собой проекции на те же подвижные оси относительной скорости точки К. Чтобы иметь проекции абсолютной скорости, нужно прибавить к предыдущим величинам проекции переносной скорости, происходящей от мгновенного вращения подвижных осей. Эти последние проекции равны:

Проекции на подвижные оси абсолютной скорости точки К равны проекциям прямо приложенных сил, откуда и получаем в окончательном виде динамические уравнения Эйлера:

Эти уравнения достаточны для определения движения твердого тела; следовательно, движение твердого тела около неподвижной точки вполне определяется результирующим моментом внешних сил относительно этой точки.

346. Применение уравнений Эйлера.

Наиболее интересен случай, когда величины даны как функции от и t. Тогда уравнения (3) образуют систему трех совместных дифференциальных уравнений между переменными и t. Они могут быть проинтегрированы непосредственно и дают

значения в функции от t и составляющих начальной угловой скорости.

После этого для определения положения твердого тела в функции от времени нужно приравнять эти значения их выражениям в функции от углов Эйлера и от производных этих углов. Эти выражения даны формулами (2). Таким образом, мы получаем систему трех совместных дифференциальных уравнений первого порядка для функций . Интегрируя эти уравнения, находим в функции от t и от начальных значений что и решает вопрос.

Следовательно, в рассматриваемом случае задача интегрирования уравнений Эйлера распадается на две последовательные задачи интегрирования систем уравнений первого порядка. В общем случае приложенные силы зависят от положения твердого тела в пространстве, т. е. от углов Величины нужно тогда заменить их значениями (2) в самих уравнениях Эйлера, и задача приводится к интегрированию совместной системы трех уравнений второго порядка.

Наиболее простым и в то же время одним из самых интересных случаев будет тот, когда движущих сил нет или (что сводится к тому же) когда движущие силы имеют равнодействующую, проходящую через неподвижную точку, и, следовательно, главный момент G движущих сил равен нулю.

Уравнения Эйлера приводятся тогда к виду:

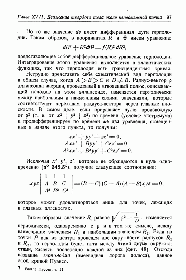
В этом случае движение тела обладает весьма замечательными геометрическими свойствами, которые были обнаружены Пуансо , почему такое движение и получило название движения по Пуансо. Мы рассмотрим его подробно в следующем параграфе.

1
Оглавление
email@scask.ru