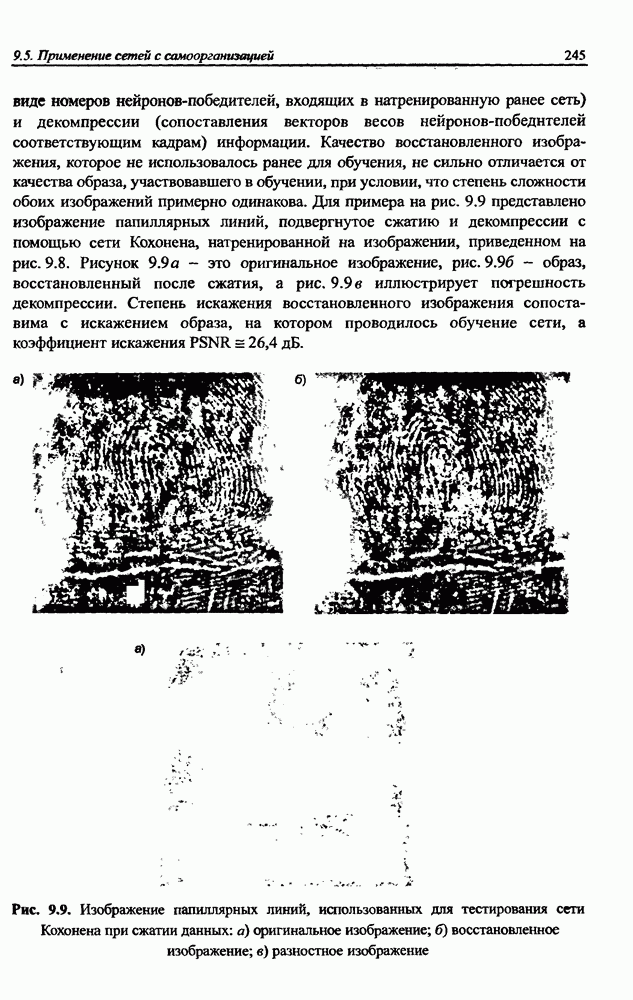
Главная > Нейронные сети для обработки информации
НАПИШУ ВСЁ ЧТО ЗАДАЛИ
СЕКРЕТНЫЙ БОТ В ТЕЛЕГЕ
<< Предыдущий параграф Следующий параграф >>
Пред.
След.
Макеты страниц

Распознанный текст, спецсимволы и формулы могут содержать ошибки, поэтому с корректным вариантом рекомендуем ознакомиться на отсканированных изображениях учебника выше

Также, советуем воспользоваться поиском по сайту, мы уверены, что вы сможете найти больше информации по нужной Вам тематике

ДЛЯ СТУДЕНТОВ И ШКОЛЬНИКОВ ЕСТЬ
ZADANIA.TO

10.3. Нейронные ICA-сети Херольта-Джуттена

10.3.1. Предварительные пояснения

Сети Херольта-Джуттена [62] - это линейные сети с самоорганизацией, использующие обобщенное правило Хебба и относящиеся к классу корреляционных сетей. Их концепция была сформулирована в середине восьмидесятых годов XX века профессорами Дж. Херольтом и К. Джуттеном из Гренобля [62, 63]. Первоначально эти сети применялись для так называемой слепой сепарации сигналов. В настоящее время они выполняют и многие другие функции, в том числе анализ главных компонентов РСА, анализ независимых компонентов ICA (англ.: Independent Component Analysis), сглаживание и т.п. Первичная структура сети была рекуррентной. В настоящее время часто используются также однонаправленные сети. Независимо от способа соединения нейронов между собой, эти сети обычно имеют адаптивную линейную структуру, обрабатывающую сигналы в режиме реального времени (онлайн). Нелинейные функции, применяемые в алгоритмах обучения, играют очень важную роль при уточнении весов, не оказывая влияния на саму структуру взвешенных связей.

Оригинальное решение Херольта-Джуттена касалось проблемы сепарации сигналов на основе информации, содержащейся в их линейной суперпозиции.

Пусть имеются независимых сигналов и смешивающая матрица А

Для измерений доступны только сигналы представляющие собой линейную суперпозицию причем

для Главная трудность заключается в том, что как так и не известны. На основании гипотезы о статистической независимости сигналов Дж. Херольт и К. Джуттен предложили решать эту задачу с применением нейронной сети. Обобщенная схема включения этой сети в измерительную систему представлена на рис. 10.5.

Рис. 10.5. Обобщенная схема включения нейронной сети в систему разделения сигналов

1
Оглавление
email@scask.ru