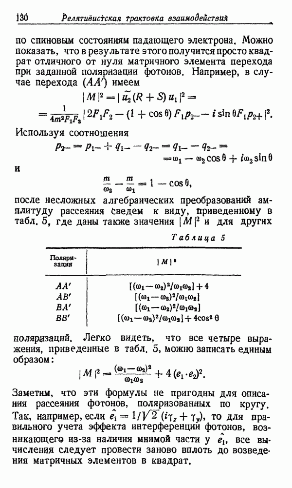
Главная > Квантовая электродинамика
НАПИШУ ВСЁ ЧТО ЗАДАЛИ
СЕКРЕТНЫЙ БОТ В ТЕЛЕГЕ
<< Предыдущий параграф Следующий параграф >>
Пред.
След.
Макеты страниц

Распознанный текст, спецсимволы и формулы могут содержать ошибки, поэтому с корректным вариантом рекомендуем ознакомиться на отсканированных изображениях учебника выше

Также, советуем воспользоваться поиском по сайту, мы уверены, что вы сможете найти больше информации по нужной Вам тематике

ДЛЯ СТУДЕНТОВ И ШКОЛЬНИКОВ ЕСТЬ
ZADANIA.TO

Лекция вторая

ПРАВИЛА КВАНТОВОЙ ЭЛЕКТРОДИНАМИКИ

Не вдаваясь пока в обоснование «правил квантовой электродинамики», сформулируем их следующим образом:

1. Амплитуда вероятности того, что атомная система при переходе из одного состояния в другое поглотит фотон, будет в точности равна амплитуде вероятности такого же перехода, совершаемого под действием потенциала классического электромагнитного поля фотона, при выполнении условий:

а) классическое поле волны нормировано таким образом, что плотность энергии равна произведению на вероятность обнаружения фотона в единице объема;

б) в разложении действительного классического поля волны на комплексные составляющие, пропорциональные удерживается лишь член, пропорциональный

в) потенциал, входящий в опзратор возмущения, действует лишь один раз, т. е. учитываются лишь члены первого порядка по напряженности электромагнитного поля.

Замена слова «поглощение» на «излучение» в правиле 1 соответствует лишь тому, что в разложении поля волны вместо члена мы должны удержать член

2. Число состояний с заданной поляризацией в единице объема равно

Заметим, что это выражение в точности совпадает с числом нормальных колебаний в единице объема (в 1 см3) в классической теории.

3. Фотоны подчиняются статистике Бозе—Эйнштейна. Это означает, что состояния тождественных фотонов должны быть симметричны (по отношению к перестановке фотонов). Наконец, статистический вес тождественных фотонов равен 1, а не как это имеет место в классической теории.

Таким образом, при (надлежащей нормировке фотон можно сопоставить с решение классических уравнений Максвелла.

Из множества возможных форм наиболее удобной формой является представление электромагнитного поля в виде совокупности плоских волн. Плоскую волну всегда можно представить с помощью лишь одного векторного потенциала (скалярный потенциал соответствующим выбором калибровки можно приравнять нулю). Векторный потенциал действительного классического волнового тюля запишем в виде

Потенциал А следует нормировать таким образом, чтобы вероятность обнаружения фотона в единице объема равнялась единице. При этом средняя плотность энергии будет

Учитывая соотношение

а также замечая, что в плоской волне

находим среднюю плотность энергии поля

Приравнивая это выражение к определяем постоянную нормировки

Таким образом,

В результате получаем амплитуду вероятности поглощения фотона атомной системой

В случае излучения фотона в этом выражении следует изменить знак показателя экспоненты.

Пример. Предположим, что атом, находящийся в некотором начальном возбужденном состоянии с энергией совершает переход в конечное состояние с энергией Вероятность перехода в единицу времени при этом определяется векторным потенциалом соответствующим излучению фотона. Следуя правилам квантовой механики («золотое» правило Ферми), имеем

Вероятность перехода

Матричный элемент (Потенциал можно вычислить по теории возмущений.

Более детально этот вопрос обсуждается в следующей лекции. Здесь мы заметим лишь, что к одному и тому же физическому результату могут приводить различные потенциалы, (Это оправдывает выбор калибровки для фотонов в виде .)

1
Оглавление
email@scask.ru