Главная > Введение в физическую акустику
НАПИШУ ВСЁ ЧТО ЗАДАЛИ
СЕКРЕТНЫЙ БОТ В ТЕЛЕГЕ
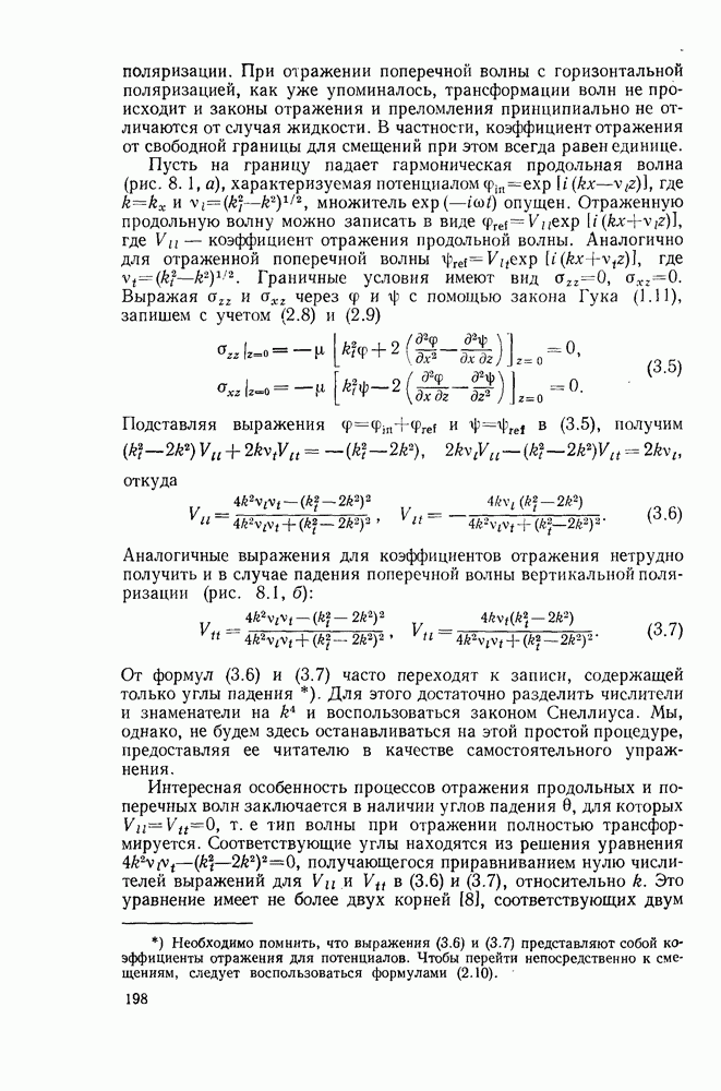
<< Предыдущий параграф
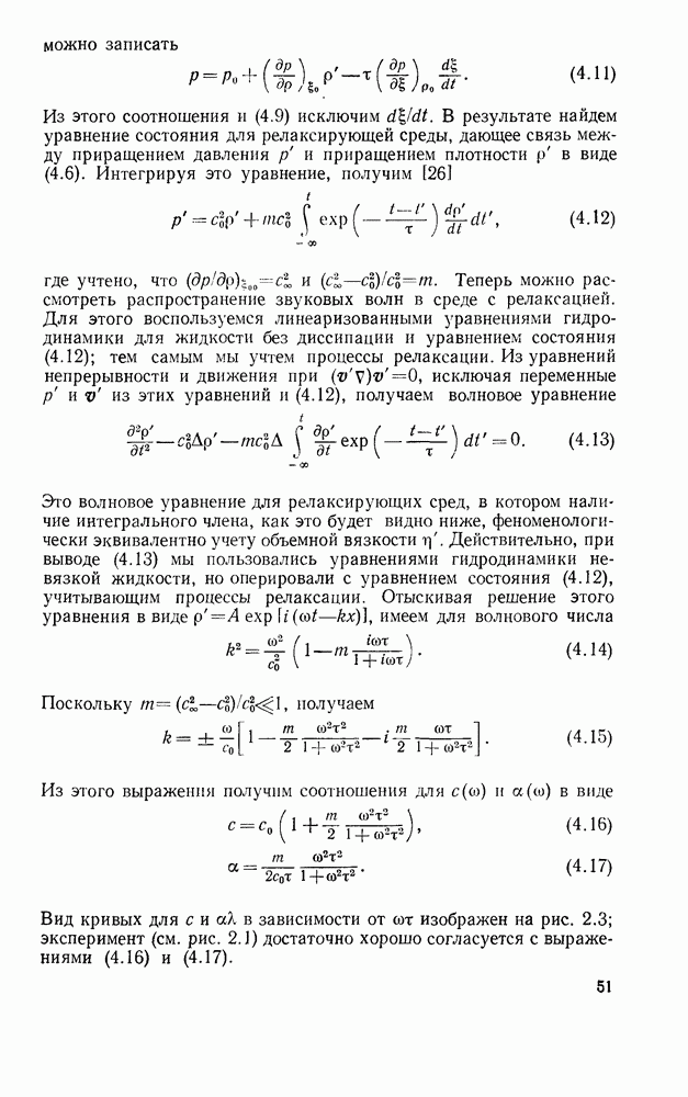
Пред.
След.
Макеты страниц

Распознанный текст, спецсимволы и формулы могут содержать ошибки, поэтому с корректным вариантом рекомендуем ознакомиться на отсканированных изображениях учебника выше

Также, советуем воспользоваться поиском по сайту, мы уверены, что вы сможете найти больше информации по нужной Вам тематике

ДЛЯ СТУДЕНТОВ И ШКОЛЬНИКОВ ЕСТЬ
ZADANIA.TO

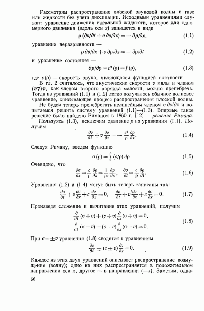
§ 5. Нелинейные эффекты

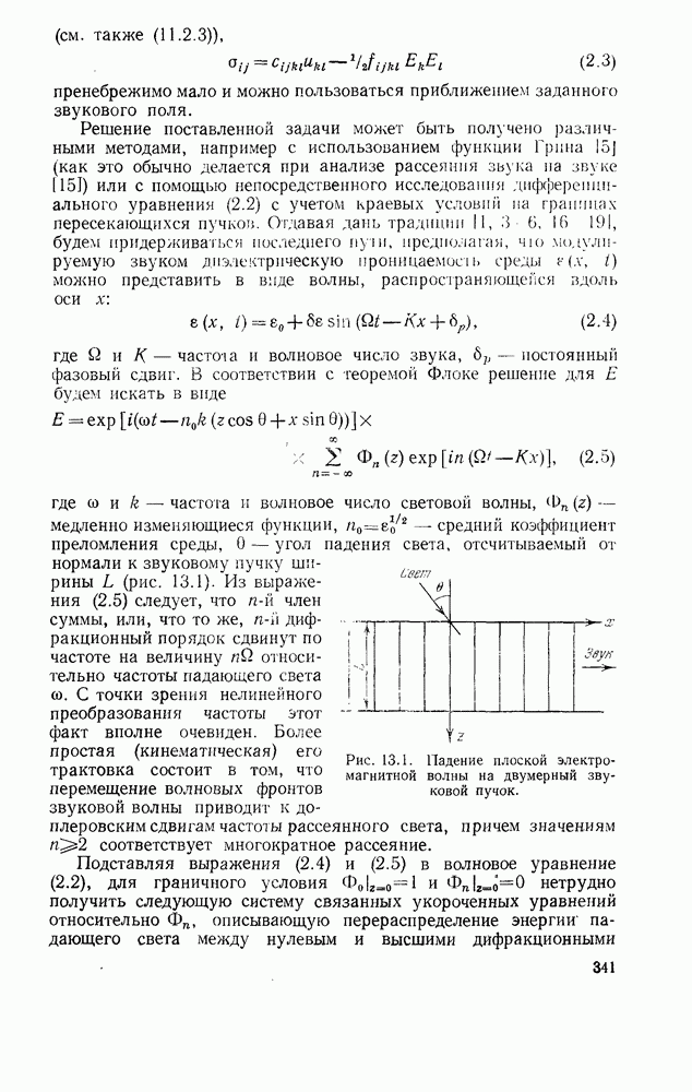
Количественное описание нелинейных эффектов в магнитоупорядоченных кристаллах может быть получено, если в разложении полной энергии W учесть члены третьего порядка малости по полевым

переменным. Последние и будут в основном определять как волновые взаимодействия внутри каждой из подсистем, магнитной и упругой, так и взаимодействия между волнами разных подсистем. Выше уже отмечалось, что эти взаимодействия играют важную роль в процессах затухания магнитоупругих волн. Кроме того, они представляют существенный интерес для различных практических приложений [8]. Мы остановимся здесь на нелинейных эффектах в упругой подсистеме, т. е. будем интересоваться главным образом квазиакустическими волнами [20—22]. Поскольку, однако, упругая и спиновая подсистемы являются связанными, нелинейные свойства упругой подсистемы, тем не менее, существенно зависят от «магнитной» нелинейности и зачастую именно нелинейные свойства магнитной подсистемы оказывают определяющее влияние на нелинейное поведение упругих волн. Подобная ситуация, в частности, имеет место для антиферромагнетиков с анизотропией типа «легкая плоскость», например, для кристаллов гематита [23, 24].

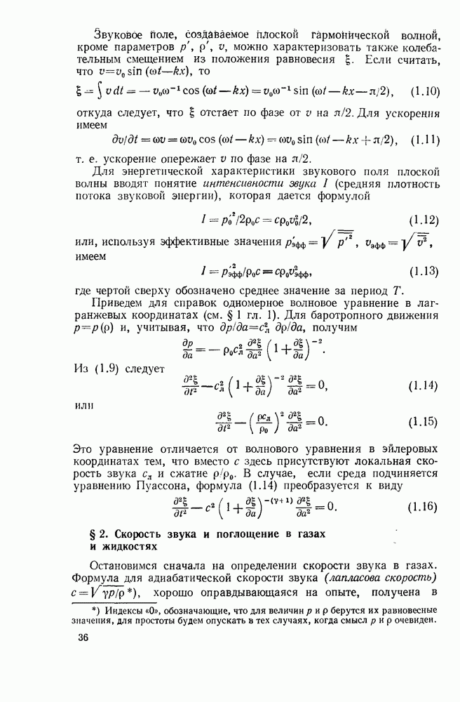
Рис. 14.5. Амплитуда первого прошедшего через кристалл звукового импульса (1) и амплитуда импульса второй гармоники (2) в зависимости от величины магнитного поля [25].

Особенностью этих кристаллов, делающей их полезными для различных практических применений, является то, что нелинейность, вносимая магнитной подсистемой в упругую, в них очень велика [24]. Ситуация здесь как качественно, так и количественно аналогична случаю токовой нелинейности в пьезополупроводниках, рассмотренной в гл. 12. Различие состоит в том, что в антиферро-магнетиках эквивалентные упругие модули велики в области частот, начиная от нуля и кончая гигагерцевым диапазоном, в то время как электронная подсистема дает существенный вклад в упругую нелинейность только в окрестности частоты релаксации проводимости. Можно показать [24], что в антиферромагнетиках обусловленная

магнитной подсистемой нелинейная добавка в разложении тензора напряжений по степеням деформаций пропорциональна величине

которая и определяет значения эквивалентных нелинейных упругих модулей. Здесь — так называемое эффективное поле меж-подрешеточного обменного взаимодействия, — частота антиферромагнитного резонанса, при малых внешних полях пропорциональная величине где — поле Дзялошинского (§ 2). Значение для антиферромагнетиков типа настолько велико, что обусловленные магнитной подсистемой нелинейные упругие модули в диапазоне значений внешнего магнитного поля (около ) на 2—3 порядка превосходят соответствующие решеточные нелинейные модули.

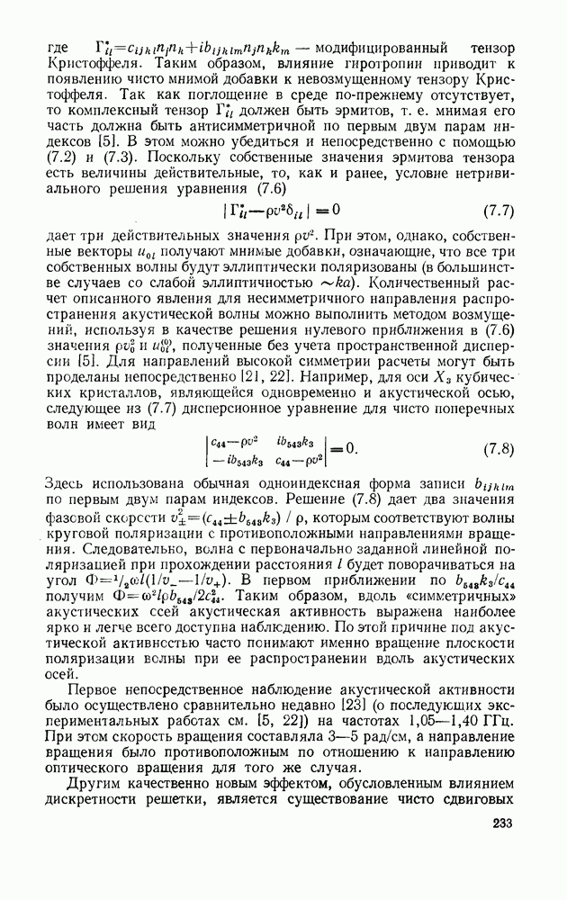
Описанная выше сильная нелинейность упругой подсистемы имеет место в широком диапазоне частот, т. е. носит нерезонансный характер. Столь же сильное увеличение нелинейных свойств упругой подсистемы, обусловленное влиянием спиновой подсистемы, существует в кристаллах железо-иттриевого граната и марганец-цинковой шпинели в окрестности магнитоакустического резонанса [25]. На рис. 14.5 представлена наблюдавшаяся в работе [251 зависимость амплитуды первого прошедшего через кристалл импульса сдвиговой упругой волны, распространяющейся вдоль направления [ООП кристалла железо-иттриевого граната, и амплитуды второй гармоники упругой волны от слабого внешнего магнитного поля Частота волны составляла 30 МГц. Видно, что в окрестности резонанса, сильно уширенного вследствие малости наблюдается увеличение как поглощения звука, так и амплитуды второй гармоники акустической волны. Оба этих эффекта обусловлены сильной связью, существующей между упругой и магнитной подсистемами вблизи резонанса (в данном случае имеется более полная аналогия с акустоэлектронными поглощением и нелинейностью). На рис. 14.6 показана зависимость эффективного нелинейного параметра Г для генерации второй гармоники от величины магнитного поля, рассчитанная по экспериментальным зависимостям рис. 14.5 с учетом затухания основной волны. Видно, что в окрестности резонанса значение Г возрастает на 2—3 порядка по сравнению с величиной нелинейного параметра вдали от резонанса . Качественно похожие результаты наблюдались и для марганец-цинковой шпинели.

Рис. 14.6. Зависимость величины нелинейного параметра для генерации второй сдвиговой гармоники в железо-иттриевом гранате от величины прикладываемого магнитного поля [25].

Литература

(см. скан)

1
Оглавление
email@scask.ru