Главная > Методы приближенного преобразования Фурье и обращения преобразования Лапласа (справочная книга)
НАПИШУ ВСЁ ЧТО ЗАДАЛИ
СЕКРЕТНЫЙ БОТ В ТЕЛЕГЕ
<< Предыдущий параграф Следующий параграф >>
Пред.
След.
Макеты страниц

Распознанный текст, спецсимволы и формулы могут содержать ошибки, поэтому с корректным вариантом рекомендуем ознакомиться на отсканированных изображениях учебника выше

Также, советуем воспользоваться поиском по сайту, мы уверены, что вы сможете найти больше информации по нужной Вам тематике

ДЛЯ СТУДЕНТОВ И ШКОЛЬНИКОВ ЕСТЬ
ZADANIA.TO

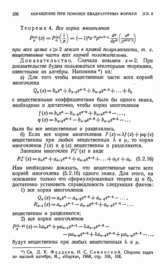
§ 5.2. Ортогональные многочлены, связанные с квадратурной формулой наивысшей степени точности

5.2.1. Явное выражение многочленов ...

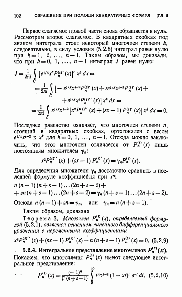
Для получения явного выражения рассмотрим следующий многочлен степени

который мы записали в виде, аналогичном формуле Родрига для многочленов Лежандра.

Покажем, что для этого многочлена выполняется условие ортогональности

что равносильно условию (5.1.7).

Для доказательства этого в интеграле (5.2.2) заменим его выражением (5.2.1) и выполним интегрирование по частям:

Легко показать, что первый член полученного выражения равен нулю, так как каждое его слагаемое, полученное после дифференцирования произведения будет иметь вид и ввиду того, что функция остается ограниченной на линии интегрирования, будет стремиться к нулю при удалении точки в бесконечность вдоль прямой интегрирования.

Выполнив интегрирование по частям раз, для интеграла (5.2.2) получим следующее выражение:

А так как то полученное выражение тоже будет равно нулю. Таким образом, многочлен заданный равенством (5.2.1), удовлетворяет условию ортогональности (5.1.7), а ввиду единственности многочлена, удовлетворяющего этому условию, можно заключить, что многочлен будет отличаться от только постоянным множителем, равным старшему коэффициенту

1
Оглавление
email@scask.ru