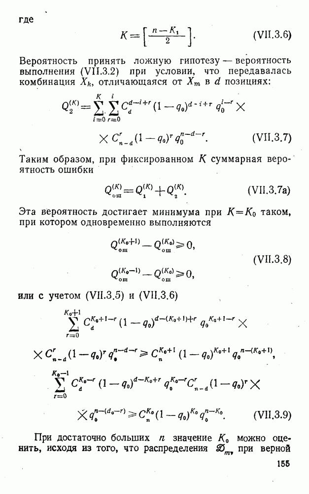
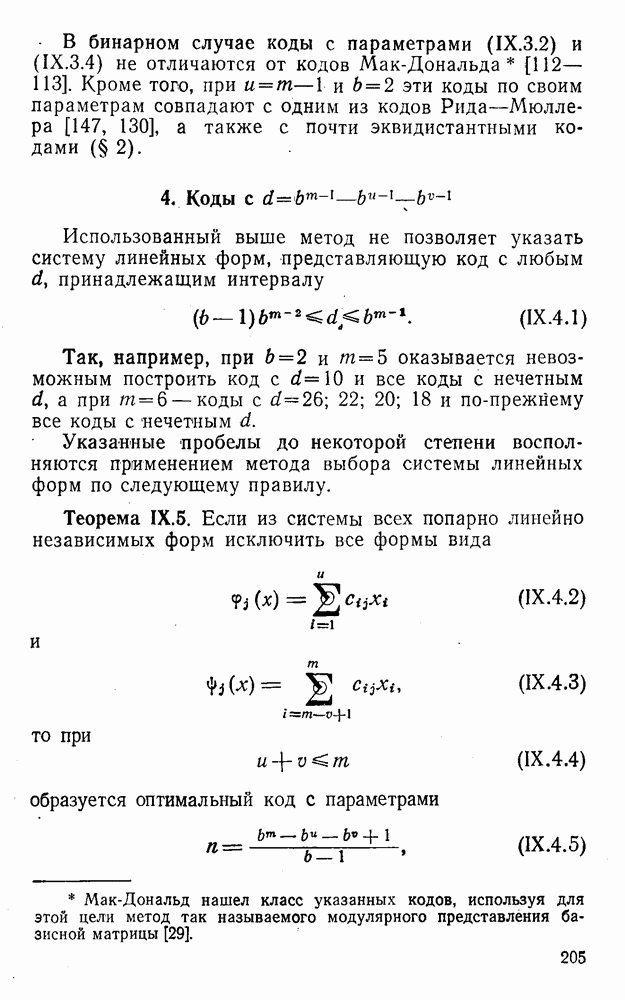
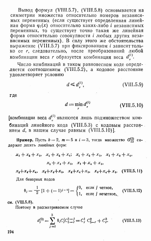
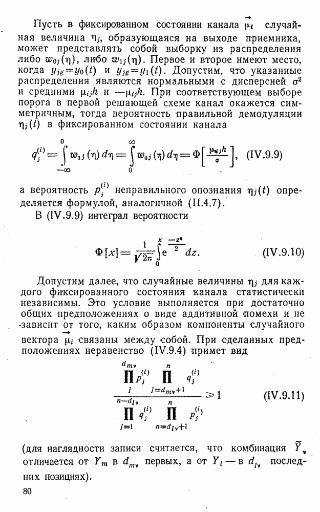
Главная > Введение в теорию помехоустойчивого кодирования
НАПИШУ ВСЁ ЧТО ЗАДАЛИ
СЕКРЕТНЫЙ БОТ В ТЕЛЕГЕ
<< Предыдущий параграф Следующий параграф >>
Пред.
След.
Макеты страниц

Распознанный текст, спецсимволы и формулы могут содержать ошибки, поэтому с корректным вариантом рекомендуем ознакомиться на отсканированных изображениях учебника выше

Также, советуем воспользоваться поиском по сайту, мы уверены, что вы сможете найти больше информации по нужной Вам тематике

ДЛЯ СТУДЕНТОВ И ШКОЛЬНИКОВ ЕСТЬ
ZADANIA.TO

7. Оптимальное аналоговое посимвольное декодирование

Здесь разыскивается преобразование вида (XII.5.7),(XII.5.8) которое обеспечивает максимум условной вероятности правильного опознания информационных символов кодов типа (XII.5.1) независимо друг от друга. Решаемая задача по сути дела сводится к различению по критерию максимума отношения правдоподобия двух гипотез: 1) , т. е. является выборкой из и принадлежат одновременно либо , либо 2) т. е. является выборкой из и принадлежат разным распределениям.

Учитывая эти обстоятельства, а также то, что комбинации рассматриваемых кодов допускают декодирование по методу независимых решений, легко составить отношение правдоподобия:

(XII.7.1)

где под знак произведения входят все пары индексов слагаемых -го уравнения системы (XII.5.6),а отношение вероятности того, что и являются выборками из одного распределения, к вероятности того, что они принадлежат разным распределениям. Имеются основания считать

(XII.7.2)

Условие для опознания информационного символа по критерию максимума отношения правдоподобия записывается теперь так:

, если , и в противном случае.

Приведенные соотношения носят общий характер и позволяют находить конструктивные алгоритмы декодирования для произвольных и . Когда эти распределения являются нормальными с одинаковой дисперсией и средними, соответственно равными h и , то

(XII.7.3)

Анализ (XII.7.3) приводит к следующим выводам:

1. Если абсолютное значение одной из случайных величин значительно превышает абсолютное значение другой, то с большой степенью точности имеет место соотношение, аналогичное (XII.6.3):

(XII.7.4)

2. Если абсолютные значения и одновременно достаточно малы, т.е. и сравнимы с единицей, то

(XII.7.5)

Следовательно, условие, обеспечивающее максимум вероятности правильного опознания символа, можно представить в виде , если

(XII.7.6)

и в противном случае. Здесь

(XII.7.7)

Таким образом, анализируемый метод отличается от разностно-модульного декодирования лишь тем, что при малых и вместо (XII.6.3) используется операция (XII.7.5). Эти обстоятельства дают основания полагать, что полученные в § 6 гл. XII оценки вероятности неправильного опознания символа с успехом могут быть использованы и при оптимальном опознании информационных символов (во всяком случае для ).

В заключение следует отметить, что использованный здесь подход позволяет определить алгоритм оптимального аналогового декодирования для других более сложных ситуаций.

1
Оглавление
email@scask.ru