Главная > Введение в статистическую оптику
НАПИШУ ВСЁ ЧТО ЗАДАЛИ
СЕКРЕТНЫЙ БОТ В ТЕЛЕГЕ
<< Предыдущий параграф Следующий параграф >>
Пред.
След.
Макеты страниц

Распознанный текст, спецсимволы и формулы могут содержать ошибки, поэтому с корректным вариантом рекомендуем ознакомиться на отсканированных изображениях учебника выше

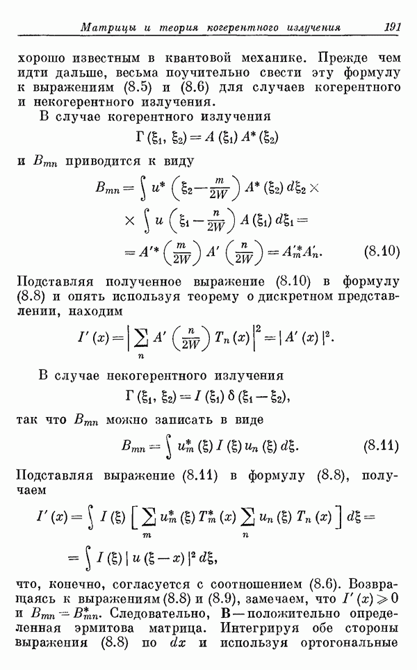
Также, советуем воспользоваться поиском по сайту, мы уверены, что вы сможете найти больше информации по нужной Вам тематике

ДЛЯ СТУДЕНТОВ И ШКОЛЬНИКОВ ЕСТЬ
ZADANIA.TO

§ 3. Случайные сигналы

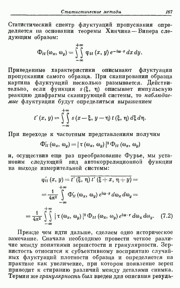
Здесь и находят себе применение понятия о корреляционных функциях и спектре мощности. Хотя точно определить, что происходит с сигналом любой формы в частотном пространстве, невозможно, мы можем сохранить мультипликативное соотношение между входным и выходным сигналами, если представим их в виде усредненных по времени функций спектральной плотности, которые дают мощность сигналов в интервале частот от до . В силу статистической природы такого описания мы не можем сохранить информацию о фазе, ибо существуют целые классы функций, подчиняющихся одинаковым статистикам, и, следовательно, обладающих одинаковыми спектрами мощности. Эти положения хорошо известны в теории связи [3, 8, 9], и мы не будем их здесь доказывать, а приведем только наиболее важные соотношения.

Определим автокорреляционную функцию сржж случайного сигнала как

Эта функция обладает следующими свойствами:

т. е. равно общей мощности сигнала;

т. е. автокорреляционная функция является четной функцией;

т. е. равно постоянной составляющей мощности сигнала; поэтому разность дает переменную составляющую мощности сигнала (фиг. 2.4).

Если случайный процесс является стационарным (статистика не изменяется со временем), то усреднению

по времени будет соответствовать усреднение по ансамблю таких же случайных функций. Следовательно,

где — вероятность того, что лежит между — между если случайная функция смещена на время относительно

Фиг. 2.4.

Подобные определения могут быть также даны для выходного сигнала у (t). Распределение Гаусса (нормальное распределение) характерно тем, что если оно имеет место на входе линейного устройства, то на выходе также будет нормальное распределение. Эквивалентное, статистическое описание случайной функции в частотной области основано на теореме Винера — Хинчина:

где — спектр мощности который определяется соотношением

где — преобразование Фурье функции взятой на интервале . Из свойств следует, что — вещественная четная и положительная

функция . Короче говоря, представляют собой пару косинус-преобразований Фурье.

Подобное статистическое описание можно, очевидно, ввести и для выходного сигнала у (t). Тогда спрашивается, как функции ) будут связаны с функциями Начнем с определения функции

Заменяя Двумя интегралами суперпозиции [формула (2.2)], получаем

где

Заменяя интеграл в формуле (2.4) преобразованием Фурье произведения преобразованных приходим к соотношению

и, так как связаны между собой преобразованием Фурье,

Таким образом, хотя при описании случайного сигнала с использованием частотных представлений фазовая информация теряется, между входной и выходной спектральными функциями мощности сохраняется мультипликативное соотношение. Следовательно, если в системе имеется каскадов, соединенных последовательно, то соотношения (2.5) и (2.2) остаются справедливыми при условии, что (частотная характеристика системы) определяется выражением

Это хороший пример аксиомы, которая утверждает, что прочность цепи определяется ее слабыми звеньями. По своей простоте выражение (2.6) сравнимо с эквивалентной -кратной сверткой (во временной области) импульсной реакции в первом каскаде с последующими, представляющей собой эквивалентную импульсную реакцию системы

Часто представляет интерес величина среднего квадрата флуктуаций на выходе линейного фильтра. Она находится из формул (2.4) и (2.5), если положить

Заметим, что если оценивать систему по известному то, поскольку входит в выражение для в виде мы не можем сделать вывода о степени корреляции между максимумами и минимумами выходной и входной случайными функциями сигналов. Поэтому запишем выражение для функции взаимной корреляции между входным и выходным сигналами:

Заменим снова интегралом суперпозиции вида (2.2) и после некоторых операций [3] получим следующее интересное соотношение:

Выполнив опять преобразование Фурье обеих частей этого соотношения, получим зависимость

в которой теперь сохранена в информация о фазах. Теперь мы уже можем определить степень сходства

между полагая опять в формуле (2.7) и используя (2.8):

Наконец, мы можем определить еще и третью величину, средний квадрат разности между выходным и входным сигналами:

в который, очевидно, входят оба фактора, рассмотренные выше. Эта величина фактически являлась отправной точкой винеровского анализа оптимальной фильтрации.

1
Оглавление
email@scask.ru