Главная > Вопросы статистической теории радиолокации. Том 1
НАПИШУ ВСЁ ЧТО ЗАДАЛИ
СЕКРЕТНЫЙ БОТ В ТЕЛЕГЕ
<< Предыдущий параграф Следующий параграф >>
Пред.
След.
Макеты страниц

Распознанный текст, спецсимволы и формулы могут содержать ошибки, поэтому с корректным вариантом рекомендуем ознакомиться на отсканированных изображениях учебника выше

Также, советуем воспользоваться поиском по сайту, мы уверены, что вы сможете найти больше информации по нужной Вам тематике

ДЛЯ СТУДЕНТОВ И ШКОЛЬНИКОВ ЕСТЬ
ZADANIA.TO

4.9.2. Случай дискретной помехи

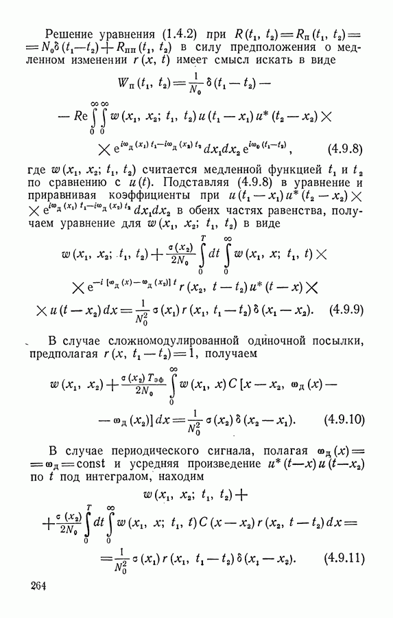
В этом случае

Подставляя в

получаем систему уравнений для

где

Если флюктуации всех мешающих целей медленные то не зависит от Система (4.9.15) преобразуется при этом к виду

где

При большом числе мешающих целей решение этой системы, хотя и не связанное с принципиальными затруднениями, получается довольно громоздким. Выражение для можно записать в виде

где характеризует степень неортогональности сигналов от обнаруживаемой и мешающей целей, а -матрица, обратная Эти же результаты получены другим методом в [64].

Случай быстрых флюктуаций мешающих целей удается рассмотреть при периодическом сигнале и При этом, производя в (4.9.15) усреднение модуляции по периоду и преобразуя обе части уравнения по Фурье, получаем для спектров функций систему уравнений

где - спектральная плотность флюктуаций от мешающей цели.

Уравнение (4.9.18) для спектров по виду вполне аналогично уравнению (4.9.16). Учитывая, что при быстрых флюктуациях зависит только от разности и что согласно (Сделанным допущениям эта функция мало меняется за период повторения имеем, заменяя пределы интегрирования в (4.9.13) бесконечными:

где разность допплеровских частот дели и помехи;

При выводе этой формулы интеграл по в (4.9.13) был представлен в (виде суммы интегралов по периодам и на (каждом периоде считалось постоянным. Кроме того, была использована связь между спектром последовательности и спектром функции (см. [67]).

Подставляя в (4.9.12), получаем

где матрица, обратная

Чтобы сделать более наглядным смысл оптимальных преобразований принятого сигнала, определяемых формулами (4.9.18), (4.9.19), удобно несколько преобразовать эти формулы.

Добавим к матрице нулевой столбец и строку При этом порядок матрицы становится равным Пользуясь известным представлением обратной матрицы через алгебраические дополнения ее элементов и учитывая, что рассматриваемое Матрицы являются эрмитовскими, можно

показать, что элементы обратных матриц порядка связаны соотношением

Используя (4.9.20), опорный сигнал определяемый формулой (4.9.18), можно записать в виде

Под в этой формуле понимаются задержка и допплеровская частота сигнала от цели.

Аналогичным образом преобразуется формула (4.9.19). Таким образом, в случае медленных и быстрых флкжтуаций оптимальный опорный сигнал представляет собой линейную комбинацию ожидаемых сигналов от всех целей. Если отношение сигнал/шум велико для всех целей при всех то матрицу можно считать равной матрице, обратной При этом умножение на опорный сигнал и интегрирование приобретают наиболее простой смысл: эта операция обеспечивает полное подавление сигналов от мешающих целей. Действительно, опорный сигнал в этом случае оказывается полностью ортогональным сигналам от мешающих целей:

В тех случаях, когда пренебречь шумом нельзя, обработка рассматриваемого вида обеспечивает неполное подавление мешающих сигналов, уменьпшя их примерно до уровня шума (ом. § 4.10). Одновременно (подавляется полезный сигнал и уменьшается отношение сигнал/шум.

1
Оглавление
email@scask.ru