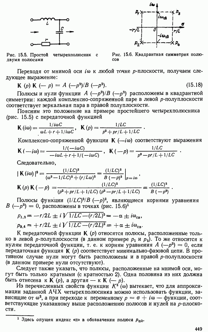
Главная > Радиотехнические цепи и сигналы
НАПИШУ ВСЁ ЧТО ЗАДАЛИ
СЕКРЕТНЫЙ БОТ В ТЕЛЕГЕ
<< Предыдущий параграф Следующий параграф >>
Пред.
След.
Макеты страниц

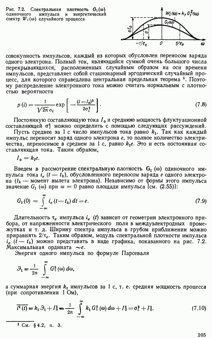
Распознанный текст, спецсимволы и формулы могут содержать ошибки, поэтому с корректным вариантом рекомендуем ознакомиться на отсканированных изображениях учебника выше

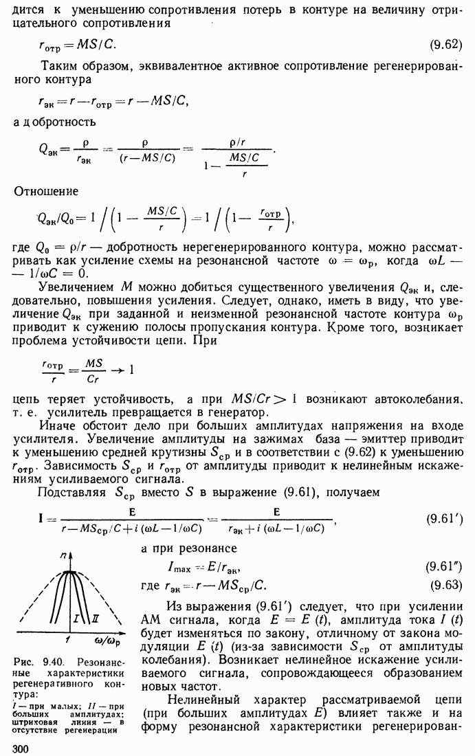
Также, советуем воспользоваться поиском по сайту, мы уверены, что вы сможете найти больше информации по нужной Вам тематике

ДЛЯ СТУДЕНТОВ И ШКОЛЬНИКОВ ЕСТЬ
ZADANIA.TO

12.8. ПРИМЕРЫ АНАЛИЗА ЦИФРОВЫХ ФИЛЬТРОВ

1. ТРАНСВЕРСАЛЬНЫЙ ФИЛЬТР ПЕРВОГО ПОРЯДКА (рис. 12.12)

Разностное уравнение подобного фильтра в соответствии с выражениями (12.1) имеет вид

(12.40)

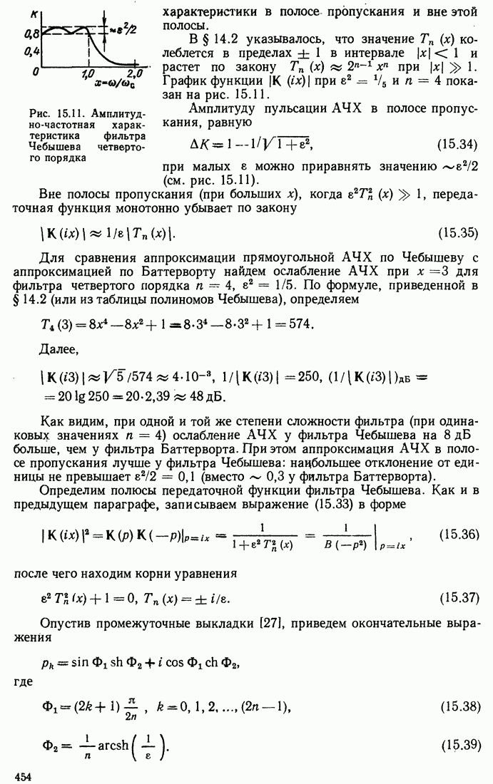
а импульсная характеристика представляет собой пару импульсов:

(12.41)

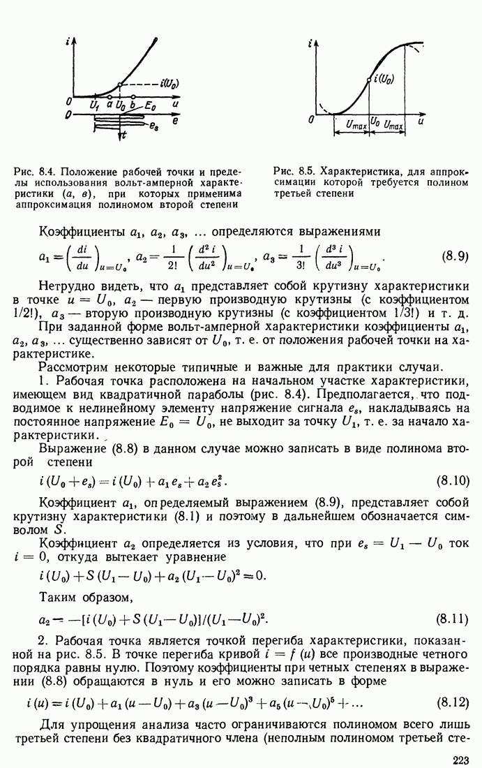
Передаточная функция в соответствии с (12.9) принимает вид

(12.42)

а при представлении на -плоскости

(12.42)

Масштабный коэффициент можно без ограничения общности приравнять единице.

На -плоскости функция обращается в нуль в точке (рис. 12.13, а).

Для определения АЧХ фильтра подставим в (12.42) и найдем модуль функции

(12.43)

Результаты вычислений АЧХ для и 1 представлены графически на рис. 12.13, б. Аналогичные построения для <0 представлены на рис. 12.14.

Рис. 12.12. Трансверсальный фильтр первого порядка

Рис. 12.13. Расположение нулей передаточной функции (а) и АЧХ (б) фильтра, представленного на рис. 12.12, при лоложительных коэффициентах

Рис. 12.14. То же, что на рис. 12.13, при отрицательных коэфициентах

Фазо-частотная характеристика фильтра

(12.44)

Вне частотного интервала характеристики должны быть продолжены периодически. Из рис. 12.13, б и 12.14, б видно, что при фильтр можно использовать для подавления колебаний с частотами, близкими к а при — близкими к

Подобные фильтры часто называют гребенчатыми режекторными фильтрами.

Заметим, что при фазо-частотная характеристика линейна:

(12.44)

2. РЕКУРСИВНЫЙ ФИЛЬТР ПЕРВОГО ПОРЯДКА (рис. 12.15)

Разностное уравнение в данном случае имеет вид

(12.45)

а импульсная характеристика

(12.46)

Рис. 12.15. Рекурсивный фильтр первого порядка

Рис. 12.16. Импульсная характеристика рекурсивного фильтра первого порядка при положительном (а) и отрицательном (б) коэффициентах

Рис. 12.17. Амплитудно-частотные характеристики рекурсивного фильтра (рис. 12.13)

Это выражение получается последовательным обходом кольца обратной связи.

Импульсная характеристика при показана на рис. 12.16, а, при — на рис. 12.16, б.

При любом знаке для устойчивости цепи должно выполняться условие [см. пояснения к (12.33)].

Передаточная функция определяется по формуле (12.30):

(12.47)

Эту же функцию можно представить в форме геометрической прогрессии

(12.47)

которую можно также получить, применив преобразование Лапласа к выражению (12.46) с последующей подстановкой .

На -плоскости функция имеет один полюс в точке . Амплитудно-частотная характеристика рассматриваемого фильтра

(12.48)

существенно зависит от знака весового коэффициента . Форма АЧХ при нескольких значениях показана на рис. 12.17. При получается гребенчатый фильтр, выделяющий частоты , а при — частоты и т. д. С приближением к единице полоса прозрачности фильтра уменьшается, а усиление резко возрастает. Фазо-частотная характеристика рассматриваемого фильтра

(12.49)

Сопоставим выражение (12.47) с (12.22). Видно, что (12.47) есть -преобразование экспоненты, отвечающей условию Следовательно, выражение (12.46) можно записать в форме

(12.50)

Но это выражение есть не что иное, как результат дискретизации эксноненты с шагом Т [см. (2.122)].

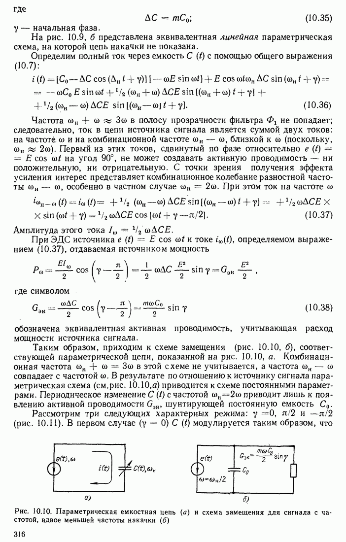
Рис. 12.18. Амплитудно-частотные характеристики цифровой (сплошная линия) и аналоговой (штриховая) -цепей при

Таким образом, приходим к заключению, что дискретная импульсная характеристика цепи, представленной на рис. 12.15, совпадает с последовательностью отсчетов импульсной характеристики аналоговой цепи (например -цепи), постоянная времени которой отвечает условию

При этом, однако, АЧХ цепей существенно различны. Для дискретной цепи АЧХ определяется формулой (12.48), а для аналоговой -цепи выражением

На рис. 12.18 АЧХ дискретной цепи (нормированная по максимальному значению) сравнивается с АЧХ аналоговой -цепи при (чему соответствует ). На участке обе кривые почти совпадают (при ), а на участке ход АЧХ обусловлен периодической структурой дискретного фильтра.

3. ТРАНСВЕРСАЛЬНЫЙ ФИЛЬТР ВТОРОГО ПОРЯДКА (рис. 12.19)

Разностное уравнение фильтра имеет вид

а импульсная характеристика

Передаточная функция в соответствии с (12.9)

(12.51)

Как и в предыдущих примерах, положим . Функция имеет нули в точках

Двухкратный полюс, расположенный в точке не влияет на поведение передаточной функции на -плоскости.

Рис. 12.19. Трансверсальный фильтр второго порядка (а) и положение нулей на -плоскости (б)

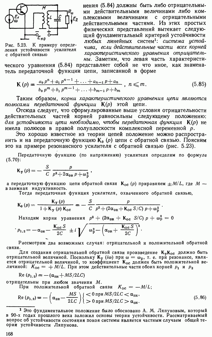
Особый интерес представляет случай , когда

Модуль этого выражения равен единице, так что комплексно-сопряженные нули лежат на окружности единичного радиуса (рис. 12.19, б).

Амплитудно-частотная характеристика подобного фильтра легко определяется из выражения (12.51) при подстановке :

(12.52)

Домножив правую часть этого выражения на , получим

(12.52)

Изменением коэффициента можно перемещать нули по окружности единичного радиуса, что равносильно перемещению. нулей на оси частот.

В частности, при получается двухкратный нуль в точке . При этом АЧХ принимает следующий вид:

(12.53)

График этой функции, представленный на рис. 12,20 сплошной линией, соответствует широко распространенному в практике режекторному фильтру второго порядка с бесконечно большим затуханием на частоте .

При нули (см. 12.19, б). Соответствующая АЧХ изображена на рис. 12.20 (штриховая линия).

Сопоставим выражение (12.52) в частном случае

с аналогичным выражением (12.43) при

Рис. 12.20. Амплитудно-частотная характеристика фильтра (рис. 12.19, а) при

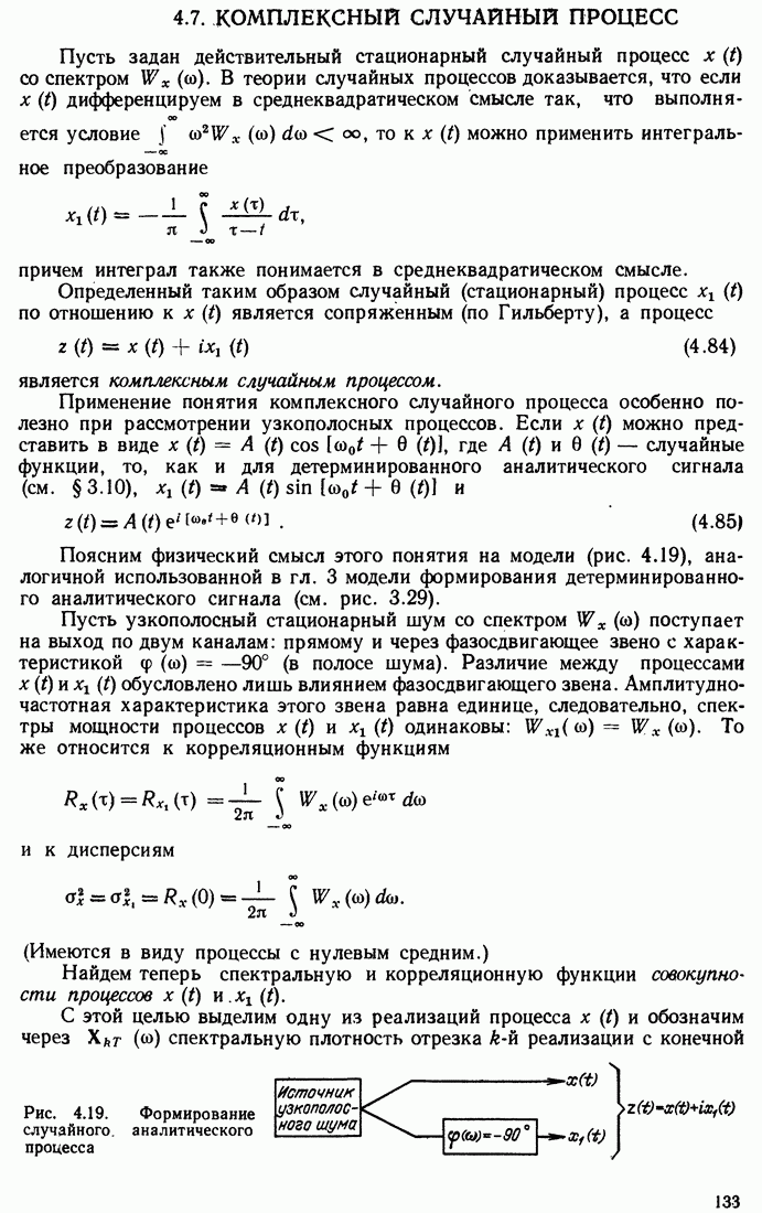
Очевидно, что режекторный фильтр второго порядка можно реализовать каскадным соединением двух фильтров первого порядка.

Очевидно также, что ФЧХ подобного фильтра линейна и может быть получена удвоением правой части формулы (12.44).

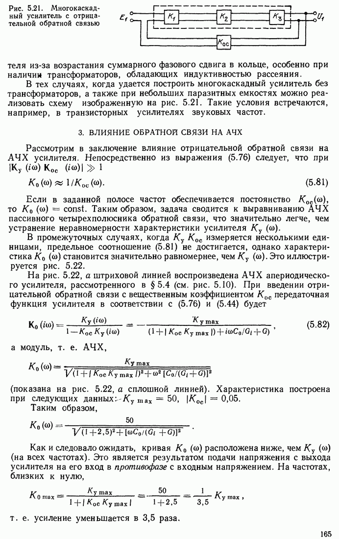
4. РЕКУРСИВНЫЙ ФИЛЬТР ВТОРОГО ПОРЯДКА (РИС. 12.21)

Передаточную функцию запишем сначала в форме

(12.54)

соответствующей случаю когда нули передаточной функции (в данном саучае двухкратный нуль) имеются только в точке , т. е. в центре окружности единичного радиуса.

Корни уравнения (полюсы)

(12.55)

При и, кроме того, полюсы — комплексно-сопряженные числа:

В этом случае

откуда вытекают следующие соотношения между коэффициентами полинома в (12.54) и полюсами:

Представив в форме

(12.56)

где — расстояние полюса от начала координат, а — азимут полюса (рис. 12.22), получим

(12.57)

Для определения АЧХ рассматриваемой цепи подставим в (12.54) и возьмем модуль

(12.58)

Рис. 12.21. Рекурсивный цифровой фильтр второго порядка

Рис. 12.22. Положение полюсов цифрового фильтра на z-плоскости

Рис. 12.23. Амплитудно-частотные характеристики рекурсивного фильтра второго порядка (рис. 12.21) при

При заданном положении полюсов (т. е. при заданных АЧХ удобно строить по формуле (12.38), измеряя по чертежу. В данном случае для упрощения вычислений используем формулу (12.58) для частного случая 90°. При этом выражение (12.58) легко приводится к виду

(12.59)

Графики функции для представлены на рис. 12.23. С приближением к единице рассматриваемая цепь приближается к резонатору с весьма высокой добротностью. При этом, однако, возникает опасность потери устойчивости.

Рассмотрим передаточную функцию второго порядка более общего вида, соответствующую схеме на рис. 12.21:

(12.60)

Как указывалось в § 12.5 [см. формулу (12.12) и пояснение к ней], фильтр с передаточной функцией (12.60) можно трактовать как каскадное соединение нерекурсивного фильтра [с передаточной функцией ] и рекурсивного [с передаточной функцией ]. Такое сочетание можно использовать, в частности, в режекторном фильтре, рассмотренном в и дополненном обратными связями для выравнивания АЧХ в полосе прозрачности фильтра.

На рис. 12.24 показаны график функции перенесенный с рис. 12.20 (при ), график функции при коэффициентах , а также результирующая АЧХ.

Рис. 12.24. Амплитудно-частотные характеристики рекурсивного звена с прямыми связями (I), звена с обратными связями (II) и цифрового фильтра в целом

1
Оглавление
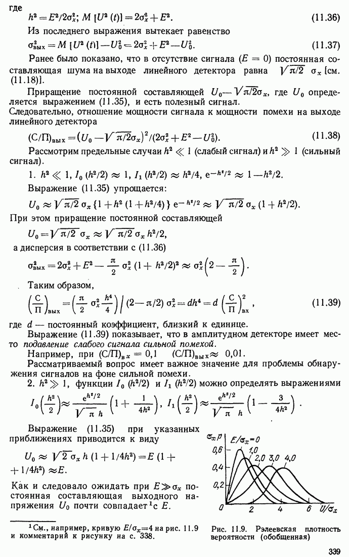
email@scask.ru