Главная > Курс термодинамики (Микрюков В.Е.)
НАПИШУ ВСЁ ЧТО ЗАДАЛИ
СЕКРЕТНЫЙ БОТ В ТЕЛЕГЕ
<< Предыдущий параграф Следующий параграф >>
Пред.
След.
Макеты страниц

Распознанный текст, спецсимволы и формулы могут содержать ошибки, поэтому с корректным вариантом рекомендуем ознакомиться на отсканированных изображениях учебника выше

Также, советуем воспользоваться поиском по сайту, мы уверены, что вы сможете найти больше информации по нужной Вам тематике

ДЛЯ СТУДЕНТОВ И ШКОЛЬНИКОВ ЕСТЬ
ZADANIA.TO

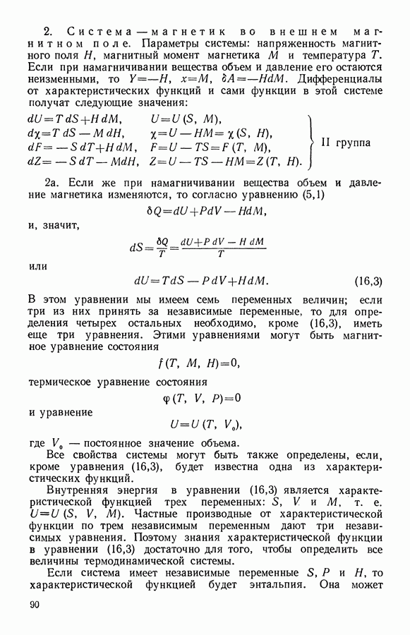
3. Количественная формулировка первого закона для различных термодинамических систем

Пусть имеется определенная система, например газ, который характеризуется параметрами Когда в систему поступит извне некоторое количество теплоты часть его пойдет на изменение внутренней энергии системы, часть же — на работу расширения системы.

На основании закона сохранения энергии и уравнения (1,3) количественное выражение первого начала для данной системы будет иметь вид:

В том случае, если наша система — стержень, который растягивается внешней силой, то, учитывая уравнение (1,4), количественное выражение первого начала примет следующий вид:

При закручивании стержня с учетом уравнения (1,5) количественное выражение первого начала выразится формулой:

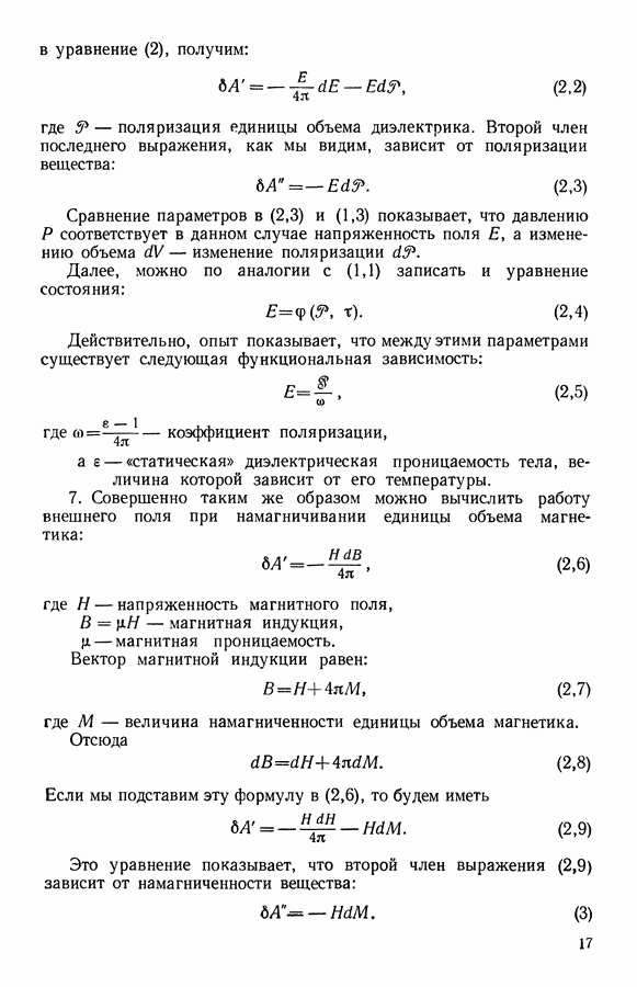
При поляризации диэлектрика с учетом работы поляризации и расширения (сжатия) вещества первый закон запишется так:

где работа расширения (сжатия) вещества,

— внутренняя энергия системы,

внутренняя энергия системы (без энергии электростатического поля),

— энергия электростатического поля в вакууме.

Взяв дифференциал от получим:

Подставив и работу из уравнения (2,2) в уравнение (4,7), будем иметь:

Закон сохранения и превращения энергии для поверхностной пленки выражается формулой:

Если одновременно производить намагничивание вещества и сжатие (или расширение) системы, то

где внутренняя энергия системы,

— энергия магнитного поля в вакууме,

внутренняя энергия системы без энергии магнитного поля.

Взяв дифференциал от получим:

Подставляя уравнения (5) и (2,9) в уравнение (4,10), будем иметь:

1
Оглавление
email@scask.ru