Главная > Радиоавтоматика (В. А. Бесекерский)
НАПИШУ ВСЁ ЧТО ЗАДАЛИ
СЕКРЕТНЫЙ БОТ В ТЕЛЕГЕ
<< Предыдущий параграф Следующий параграф >>
Пред.
След.
Макеты страниц

Распознанный текст, спецсимволы и формулы могут содержать ошибки, поэтому с корректным вариантом рекомендуем ознакомиться на отсканированных изображениях учебника выше

Также, советуем воспользоваться поиском по сайту, мы уверены, что вы сможете найти больше информации по нужной Вам тематике

ДЛЯ СТУДЕНТОВ И ШКОЛЬНИКОВ ЕСТЬ
ZADANIA.TO

Статистическая линеаризация типовых нелинейностей.

Рассмотрим идеальную релейную характеристику (рис. 5.14, а). При положительном значении х в соответствии с формулой (5.19)

где интеграл вероятностей

Числовые значения интеграла вероятностей имеются в справочниках. Для отрицательных значений х результат получается аналогичным, но с обратным знаком.

Зависимость относительного значения смещения на выходе от относительного значения смещения на входе для нормального закона распределения входной величины показана на рис. 5.14,б.

Рис. 5.14

Характеристика имеет симметрию относительно начала координат (нечетная функция), поэтому случай может быть получен из изображенной характеристики инвертированием знаков

Линеаризация разложением в ряд Тейлора дает из (5.27) эквивалентный коэффициент передачи регулярной составляющей в точке для малых отклонений от этой точки:

В частном случае при

В соответствии с формулой (5.23) эквивалентный коэффициент передачи случайной составляющей

В соответствии с формулой (5.25)

Графики полученных функций построены на рис. 5.14, в. Эти функции являются четными,

В частном случае, когда эквивалентный коэффициент передачи из формул (5.30) и (5.31) определяется соответственно выражениями

Для релейной характеристики с зоной нечувствительности (рис. 5.15, а) математическое ожидание выходной величины можно выразить через интеграл вероятностей. При

При соответственно

здесь

Рис. 5.15

Как следует из формулы (5.34), при на выходе имеем Полученная характеристика изображена на рис. 5.15, б.

При могут быть получены аналогичные формулы. При этом характеристика будет нечетной функцией.

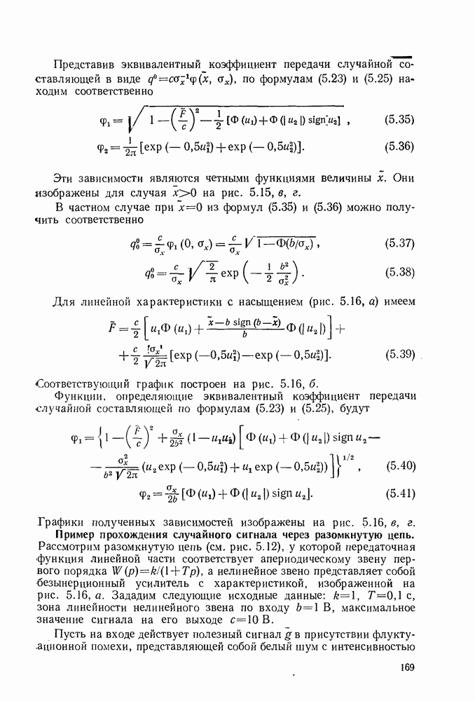
Представив эквивалентный коэффициент передачи случайной составляющей в виде по формулам (5.23) и (5.25) находим соответственно

Эти зависимости являются четными функциями величины х. Они изображены для случая на рис. 5.15, в, г.

В частном случае при из формул (5.35) и (5.36) можно получить соответственно

Для линейной характеристики с насыщением (рис. 5.16, а) имеем

Соответствующий график построен на рис. 5.16, б.

Функции, определяющие эквивалентный коэффициент передачи случайной составляющей по формулам (5.23) и (5.25), будут

Графики полученных зависимостей изображены на рис. 5-16, в, г.

1
Оглавление
email@scask.ru