Главная > Оптические системы связи
НАПИШУ ВСЁ ЧТО ЗАДАЛИ
СЕКРЕТНЫЙ БОТ В ТЕЛЕГЕ
<< Предыдущий параграф Следующий параграф >>
Пред.
След.
Макеты страниц

Распознанный текст, спецсимволы и формулы могут содержать ошибки, поэтому с корректным вариантом рекомендуем ознакомиться на отсканированных изображениях учебника выше

Также, советуем воспользоваться поиском по сайту, мы уверены, что вы сможете найти больше информации по нужной Вам тематике

ДЛЯ СТУДЕНТОВ И ШКОЛЬНИКОВ ЕСТЬ
ZADANIA.TO

5.3. СЛАБО НАПРАВЛЯЮЩИЕ ВОЛОКНА

Обнаружено, что можно получить до некоторой степени более простые выражения для картин поля мод в том случае, когда разница показателей преломления сердцевины и оболочки мала, т. е. когда

Волокна, удовлетворяющие этому условию, относятся к слабо направляющим волокнам. В этом случае распределения электромагнитного поля и постоянные распространения для пар мод типа очень схожи, что приводит к образованию трех мод в каждой из групп Это демонстрирует рис. 5.8 для случаев и (2.1). Различия внутри каждой пары или группы уменьшаются до нуля при т. е. при приближении к пределу для слабо направляющих волокон. В таком случае объединение таких групп мод создает множества линейно поляризованных волн, у которых поперечные электрические и магнитные поля параллельны друг другу и взаимно ортогональны в пределах всего поперечного сечения волокна. Вследствие этого эти поля можно

лучше описать, используя их составляющие в прямоугольной системе координат, а именно,

и где постоянные поля, к и целые числа, а у — прямоугольные координаты, произвольно ориентированные в плоскости, перпендикулярно оси волокна, а азимутальный угол;

Здесь снова постоянные поля, целые числа.

Мода порядка образуется в результате сложения решений для Таким образом, используя выражение (5.2.1), получаем для сердцевины

Далее можно воспользоваться рекурсивной формулой для функции Бесселя

Вместо того, чтобы с помощью формулы (5.2.5) определять составляющие поперечных полей в полярной системе координат, получают составляющие полятрж в прямоугольной системе координат с помощью соотношений Затем обнаруживают, что объединение двух решений вызывает появление составляющих поля и Ну, которые почти сходят на нет, когда изменение показателя преломления на границе сердцевина — оболочка мало. Также находят, что продольные составляющие много меньше основных поперечных компонент Таким образом, существуют решения для почти плоско поляризованных поперечных электромагнитных волн. Они известны как линейно поляризованные моды вида Обычно каждая мода получается из моды каждая мода из мод и каждая мода из мод и

Таким образом, имеют место следующие преобразования мод:

Подобно множеству решений для при малых и Ну существует эквивалентное множество решений для и Ну при малых Кроме того, существуют эквивалентные решения для полей обратной полярности, в результате чего каждая мода заключает в себе четыре вырожденные решения. Распределения четырех полей для моды изображены на рис. 5.9. Подробные выводы решений для моды приводятся в [5.1] — [5.3].

Одним из преимуществ приближения слабо направляющего волокна является относительная простота граничного условия, к которой оно приводит. Теперь это условие принимает вид

Однако оно еще требует численного решения для определения а следовательно, и для световодных мод.

Как видно из (5.3.5), условие отсечки преобразуется к

Это означает, что для всех мод за исключением справедливо равенство

Это условие согласуется с условиями отсечки (5.2.19) — (5.2.21) в пределе слабо направляющего волокна. Очевидно, что, как и ранее,

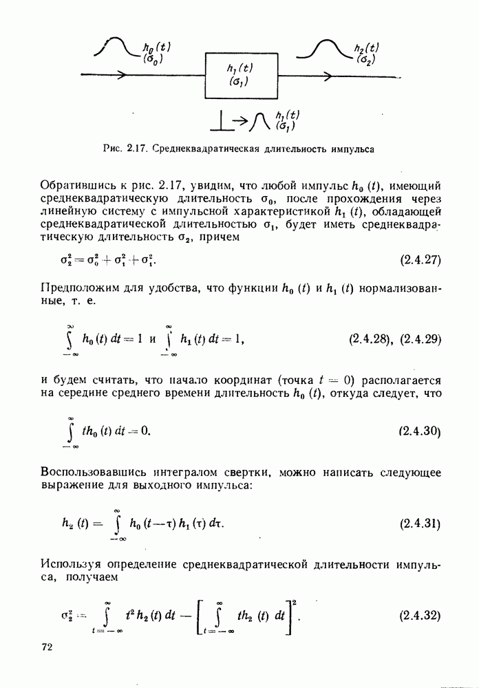
Рис. 5.9. Картины поперечных электрических полей в сердцевине волокна для четырех вырожденных мод

при не существует частоты отсечки для моды а для всех других мод частота отсечки определяется из соотношения

Пределы изменения допустимых значений произведения а для мод приведены на рис. 5.5.

Ранее было показано, что значения постоянных распространения заключены в пределах

а на рис. 5.8 изображена зависимость на высоких частотах нормализованных постоянных распространения от в пределах от частоты отсечки до Дальнейшая нормализация постоянной распространения дает возможность вычислять характеристики распространения и строить их графики совершенно независимо от параметров волокна Введем в рассмотрение величину определяемую следующим образом:

В таком случае представляет собой новый параметр распространения, который перекрывает диапазон значений от 0 до 1.

На рис. 5.10 приведены характеристики распространения мод самых низких порядков, вычисленные с использованием приближения, которые построены в виде зависимости от Между прочим, можно отметить, что

Одно из достоинств модового анализа состоит в том, что он позволяет просто определять распределение плотности мощности в волокне для каждой моды путем вычисления вектора Пойнтинга для поперечных полей в плоскости поперечного сечения волокна. При этом становится возможным определить то расстояние, на которое электромагнитная волна проникает за поверхность сердцевина — оболочка и рассеивается в оболочке. Интегрируя по сечению сердцевины, можно вычислить ту часть полной мощности каждой моды, которая переносится в сердцевине. Результаты таких вычислений для нескольких мод самых низких порядков, выполненных в приближении слабо направляющего волокна приведены на рис. 5.11. Как и ожидалось, большая часть потока мощности находится в сердцевине волокна за исключением случая, когда моды близки к частоте отсечки.

В большинстве многомодовых волокон, используемых в оптических системах связи, одновременно распространяется много мод. Рассмотрим кратко способ оценки числа распространяющихся в волокне мод. Большая часть оптической мощности переносится в сердцевине

Рис. 5.10. Графики зависимости нормализованного параметра распространения от параметра нормализованной частоты V для некоторых самых низких мод в ступенчатом волокне в случае использования приближения слабо направляющего волокна. [Взято из статьи D. Globe. Weakly guiding fibers. Appl. Optics 10, 2252-2258 (1971).]

волокна с помощью мод высоких порядков, которые далеки от своих частот отсечки. В этом случае можно упростить описание характеристик мод, если воспользоваться приближенным представлением функций Бесселя при больших аргументах

Условие отсечки при этом принимает вид

Таким образом, при оно преобразуется к виду

откуда следует

или

Рис. 5.11. Графики зависимости относительной доли мощности моды, распространяющейся в оболочке, от параметра нормализованной частоты [Взято из статьи D. Globe. Weakly ? duiding fibers. Appl. Optics 10, 2252-2258 (1971).]

Хотя выражение (5.3.14) выведено из условия отсечки, однако полное изменение произведения а в пределах всех возможных частот ограничено значением, несколько меньшим поэтому относительное изменение будет очень малым в условиях лринятой аппроксимации, а именно при Это означает, что все моды с одинаковым значением становятся приближенно вырожденными. Следовательно, разумно их идентифицировать с помощью нового целого числа модовой группы В таком случае

Приблизительно пар значений создает одно и то же значение при этом каждой из пар соответствуют четыре моды. Таким образом существует мод, связанных с каждой модовой группой Постоянная распространения этих мод может быть получена в нормализованном виде либо подстановкой (5.3.15) в (5.3.9)

либо в явиом виде из (5.2.2)

Наибольшее допустимое значение для имеет место при Обозначим это максимальное значение квантованного числа модовой группы буквой Тогда

Откуда следует

И, наконец, воспользовавшись (5.2.16), находим

Когда V велико, что должно быть справедливым в рассматриваемом случае, общее число мод порядка которые могут распространяться в волокне, приближенно определяется соотношением

Несколько лучшее приближение дает формула

Воспользовавшись формулой (5.3.20), получим

где площадь сердцевины, как и ранее, числовая апертура волокна. Данное соотношение не является неожиданным, поскольку квадрат числовой апертуры определяет оптическую мощность, которая может быть введена в волокно, число распространяющихся в нем мод, если все они возбуждаются одинаково, а также полную мощность, которая может распространяться по волокну.

Чтобы вычислить значение для типичного многомодового ступенчатого волокна, примем В таком случае . При длине волны источника 0,85 мкм получаем число модовых групп а общее число мод, распространяющихся в волокне и определяемое формулой (5.3.23), .

1
Оглавление
email@scask.ru