Главная > Передача дискретных сообщений по радиоканалам
НАПИШУ ВСЁ ЧТО ЗАДАЛИ
СЕКРЕТНЫЙ БОТ В ТЕЛЕГЕ
<< Предыдущий параграф Следующий параграф >>
Пред.
След.
Макеты страниц

Распознанный текст, спецсимволы и формулы могут содержать ошибки, поэтому с корректным вариантом рекомендуем ознакомиться на отсканированных изображениях учебника выше

Также, советуем воспользоваться поиском по сайту, мы уверены, что вы сможете найти больше информации по нужной Вам тематике

ДЛЯ СТУДЕНТОВ И ШКОЛЬНИКОВ ЕСТЬ
ZADANIA.TO

2.13. Помехоустойчивость многопозиционных систем при приеме по алгоритму квадратичного суммирования в канале с неселективными замираниями

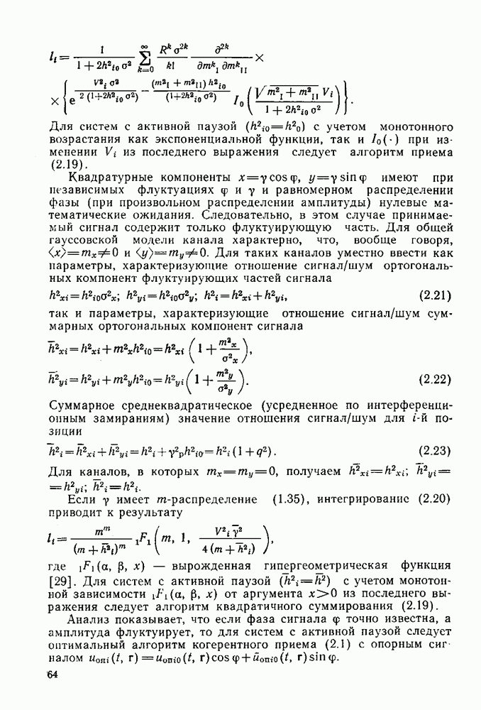
Ограничимся рассмотрением систем с активной лаузой, ортогональных в усиленном смысле. Анализируемый алгоритм приема определим системой неравенств

Реализуется он относительно просто и интересен во многих отношениях. В частности, этот алгоритм приема являётся оптимальным для произвольных систем с активной паузой при неопределенной фазе сигнала и (поскольку он также реализует обобщенный алгоритм максимального правдоподобия) вовсе не требует знания статистики канала. Вероятность ошибки рассматриваемой системы, когда определяется выражением

Имея в виду (2.13) и (2.96), видно, что для системы, ортогональной в усиленном смысле,

Случайная величина распределена -закону Рэлея

а случайная величина в общем гауссовском канале имеет четырехпараметрическое распределение с параметрами:

После интегрирования (2.133) получаем

При симметрии канала по ортогональным компонентам отсюда следует, что

При из этого равенства получаем для вероятности ошибки в рэлеевском канале [128]

Для подрэлеевского канала из (2.135)

а при (односторонне-нормальный канал)

Если амплитуда сигнала не флуктуирует, то из соотношения (2.135) следует результат (2.93).

Для двухпозиционной системы, ортогональной в усиленном смысле, при щриеме по алгоритму квадратичного суммирования а четырехпараметрическом канале вероятность ошибки

При выполнении условия из (2.137) следует (2.106). В односторонне-нормальном канале в области малых ошибок из (2.137) следует

Из сравнения полученных выражений видно, что в каналах с небольшими значениями энергетический проигрыш, связанный с отказом от оптимального приема в пользу приема по алгоритму квадратичного суммирования, для обсуждаемых систем равен или близок к этому значению и (2.138)].

При проигрыш, связанный здесь с потерей информации о фазе, максимален, но не превышает [128].

Итак, для ортогональной в усиленном смысле системы с активной паузой прием по простому алгоритму квадратичного суммирования (2.132) дает примерно те же результаты, что и более трудная для реализации оптимальная схема.

Оценим энергетический проигрыш, связанный с потерей оптимальности (условие ) двоичной системы сигналов с равными энергиями гори приеме по алгоритму квадратичного суммирования (2.132).

Анализ, проведенный в работе [176] для обобщенного рэлеевского канала, показывает, что этот проигрыш монотонно растет с увеличением В предельном случае вероятность ошибки для произвольной системы сигналов с активной паузой определяется формулой (2.89). Обсуждаемый энергетический проигрыш при достоверностях в зависимости от параметра указан в табл. 2.7.

Таблица 2.7 (см. скан)

Из таблицы видно, что если коэффициент взаимной корреляции сигналов по огибающей не превышает 0,5, то энергетический проигрыш не превышает

Оценим теперь эффективность простых многопозиционных кодов и одноканальных (по частоте) систем, используемых в четырехпараметрическом канале с гладкими замираниями при независимом приеме элементов сигнала.

Для прямой (без канала обратной связи [97, 128]) системы передачи информации с -позиционным простым (без избыточности) кодом в области достаточно малых ошибок и при отсутствии корреляции между ними эквивалентная вероятность ошибки определяется (2.88).

В односторонне-нормальном канале в области малых ошибок с учетом (2.136).

Используя (1.94), находим энергетический выигрыш перехода от двух- к многопозиционной системе в области малых ошибок в односторонне-нормальном канале

а также в рэлеевском канале

Значения в децибелах, при различных сведены в табл. 2.8.

Таблица 2.8 (см. скан)

Из таблицы видно, что в подрэлеевском канале увеличение основания кода от двух до восьми приводит к монотонному росту энергетического выигрыша, который с увеличением асимметрии канала по ортогональным компонентам возрастает. Дальнейшее увеличение позиционности кода выгодно не при любых значениях коэффициента асимметрии Так, в односторонне-нормальном канале в отличие от рэлеевокого канала переход к 16- и 32-позиционным кодам уже ведет к энергетическому проигрышу. Анализ показывает, что рост уменьшает энергетический выигрыш по сравнению с рэлеевским каналом

Энергетический выигрыш, определенный выше, не учитывает полосы частот системы. Между тем она может иметь решающее значение при выборе той или иной системы связи. Если многопозиционное кодирование осуществляется с использованием набора частот, то полоса будет пропорциональной числу позиций Тогда обобщенный выигрыш перехода от двух к -позиционной системе с учетом Рассчитанные по этой формуле значения обобщенного выигрыша для односторонне-нормального и рэлеевского каналов также сведены в табл. 2.8. Если судить по определенному выше показателю обобщенного выигрыша, использовать при ЧМ код с позиционностью больше четырех нецелесообразно. В радиосвязи по соображениям простоты чаще всего применяют двоичные коды, реже — четырехпозиционные.

Определим теперь помехоустойчивость многопозиционных систем с активной паузой при использовании алгоритма квадратичного суммирования в канале с -распределением амплитуд и равномерным распределением фазы. Для плотности вероятности в этом случае можно получить выражение

С учетом этой формулы и (2.134) интегрирование выражения (2.133) приводит к результату

Поскольку

то при имеем

Следовательно, при (канал без флуктуаций амплитуд) (2.140) переходит в (2.93).

В - другом, крайнем случае, когда (односторонне-нормальный канал) следует результат (2.136). Для двухпозиционного кода из (2.140) следует [24]

Зависимости определяемые (2.137) при различных значениях параметров показаны на рис. 2.13 сплошными линиями, а зависимости по -пунктирными линиями, причем параметр определяется в соответствии с выражением (1.37).

Рис. 2.13

Приведенные кривые еще раз подтверждают, что для распределения амплитуд в четырехпараметрическом канале -аппроксимация не во всей области изменения параметров одинаково приемлема. Совпадение, хорошее в почти рэлеевских каналах

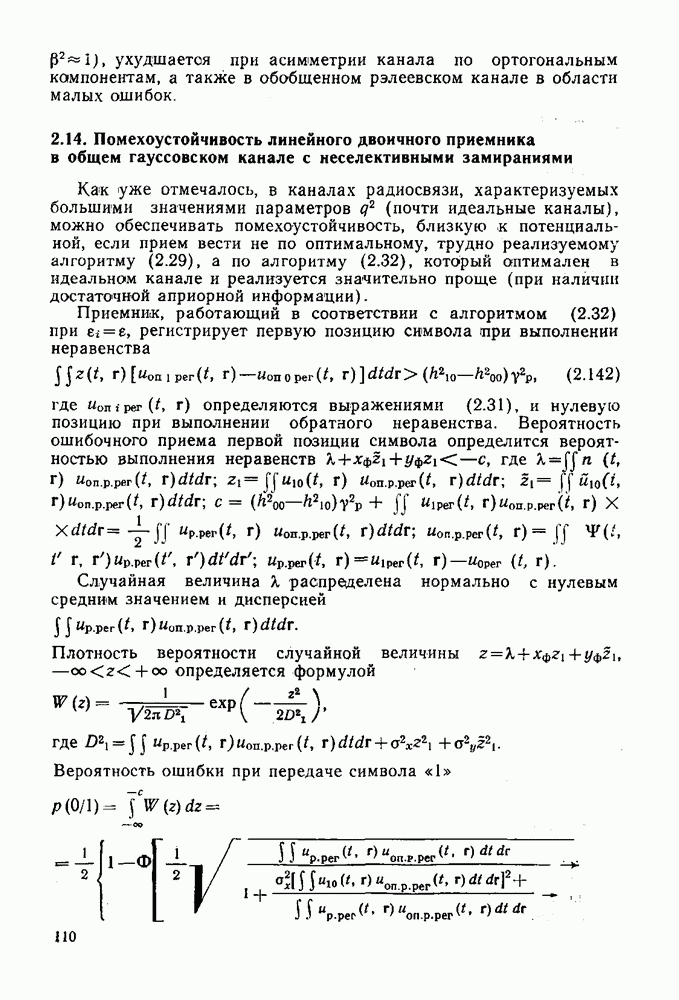
ухудшается при асимметрии канала по ортогональным компонентам, а также в обобщенном рэлеевском канале в области малых ошибок.

1
Оглавление
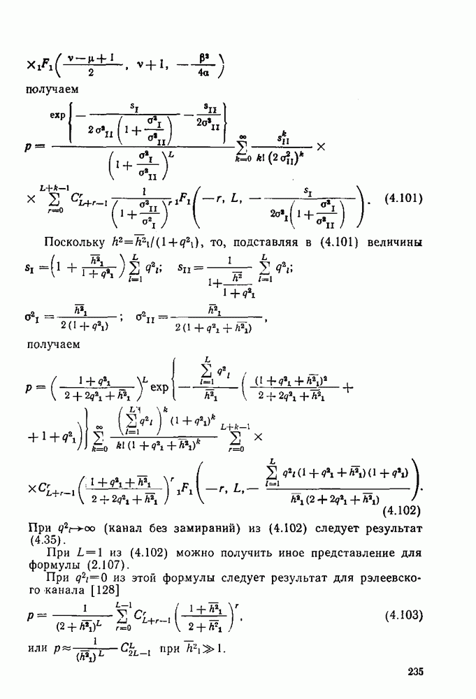
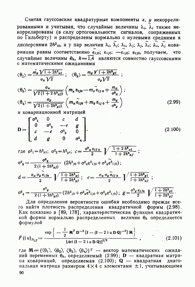
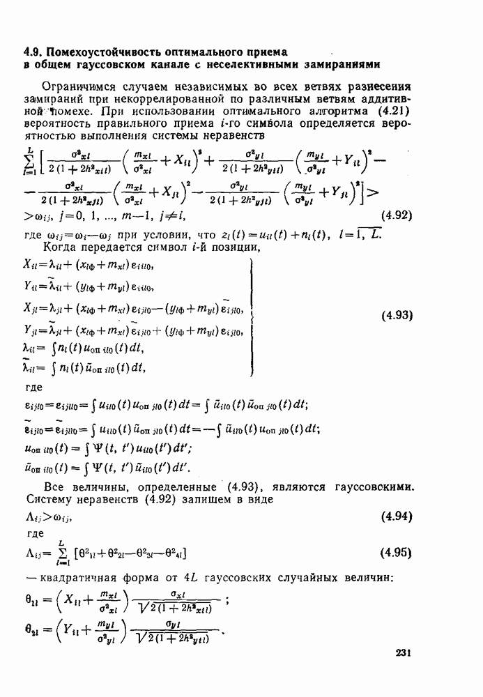
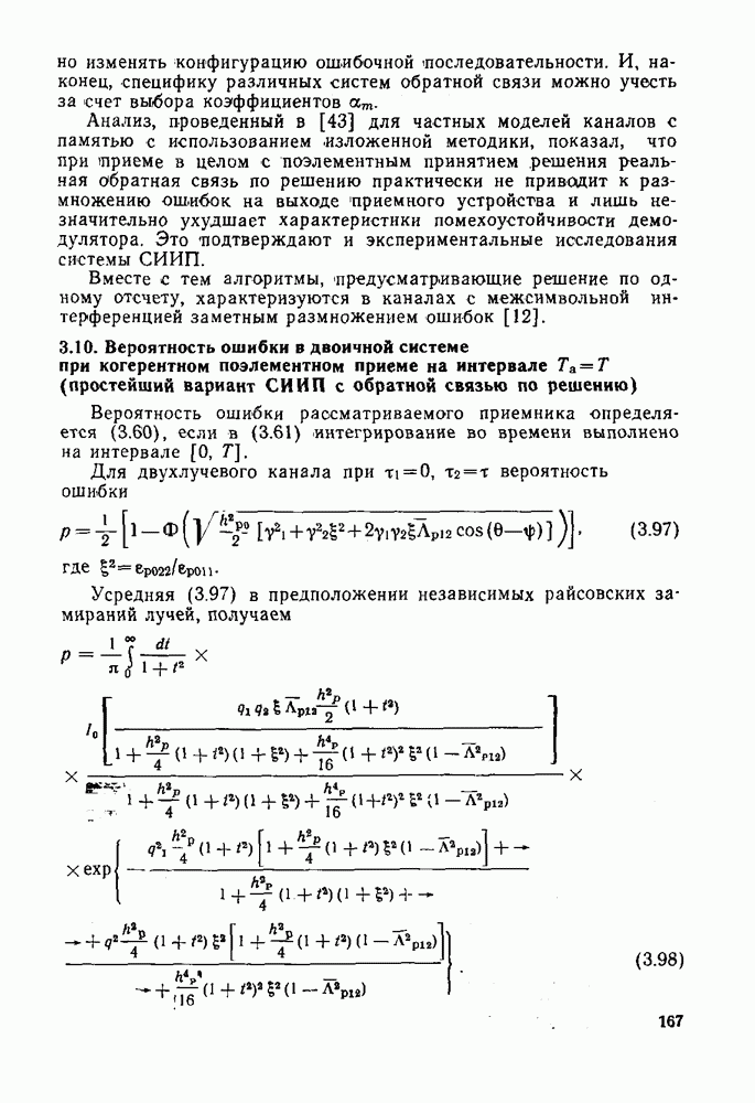
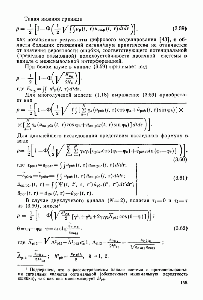
email@scask.ru