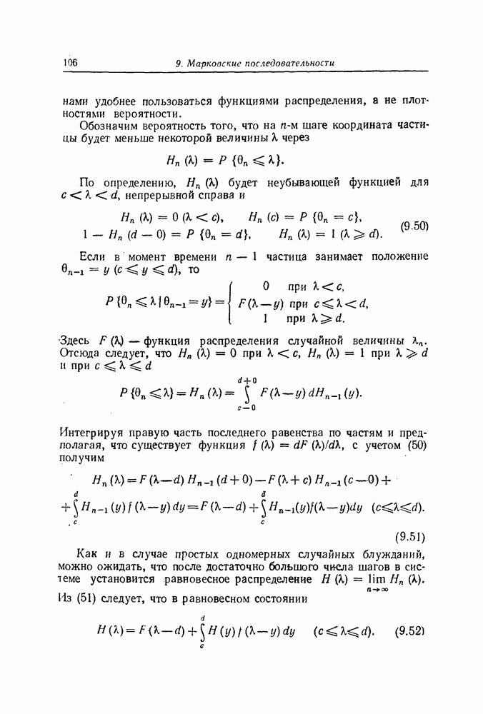
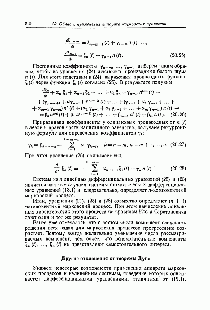
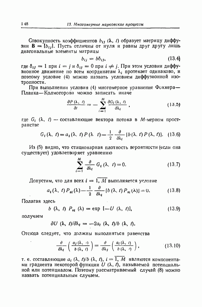
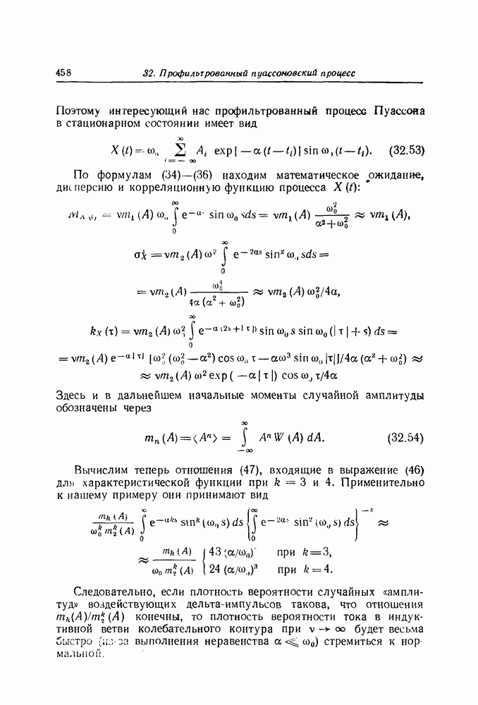
Главная > Марковские процессы
НАПИШУ ВСЁ ЧТО ЗАДАЛИ
СЕКРЕТНЫЙ БОТ В ТЕЛЕГЕ
<< Предыдущий параграф Следующий параграф >>
Пред.
След.
Макеты страниц

Распознанный текст, спецсимволы и формулы могут содержать ошибки, поэтому с корректным вариантом рекомендуем ознакомиться на отсканированных изображениях учебника выше

Также, советуем воспользоваться поиском по сайту, мы уверены, что вы сможете найти больше информации по нужной Вам тематике

ДЛЯ СТУДЕНТОВ И ШКОЛЬНИКОВ ЕСТЬ
ZADANIA.TO

Уравнение восстановления. Определение длительности процедуры последовательного анализа

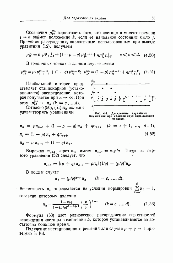
Ранее отмечалось, что все приведенные выше результаты остаются справедливыми и в том случае, когда существует только одна поглощающая граница. Обозначим и соответственно вероятность и плотность вероятности времени первого достижения границы . Очевидно, что

(26.163)

Можно получить простое соотношение, связывающее с плотностью вероятности перехода . Действительно, пусть — любое значение , большее . Для непрерывного марковского процесса можно «рассортировать» реализации , проходящие в момент времени через интервал , по моментам времени (рис. 26.17), в которые они впервые пересекают заданный уровень . При этом

Рис. 26.15. Среднее и стандартное отклонение времени до перескока фазы при .

Рис. 26.16. Среднее время и стандартное отклонение времени до перескока фазы при .

Соотношение (164) называется уравнением восстановления. Для однородного во времени процесса справедливо равенство

Свойство (165) позволяет решить интегральное уравнение (164) при помощи преобразования Лапласа

Рис. 26.17. К выводу уравнения восстановления.

Здесь

— преобразование Лапласа от плотности вероятности перехода.

Из формулы (166) для преобразования Лапласа от плотности вероятности времени первого достижения границы имеем

(26.167)

Если приведенные выше рассуждения корректны, то правая часть равенства (167) не должна зависеть от . Можно показать [113, 114], что для преобразования Лапласа от плотности вероятности перехода выполняется соотношение

(26.168)

где и — два линейно-независимых решения уравнения (78), для которых .

Подставив (168) в (167), окончательно получим

(26.169)

Отметим, что формулу (169) можно также получить непосредственно из решения уравнения (78).

Из (130) следует рекуррентная формула для моментов распределения времени достижения единственной границы

где — стационарная плотность вероятности процесса .

При наличии двух границ уравнения восстановления будут иметь вид

Здесь, например, по-прежнему обозначает плотность вероятности времени первого достижения границы с при условии, что другая граница не достигалась. Второе слагаемое в (171) определяет плотность вероятности достижения границы при условии, что раньше пересекалась граница . Отметим, что в отличие от предыдущих разделов при выводе уравнений восстановления достижение границ не означает поглощения частицы.

Уравнения восстановления (171) и (172) решаются при помощи преобразования Лапласа, которое в данном случае дает

Рассматривая (173) как систему алгебраических уравнений относительно и из (173) с учетом (160) получим

Отметим, что соотношения (174) и (175) можно также получить из решения уравнения (78) с граничными условиями (80) и (81).

Рассмотрим применение методов, связанных с достижением границ марковскими процессами, к задаче теории обнаружения [115, 116]. Пусть по принятой реализации аддитивной смеси сигнала с шумом требуется определить, содержится ли в ней детерминированный сигнал характеристики которого предполагаются полностью известными.

Другими словами, требуется выбрать одну из двух альтернативных гипотез (сигнал отсутствует в течение времени наблюдения) или (сигнал присутствует). Аддитивный шум предполагается нормальным и белым, т. е.

В этом случае отношение правдоподобия [30] имеет вид

(26.177)

Отношение правдоподобия (177) показывает, насколько более вероятна гипотеза , по сравнению с при данной реализации .

Обозначим через вероятность ошибочного принятия гипотезы в то время как на самом деле справедлива гипотеза , а через вероятность принятия при справедливости . Вальд [33] построил процедуру последовательных испытаний, при которой значение отношения правдоподобия (177) в каждый момент времени сравнивается с двумя пороговыми величинами

(26.178)

Испытания заканчиваются принятием решения если в некоторый момент времени , и если . При испытания продолжаются. Очевидно, что при имеет место соотношение .

Таким образом, время принятия решения при описанной процедуре последовательного анализа является случайной величиной. Представляет интерес вычисление распределения длительности процедуры последовательного анализа и его моментов. Можно показать, что среди всех возможных процедур обнаружения процедура последовательного анализа минимизирует среднее время, необходимое для принятия решения при заданных вероятностях ошибок и . В теории обнаружения а называется вероятностью ложной тревоги, а — вероятностью пропуска цели.

Рассмотрим случайный процесс

Так как экспонента — монотонная функция, то достижение границ или процессом эквивалентно достижению процессом границ

(26.180)

Поскольку представляет собой нормальный процесс, то также является нормальным. Покажем, что является винеровским процессом с независимыми приращениями. Действительно, производная по времени процесса при наличии сигнала (гипотеза ) равна

(23.181)

В отсутствие сигнала

(26.182)

Стохастические дифференциальные уравнения (181) и (182) определяют неоднородный марковский процесс с коэффициентами сноса и диффузии

Для него справедливо уравнение Фоккера — Планка — Колмогорова.

Заменой переменных

(26.185)

уравнение (184) приводится к виду

Решение последнего уравнения записывается в форме

Отсюда следует, что процесс является винеровским процессом с независимыми приращениями и имеет плотность вероятности перехода

(26.186)

В формуле (186) знак плюс соответствует отсутствию, а знак минус — наличию сигнала в принятой реализации .

Таким образом, задача о нахождении распределения длительности процедуры последовательного обнаружения детерминированного сигнала на фоне белого шума свелась к задаче достижения границ нестационарным винеровским процессом . В [115] показано, что (186) справедливо для более общего случая обнаружения на фоне гауссовых помех с дробно-рациональной спектральной плотностью. В этом случае определяется более сложным путем.

1
Оглавление
email@scask.ru