Главная > Сетевые спутниковые радионавигационные системы
НАПИШУ ВСЁ ЧТО ЗАДАЛИ
СЕКРЕТНЫЙ БОТ В ТЕЛЕГЕ
<< Предыдущий параграф Следующий параграф >>
Пред.
След.
Макеты страниц

Распознанный текст, спецсимволы и формулы могут содержать ошибки, поэтому с корректным вариантом рекомендуем ознакомиться на отсканированных изображениях учебника выше

Также, советуем воспользоваться поиском по сайту, мы уверены, что вы сможете найти больше информации по нужной Вам тематике

ДЛЯ СТУДЕНТОВ И ШКОЛЬНИКОВ ЕСТЬ
ZADANIA.TO

1.2. ОСОБЕННОСТИ СЕТЕВЫХ СРНС

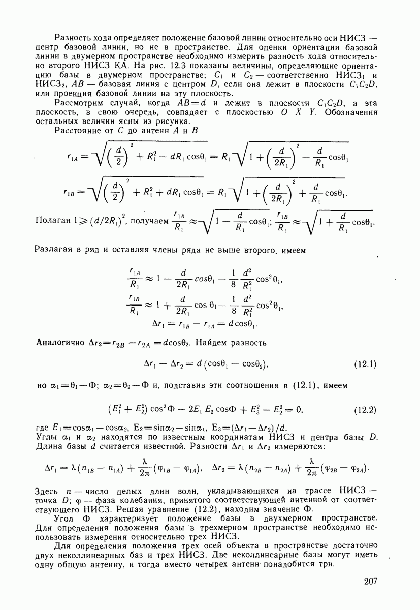
Быстрое развитие и расширяющееся использование СРНС обусловлены достоинствами, вытекающими из особенностей их структуры. Эти особенности определяются прежде всего орбитальным расположением и движением РНТ. Основной особенностью является высокая скорость относительного перемещения НИСЗ и П. С ней связаны возможность применения радиально-скоростного метода навигационных определений и

высокий уровень быстродействия всех звеньев системы. Эта же особенность позволяет в течение ограниченных интервалов времени получать значительные объемы измерительной информации, а стало быть, пользоваться статистическими методами обработки измерений. Быстрое изменение навигационных параметров (НП) открывает возможность для навигационных определений при числе НИСЗ, меньшем числа определяемых координат. Все это предопределяет введение в состав аппаратуры П цифровых ЭВМ.

Важной особенностью является допустимость работы в диапазоне УКВ, с чем связаны возможности использования широкополосных сигналов и их пространственной селекции. Орбитальное движение передатчика сигналов позволяет каждым из них обслуживать обширные территории, примыкающие к следу орбиты, ширина которых возрастает с увеличением высоты орбиты. Ввиду суточного вращения Земли эти зоны от витка к витку смещаются по земной поверхности, увеличивая тем самым рабочую область радионавигационной системы.

Несомненными достоинствами СРНС являются: неограниченная дальность действия в приземном слое пространства; высокая точность определения координат и составляющих скорости во всей пространственной рабочей области; однозначность навигационных определений, выдаваемых в единой для всех П системе координат; независимость точности от времени суток, сезонов года и гидрометеоусловий; высокая помехоустойчивость; неограниченность числа обслуживаемых подвижных объектов; возможность при одном и том же радионавигационном поле применять приемоизмерительную аппаратуру разных классов точности и оперативности с различным составом определяемых параметров.

Сетевые СРНС (ССРНС), основанные на использовании координированной по движению и излучению сигналов сети ИСЗ, выступают как глобальные системы непрерывного действия и практически мгновенных навигационных определений. Возросший со временем уровень технических решений позволил в ССРНС существенно повысить точность определения координат и параметров движения П. Поэтому сетевые СРНС представляют собой качественно новый этап в развитии радионавигационной техники.

Существующее в настоящее время многообразие радиотехнических средств ближней и дальней навигации вызвано тем, что ни одно из них до сих пор не могло удовлетворить требования к точности и дальности действия, которые предъявляются к навигационному обеспечению различных подвижных объектов. ССРНС - первые радионавигационные системы, которые обеспечивают высокоточную навигацию в глобальном масштабе. Они поэтому — первые системы универсального применения

способные решать задачи навигационного обеспечения любых подвижных объектов. На такие системы могут возлагаться задачи определения координат и составляющих скорости морских судов, ЛА, КА и наземных транспортных средств. На основе этого может обеспечиваться вождение объектов, управление воздушным движением и судоходством, сохранение безопасности полетов, предупреждение столкновений, заход и посадка самолетов на аэродромы, проведение спасательных операций, географическая привязка гидрометеобуев, рыбопромысловые работы, геологические работы на прибрежном шельфе и т. п. [117, 141]. Наряду с решением многих прикладных задач ССРНС будут, без сомнения, привлекаться к решению различных фундаментальных научных проблем и прежде всего — проблем геодинамики.

Главное, однако, заключается в том, что возможность глобального трехкоординатного местоопределения с точностью до 10 м, предоставляемая сетевыми СРНС, открывает по существу новую эру в одной из древнейших отраслей деятельности человека — в навигации подвижных объектов.

Совершенствование навигационного обеспечения в 90-е годы и в начале XXI в. будет зависеть прежде всего от развития и внедрения в практику именно этих систем, хотя по соображениям экономики и надежности совместно с ними будут использоваться также РНС с наземным размещением опорных точек.

1
Оглавление
email@scask.ru