Главная > Основы теории магнитного резонанса
НАПИШУ ВСЁ ЧТО ЗАДАЛИ
СЕКРЕТНЫЙ БОТ В ТЕЛЕГЕ
<< Предыдущий параграф Следующий параграф >>
Пред.
След.
Макеты страниц

Распознанный текст, спецсимволы и формулы могут содержать ошибки, поэтому с корректным вариантом рекомендуем ознакомиться на отсканированных изображениях учебника выше

Также, советуем воспользоваться поиском по сайту, мы уверены, что вы сможете найти больше информации по нужной Вам тематике

ДЛЯ СТУДЕНТОВ И ШКОЛЬНИКОВ ЕСТЬ
ZADANIA.TO

§ 8. Эффекты второго порядка. Косвенная ядерная связь

Мы рассмотрели роль взаимодействий между ядрами и электронами в парамагнитных и ферромагнитных веществах. В диамагнитных веществах в отсутствие внешнего поля электроны и ядра не взаимодействуют в первом порядке теории возмущений, поскольку в этом случае полный спин электронов равен нулю. Однако это взаимодействие в диамагнетиках появляется во втором порядке теории возмущений) и приводит к возникновению так называемой косвенной связи.

Рис. 4.11. Спектр и спектр Линии в спектре расположены на одинаковых расстояниях друг от друга бсор, а их интенсивности относятся как

Косвенная связь была открыта Ханом и Максвеллом [14] и независимо от них Гутовским и Мак-Коллом [15]. Рассмотрим это явление на примере молекулы спины всех ядер которой равны . В жидком быстрые вращения молекул приводят к сужению резонансной линии. Было обнаружено, что резонансные спектры от ядер состоят из нескольких линий (рис. 4.11). Поскольку все ядра химически эквивалентны, это расщепление резонансной линии не может быть связано с химическим сдвигом. Тем более нельзя объяснить химическим сдвигом появление четырех резонансных линий в спектре единственного в молекуле атома Р. Молекулы в рассматриваемом случае движутся достаточно быстро, так как отдельные линии в спектре очень узки; поэтому прямое диполь-дипольное взаимодействие неэффективно. Кроме того, экспериментальные наблюдения показывают, что расстояния между отдельными линиями не зависят от температуры и напряженности постоянного поля. Числа и относительные интенсивности линий в спектрах получаются такими, как если бы на ядра каждого сорта в молекуле действовало магнитное поле, пропорциональное -компоненте полного спина ядер другого сорта. Было найдено также, что

(см. рис. 4.11), где расстояния между соседними линиями в спектрах фосфора и фтора соответственно. Эти факты показывают, что приводящее к появлению подобных спектров взаимодействие каким-то образом связано с ядерными магнитными моментами.

Предложенное первоначально объяснение рассматриваемого явления было основано на предположении о том, что каждое ядро возбуждает токи в электронном облаке, которые взаимодействуют с другими ядрами. При качественном рассмотрении действие токов можно заменить действием индуцированного магнитного момента электронов. Если этот момент изотропен (т. е. не изменяется при изменении ориентации молекулы относительно ядерного магнитного момента), то взаимодействие рассматриваемого ядра с другими ядрами при усреднении по случайным вращениям молекулы в жидкости будет стремиться к нулю. Однако, как это отмечалось при рассмотрении химических сдвигов, индуцированный магнитный момент, вообще говоря, не изотропен. В этом случае взаимодействие между двумя ядрами можно оценить, рассматривая второй порядок теории возмущений. Действие первого ядра можно характеризовать магнитным полем где - среднее значение величины, обратной кубу расстояния между электроном и первым ядром. Это поле приводит к частичному размораживанию орбитального момента, связанному с появлением примеси возбужденного состояния. Степень примешивания равна где — энергия возбужденного состояния. При полном размораживании магнитное поле на другом ядре равно где -расстояние между ядрами (мы рассматриваем магнитное поле, связанное с орбитальным движением электрона, как поле диполя). Поэтому энергия взаимодействия ядер по порядку величины равна

Эта формула дает результат, отличающийся на порядок величины или более от экспериментальных значений. Тем не менее она правильно отражает факт увеличения взаимодействия при переходе от молекулы к молекуле который тесно связан с увеличением химического сдвига при переходе от водорода к фтору.

Хан и Максвелл, а также Гутовский и Мак-Колл указали, что любой механизм, который, подобно рассматриваемому выше, приводит к билинейной зависимости взаимодействия от ядерных магнитных моментов, должен характеризоваться очень простой формулой. Поскольку взаимодействие жидкости усредняется по всем ориентациям молекулы, оно может зависеть только от

взаимной ориентации спинов и его можно записать в виде

где не зависит от температуры и магнитного поля.

Эти исследования отметили также, что взаимодействие вида (4.174) объясняет парадоксальный на первый взгляд факт отсутствия расщепления резонансной линии фтора, обусловленного взаимодействием между ядрами фтора в молекуле Мы не будем приводить здесь подробного объяснения, отметим лишь, что оно связано с инвариантностью взаимодействия (4.174) относительно поворота обоих спинов на один и тот же угол.

Рис. 4.12. Механизм косвенного взаимодействия, предложенный Рэмси и Пёрселлом. При наличии взаимодействия межцу атомами А к В в электронную волновую функцию состояния I и II входят с одинаковым весом. В состоянии I электронный момент атома А направлен вверх, а электронный момент атома В—вниз; в состоянии II электронные менты атомов А к В имеют обратные направления.

В молекуле все три ядра химически эквивалентны и поэтому находятся в одинаковых постоянных и переменных магнитных полях. В этой молекуле невозможно повернуть спин одного из ядер не поворачивая на такой же угол спины других ядер Таким образом, взаимодействия между эквивалентными ядрами не влияют на резонансные частоты.

Рэмси и Пёрселл [16] предложили другой механизм взаимодействия, учитывающий электронные спины, который приводит к существенно большему взаимодействию между ядрами. Это связано с тем, что в этом механизме оба ядра одновременно взаимодействуют с близлежащими электронами, в то время как в рассмотренном выше орбитальном механизме ядро каждого атома взаимодействовало только с электронами того же атома. Схематически этот механизм показан на рис. 4.12.

В отсутствие ядерных моментов волновая функция связанных атомов содержит с одинаковым весом волновые функции состояний Если ядро атома А обладает спином, направленным вверх, то состояние будет входить в волновую функцию связи с несколько большим весом, чем состояние . В этом случае электронный магнитный момент атома А будет слабо поляризован и направлен вверх, а электронный магнитный момент атома В будет направлен вниз. Вследствие этого на ядро атома

В будет действовать отличное от нуля магнитное поле со стороны его же собственных электронов. Поскольку это поле меняет знак при переворачивании магнитного момента ядра А, возникает эффективное взаимодействие между ядрами. Легко оценить порядок величины этого взаимодействия. Относительное увеличение веса состояния 1 по сравнению с весом состояния II равно

где — плотность волновой функции электронов на ядре атома А, а — энергия соответствующего возбужденного состояния. Таким образом, взаимодействие между электронами и ядром атома В равно произведению взаимодействия ядра атома В с параллельно ориентированными электронными спинами на относительное увеличение веса состояния

Это выражение дает правильный порядок величины энергии взаимодействия. Если волновые функции электронов не содержат примеси -состояний, то в выражение (4.176) войдет обычное диполь-дипольное взаимодействие между ядерными и электронными спинами.

Эти идеи были распространены на твердые тела Бломбергеном и Роуландом [17] и независимо от них Рудерманом и Киттелем [18]. Рассмотрим эту задачу для металлов, предполагая, что электроны в -состоянии связаны с ядрами сверхтонким взаимодействием. Поскольку металл не является диамагнетиком, мы должны помнить о связанных с найтовским сдвигом эффектах первого порядка теории возмущений. Подобный механизм взаимодействия был предложен Фрелихом и Набарро [19]. Однако, как показал Иосида [20], эффект Фрелиха — Набарро в действительности является эффектом второго порядка. Рассмотрим кратко физическую природу косвенного взаимодействия, пренебрегая пока эффектами первого порядка теории возмущений. Последние также рассмотрел ван Флек [21].

Влияние магнитного момента ядра, находящегося в определенной области кристаллической решетки, проявляется в том, что в эту область легче проникают электроны, магнитные моменты которых параллельны магнитному моменту ядра, чем электроны с антипараллельными магнитными моментами. При этом волновые функции электронов, обладающих магнитными

моментами, параллельными магнитному моменту ядра, искажаются и увеличиваются вблизи ядра. Это искажение осуществляется за счет примешивания к -состоянию электрона других состояний с той же поляризацией спина электрона, но с другими значениями к. В результате, как будет видно из дальнейшего, происходит примешивание состояний, расположенных выше поверхности Ферми. К иевозмущенной волновой функции будут примешиваться блоховские волновые функции других состояний таким образом, что их фазы на ядре будут совпадать с фазой невозмущенной волновой функции, представленной на рис. 4.13, вследствие чего эти волновые функции будут сильно интерферировать вблизи ядра.

Рис. 4.13. Невозмущенная волновая функция и волновые функции двух состояний с более высокой энергией Ядро расположено в точке поэтому в этой точке фазы волновых функций совпадают. Между примешиваемыми волновыми функциями возникают биения.

Благодаря разбросу длин волн различных блоховских функций по мере удаления электрона от ядра будет происходить быстрая расфазировка примешанных состояний.

В результате биений между возмущенными и невозмущенной волновыми функциями первоначально равномерное распределение плотности заряда электрона в состоянии со спином, направленным вверх, вблизи ядра будет иметь осциллирующий характер. Осцилляции плотности заряда исчезают на расстояниях от ядра, примерно равных длине волны электрона на поверхности Ферми. Распределение плотности заряда электрона, магнитный момент которого параллелен магнитному моменту ядра, показано на рис. 4.14.

Перейдем теперь к вычислению этого эффекта. Для простоты мы не будем вычислять изменение плотности распределения электронных спинов в пространстве, а сразу рассчитаем взаимодействие между двумя ядрами. Наличие осцилляций можно будет усмотреть в конечном результате вычисления.

Рассмотрим электронно-ядерное взаимодействие Зйеп двух ядер, спины которых равны и Для простоты будем предполагать также, что электроны в -состоянии связаны с ядрами сверхтонким взаимодействием. В этом случае

Здесь мы предположили, что ядра могут иметь различные спины и различные гиромагнитные отношения и

Рис. 4.14. Плотность заряда электронов, магнитные моменты которых параллельны магнитному моменту ядра. Ядро расположено в точке ; — плотность заряда в отсутствие ядерного магнитного момента При плотность в этом случае полный электронный момент напра влен противоположно ядерному моменту

Необходимо учесть принцип Паули для электронов. Это можно сделать, либо определяя сначала возмущенные одноэлектронные волновые функции и строя затем из них антисимметричные многоэлектронные волновые функции, либо сразу же пользуясь в нулевом порядке теории возмущений антисимметричными многоэлектронными волновыми функциями. Мы применим второй способ.

Рассмотрим многоэлектронное состояние соответствующее энергии и возбужденное состояние соответствующее энергии и вычислим изменение уровней энергии системы во втором порядке теории возмущений, принимая за возмущение взаимодействие Будем считать, как обычно, что волновые функции в нулевом порядке теории возмущений представляют собой произведения электронных и ядерных волновых функций. Обозначим ядерную волновую функцию, соответствующую уровню энергии через где а — квантовые числа ядерного спина, и вычислим изменение энергии состояния во втором порядке теории возмущений:

Поскольку величина значительно больше разности последней можно пренебречь в знаменателе. Полагая получаем

Первые два члена в фигурных скобках отличны от нуля при удалении одного из ядер. Последние два члена представляют собой дополнительную энергию, не равную нулю только при одновременном присутствии ядер, т. е. энергию взаимодействия ядер. Поскольку нас интересует взаимодействие ядер, рассмотрим два последних члена. Их можно записать в виде

Величины запишем в виде

где не зависят от переменного ядерного спина. С учетом соотношения (4.181) получаем

Для вычисления энергии (4.182) необходимо задать волновые функции Вид этих функций определяется полным ядерным гамильтонианом, включающим взаимодействие ядер с постоянным

внешним полем , диполь-дипольные взаимодействия между ядерными спинами и т. д. Полезно заметить, что независимо от вида функций величину можно рассматривать как поправку к энергии в первом порядке теории возмущений, если в качестве возмущения принимается ядерный гамильтониан

Подставляя в это выражение величины в явном виде, получаем

где

Выберем теперь волновую функцию в виде произведений блоховских функций. Обозначим произведение спиновой и блоховской функций отдельного электрона через А, В, С и т. д. Тогда

Очевидно, оператор перестановок будет обращать в нуль любую функцию вида (4.185), у которой А и В тождественно равны. Рассмотрим матричные элементы симметричного относительно перестановок координат электронов оператора возмущения V:

Удобно ввести новый оператор перестановок Он определяется как такой оператор, который, действуя после оператора Р, дает тот же порядок расположения индексов электронов, что и один оператор Р, т. в. его можно определить равенством

Подставляя в (4.186), находим

При переходе к последней строке мы учли, что оператор V не меняется при переобозначении электронов. Рассмотрим теперь в качестве оператора V оператор, представляющий собой сумму одноэлектронных операторов:

где оператор зависит только от координат электрона. Вычислим, например, вклад в матричный элемент от члена, соответствующего

Этот матричный элемент не равен нулю только в том случае, если состояние включает член вида

Такое возбужденное состояние можно записать в виде

Откуда получаем

т.д.,

Очевидно, разные значения I в сумме (4.188) просто выделяют различные состояния А, В, С в волновой функции 10), а сумма по возбужденным состояниям выделяет состояния А, В и т. д., которые не заполнены в состоянии Поэтому

выражение (4.184) можно записать в виде

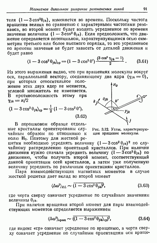
Здесь мы заменили на поскольку состояния, соответствующие энергиям отличаются по энергии только из-за того, что один из электронов переходит из состояния в состояние Термины заполненные», незаполненные» означают, заполнены или не заполнены электронами эти состояния в волновой функции

Вводя в рассмотрение функцию определяемую равенствами

в сумме (4.192) можно перейти к суммированию по всем состояниям:

Для определения зависимости эффективного взаимодействия от температуры электронов усредним его по статистическому ансамблю, что эквивалентно замене на функцию распределения Ферми

В этом выражении энергии и функции Ферми зависят от спиновых квантовых чисел. Например, зеемановская энергия электронных спинов изменяется при изменении Однако уровни Ферми для электронов с противоположно направленными спицами совпадают. Поэтому при абсолютном нуле в сумму войдут

состояния с энергиями меньшими энергии Ферми, и состояния с энергиями ббльшими энергии Ферми. Матричные элементы -функций медленно меняются при изменении спиновой энергии. Поэтому очень мало меняется при изменении спиновой энергии электронов, и этим изменением энергии можно пренебречь с хорошей степенью точности и записать (4.195) в том виде, который оно имеет в нулевом магнитном поле:

Мы можем провести теперь суммирование по

Учитывая далее (см. гл. 3), что

находим наконец

где — постоянная, не зависящая от спинов. Вычислим теперь матричные элементы при помощи блоховских волновых функций

Здесь, как и раньше, функции обладают симметрией решетки. Таким образом,

так что

Если предположить, что узлы решетки эквивалентны (это имеет место в простых металлах) и ввести

то получим

Эту сумму невозможно вычислить, если нет более точной информации о зависимости волновых функций и энергии от к или если не сделать дальнейших упрощений.

Рис. 4.15. Относительная ориентация векторов

Предполагая, что поверхность Ферми имеет вид сферы, а

где — эффективная масса электрона, и заменяя вблизи поверхности Ферми на получаем

В -пространстве число состояний в пределах телесного угла между сферическими поверхностями радиусов равно

Обозначая угол между к и через угол между векторами через (рис. 4.15) и величину через получаем

После интегрирования по которое выполняется без труда, находим, что сумма (4.208) равна

Этот интеграл можно вычислить при абсолютном нуле, если учесть, что интегрирование по к можно проводить не от до , а от 0 до , так как при к для и для подынтегральная функция отличается только знаком. В рассматриваемом интеграле по к область интегрирования можно расширить от до после чего он легко сводится к интегралу по замкнутому контуру. Для устранения расходимости при к! — к интеграл берется в смысле главного значения. В итоге получаем

Из этого выражения видно, что взаимодействие осциллирует при изменении величины Для больших расстояний взаимодействие изменяется как

Множитель обусловливает увеличение взаимодействия при увеличении . В случае тяжелых атомов это взаимодействие значительно больше прямого диполь-дипольного взаимодействия.

Если волновые функции электронов не содержат примеси -состояний, то взаимодействие между электронами и ядрами осуществляется через диполь-дипольное взаимодействие. В этом случае эффективное взаимодействие

Функция имеет сложную структуру. Эта функция обращается в нуль, если волновые функции электронов не содержат состояний, отличных от -состояний. При больших расстояниях Функция исследована в работе Бломбергена и Роуланда [17].

Гутовский и др. [15] рассмотрели эффективное взаимодействие, обусловленное прямым диполь-дипольным взаимодействием в молекулах, аналогичных Предполагая, что электроны атомов Р и находятся в -состояниях, и проводя усреднение по всем возможным ориентациям молекул относительно

внешнего поля, они получили для эффективного взаимодействия выражение

Это взаимодействие обращается в нуль при усреднении по ориентациям молекулы, так как обусловленная спинами намагниченность сама зависит от ориентации молекулы относительно ядерного спина.

Взаимодействие (4.212) зависит от спинов так же, как обычное прямое диполь-дипольное взаимодействие. Чтобы подчеркнуть это сходство, такое взаимодействие часто называют «псевдодипольным». С другой стороны, взаимодействие имеет вид, аналогичный виду электростатического обменного взаимодействия.

Рис. 4.16. Форма резонансной кривой в пренебрежении псевдообмеиным взаимодействием (сплошная линия) и с учетом псевдообменного взаимодействия (пунктирная линия).

В рассмотренном случае взаимодействие не зависит от обменного интеграла, поэтому это взаимодействие часто называют «псевдообмеиным».

Влияние псевдообменного псевдодипольного взаимодействий на форму и ширину резонансных линий можно учесть, добавляя эти взаимодействия к прямому диполь-дипольному взаимодействию между ядерными спинами. При учете этих взаимодействий возникает много интересных случаев. В жидкостях при усреднении по различным ориентациям молекул относительно постоянного поля псевдодипольное взаимодействие обращается в нуль, а псевдообменное взаимодействие приводит к расщеплению резонансных линий.

В твердых телах необходимо учитывать оба взаимодействия. Псевдообменный член, коммутирующий с оператором не дает вклада во второй момент резонансной линии, но существенно изменяет величину четвертого момента. Ван Флек показал, что в этом случае центральная часть резонансной линии сужается, а крылья линии повышаются (рис. 4.16) в соответствии с тем, что четвертый момент более чувствителен к крыльям линии, чем второй момент. Подобное сужение центральной части резонансной линии называется обменным или псевдообмеиным сужением. В электронном

резонансе при наличии реального обменного взаимодействия обменное сужение может быть значительным.

Если два ядра не одинаковы, то псевдообменное взаимодействие между ними можно записать в виде Это взаимодействие не коммутирует с оператором поэтому оно дает вклад во второй момент резонансной линии. В этом случае резонансная линия уширяется; подобное явление называют «обменным уширением». При наличии квадрупольного взаимодействия, приводящего к изменению расстояний между различными ближайшими -уровнями, обменное взаимодействие может приводить к уширению линий даже в случае одинаковых ядер.

В заключение отметим, что эффект Фрелиха — Набарро состоит в том, что взаимодействие ядра с электронами приводит к изменению населенностей спиновых состояний электронов, вследствие чего возникает магнитное поле на других ядрах, аналогично тому как постоянное магнитное поле обусловливает появление найтовских сдвигов. Иосида рассмотрел эту задачу, разлагая взаимодействие между ядрами и электронами в интеграл Фурье. Он указал, что эффект Фрелиха — Набарро характеризуется членом, волновой вектор которого (этому члену соответствует бесконечно большая длина волны). Во втором порядке теории возмущений компоненты с связывают электронные состояния к и к, для которых выполняется соотношение

Поскольку при вычислениях во втором порядке теории возмущений основное и возбужденное состояния должны быть различными, из соотношения (4.124) мы видим, что компоненты с следует опустить. Иосида учитывал компоненты с в первом порядке теории возмущений, а компоненты с — во втором порядке теории возмущений и складывал полученные результаты. Окончательный результат, полученный Иосидой, аналогичен результатам Бломбергена — Роуланда и Киттеля — Рудермана, исключавшим из рассмотрения члены с путем взятия интеграла в смысле главного значения [см. вывод выражения (4.210)]. Для выявления этого сходства рассмотрим по существу аналогичный вопрос о возникновении найтовских сдвигов.

Найтовские сдвиги можно вычислить двумя различными способами. В первом способе предполагается, что постоянное магнитное поле однородно и вычисляется энергия взаимодействия поляризованного электрона в первом порядке теории возмущений. Второй способ более сложный. При вычислениях по второму способу предполагается, что постоянное магнитное поле осциллирует в пространстве с волновым вектором . В таком

поле полная намагниченность электронных спинов в образце равна нулю, поскольку магнитное поле в одних точках образца направлено вверх, а в других вниз.

В этом случае взаимодействие в первом порядке теории возмущений равно нулю. Если во втором порядке теории возмущений в качестве одного матричного элемента возмущения взять матричный элемент взаимодействия между электронами и ядрами, а в качестве другого — матричный элемент взаимодействия электронов с внешним полем, то получается отличный от нуля результат. Таким образом, постоянное поле обусловливает изменяющуюся в пространстве поляризацию электронных спинов. В качестве постоянного поля можно взять такое поле, которое имеет максимальное значение на ядре. В этом случае при очень малых (большие длины волн) можно ожидать, что результат получится таким же, как и в случае строго однородного поля. Следовательно, при переходе к пределу при в вычислениях во втором порядке теории возмущений должно получиться обычное выражение для найтовского сдвига. Этот результат подтверждается строгим расчетом.

Взятие интеграла в смысле главного значения при получении выражения (4.210) эквивалентно предельному переходу . Так же как при вычислении найтовского сдвига, эта процедура учитывает возникающее в первом порядке теории возмущений изменение населенностей спиновых уровней электронов, или эффект Фрелиха — Набарро.

Прежде чем закончить эту главу, выясним влияние электронных спинов на химические сдвиги в диамагнитных веществах. В отсутствие внешнего магнитного поля диамагнитные вещества характеризуются равным нулю квантовым числом полного спина При включении внешнего магнитного поля Но вдоль оси z электронные спины будут взаимодействовать с полем. Гамильтониан этого взаимодействия имеет вид

Здесь индекс нумерует электроны, а

Поскольку волновая функция основного состояния соответствует спину, равному нулю, можно написать

Поэтому все матричные элементы, связывающие основное состояние с возбужденными состояниями будут равны нулю:

Таким образом, зеемановское взаимодействие (4.215), строго говоря, не связывает основное состояние с возбужденными состояниями. Это означает, что внешнее поле не может приводить к возникновению отличного от нуля полного спина в диамагнетике и явления, подобного размораживанию орбитального момента под влиянием магнитного поля, не должно наблюдаться.

В действительности спины связаны с внешним магнитным полем. Поэтому такой результат кажется странным. Интуитивно мы ожидаем, что в достаточно сильных магнитных полях спины в диамагнетиках должны быть поляризованы. Разъясним этот парадокс на примере молекулы водорода. Основное состояние молекулы водорода синглетное, но возбужденное состояние триплетное. В присутствии постоянного магнитного поля уровни молекулы водорода расщепляются. Это расщепление показано на рис. 4.17, где видно, что в достаточно сильных магнитных полях состояние с пересекается с состоянием этом случае основным состоянием может стать обладающее отличным от нуля спином триплетное состояние. Такая ситуация, однако, не осуществляется в достижимых в лабораторных условиях полях, поскольку разность энергий три-плетного и синглетного состояний в нулевом внешнем поле равна нескольким электронвольтам.

Рис. 4.17. Зависимость уровней сииглетного и триплетного состояний молекулы водорода от приложенного магнитного поля Н. При достаточно большом поле триплетное состояние лежнт ниже сннглетного и основное состояние будет обладать магнитным моментом.

Предположим теперь, что к основному состоянию примешано триплетное состояние. В результате примешивания будет происходить одинаковое по величине, но противоположное по знаку изменение полных спинов на двух атомах молекулы водорода. Вследствие этого изменение спиновой зеемановской энергии молекулы будет равно нулю. Поскольку предположенное нами изменение спинового состояния молекулы не приводит к понижению полной энергии молекулы, оно не будет возникать.

Отметим, однако, что в том случае, когда два атома молекулы не одинаковы, магнитное поле может возбуждать на этих

атомах различные орбитальные моменты, которые вследствие спин-орбитального взаимодействия индуцируют спиновую поляризацию. Так, в молекуле орбитальный момент атома иода будет индуцировать спиновую поляризацию в связи, обусловливающую возникновение химических сдвигов как у водорода, так и у иода.

ЛИТЕРАТУРА

(см. скан)

1
Оглавление
email@scask.ru