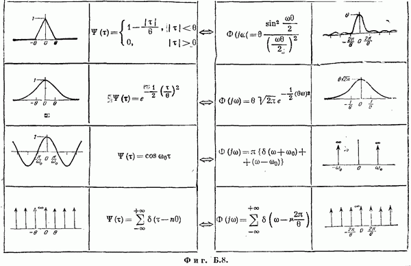
ГЛАВА 13. ОЦЕНИВАНИЕ ПАРАМЕТРОВ И СОСТОЯНИЯ
Многие вопросы современной теории управления концентрируются вокруг понятия состояния. Для применения этой теории нужно иметь возможность явным или неявным образом измерять или оценивать переменные, характеризующие состояние. Этого можно достичь методами, изложенными в предыдущей главе, если известны как структура, так и параметры объекта. Если параметры не известны, то во многих случаях возникает необходимость совместного оценивания параметров и состояния. В разд. 13.1 показано, что такие задачи совместного оценивания параметров и состояния неизбежно имеют нелинейный характер.
Допущение, что шум является аддитивным, позволяет получить функцию ошибки, как показано в разд. 13.2. В разд. 13.3 отмечается, что минимизация такой функции ошибки может привести к известной двухточечной краевой задаче, решение которой методами квазилинеаризации и инвариантного погружения демонстрируется в следующем разделе. Глава завершается примером, который может служить для читателя введением к обширному числу публикаций по (нелинейным) методам оценивания.
13.1. НЕЛИНЕЙНЫЙ ХАРАКТЕР ЗАДАЧИ
Прямой подход к задаче, рекомендуемый рядом авторов, предполагает расширение вектора состояния за счет неизвестных параметров. По-прежнему объект описывается соотношениями
[см. (4.64)]. Вектор параметров объекта а, если он известен или можно ожидать, что он постоянен, интерпретируется как функция времени, задаваемая уравнением
Отсюда следует система уравнений вида
Нетрудно понять, что если даже динамика объекта линейна, его уравнение невозможно преобразовать к форме
где
не зависит ни от х, ни от а. Таким образом, даже для линейного объекта, линейно зависящего от параметров, задача совместного оценивания параметров и состояния нелинейна относительно вектора параметров и состояния
Это означает, что все подходы к этой задаче должны быть типа метода настраиваемой модели, т. е. иметь итеративный характер.
Уравнение (13.1) описывает в общем виде нелинейный непрерывный объект. Для выборочных процессов соответствующее представление имеет вид
Основываясь на априорной информации об объекте и особенностях его функционирования или управления им, можно упростить это представление. Подобные упрощения часто встречаются в работах, относящихся к этому кругу задач, и служат обычно для облегчения понимания процесса оценивания. В результате можно прийти ко многим способам описания объекта, некоторые из кюторых
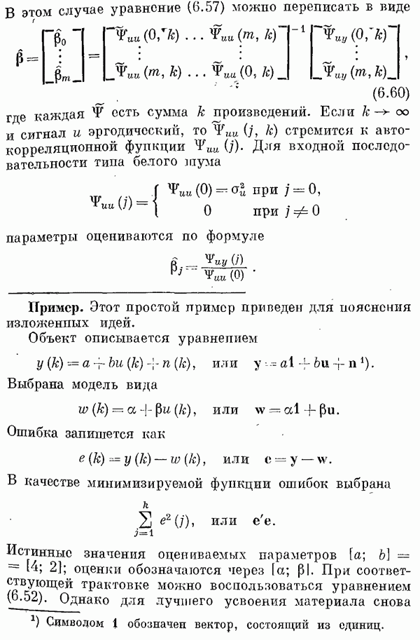
схематически изображены ниже и иллюстрируются фиг. 13.1.
(см. скан)
Среди других возможных вариантов отметим следующие:
Условие, что шум является аддитивным, очень удобно. Например, для простого примера
получаем, что

(кликните для просмотра скана)
Следовательно, плотность условного распределения вероятностей равна чшотности вероятности шума (известной или предполагаемой). В частности, если эта плотность гауссовская, такой подход позволяет получить приемлемые выраяжения рассматриваемых функций, как это уже показывалось в предыдущей главе
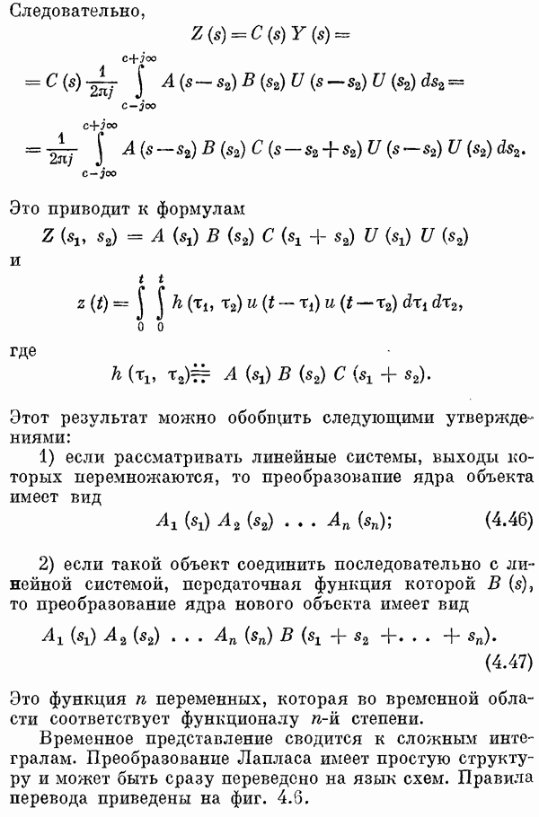
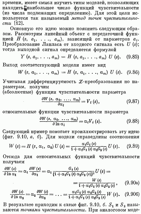
вновь будет отмечено в дальнейшем.