Главная > Цифровая обработка многомерных сигналов
НАПИШУ ВСЁ ЧТО ЗАДАЛИ
СЕКРЕТНЫЙ БОТ В ТЕЛЕГЕ
<< Предыдущий параграф Следующий параграф >>
Пред.
След.
Макеты страниц

Распознанный текст, спецсимволы и формулы могут содержать ошибки, поэтому с корректным вариантом рекомендуем ознакомиться на отсканированных изображениях учебника выше

Также, советуем воспользоваться поиском по сайту, мы уверены, что вы сможете найти больше информации по нужной Вам тематике

ДЛЯ СТУДЕНТОВ И ШКОЛЬНИКОВ ЕСТЬ
ZADANIA.TO

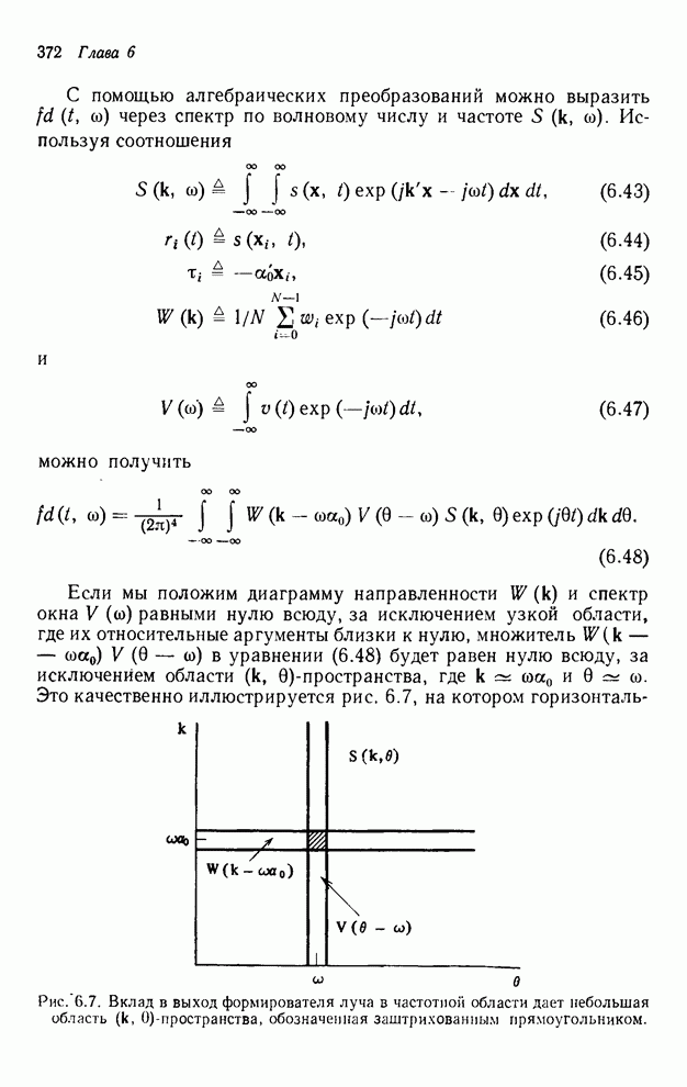
6.4. Дальнейшее обсуждение приложений обработки сигналов, полученных с помощью решетки приемников

В этой главе мы используем обработку сигналов, полученных с помощью некоторой решетки датчиков, как основу для обсуждения вопросов формирования луча, многомерной цифровой фильтрации и оценки многомерного спектра мощности. Наши результаты будут достаточно общими и могут быть применены и для других приложений. В настоящем разделе мы кратко рассмотрим, каким образом некоторые приемы, предложенные в этой главе, можно конкретно использовать в задачах обработки сигналов, полученных с помощью решетки приемников.

Мы уже видели, каким образом производится дискретизация пространственно-временного сигнала  по времени и в пространстве для получения сигналов приемников

.                                                       (6.80)

Это обозначение подчеркивает различие в обращении с пространственными переменными во многих практических задачах обработки. В общем случае временных отсчетов намного больше по сравнению с пространственными отсчетами. Дополнительные отсчеты во времени можно получить, если увеличить длительность наблюдений (полагая, что исследуемый сигнал стационарен во времени). Однако, чтобы получить дополнительные пространственные отсчеты, мы должны построить более протяженные решетки датчиков либо расположить дополнительные датчики в других точках пространства. Здесь уже сказываются стоимость и иные инженерные ограничения.

Таким образом, во многих практических задачах нам необходимо обрабатывать сигналы с большим запасом временной информации при скудной пространственной информации. Иногда дисперсию ограниченных по количеству пространственных оценок можно снизить усреднением во времени, как, например, в случае оценки коэффициента автокорреляции с большим пространственным отставанием. Часто для получения необходимого временного разрешения во временной области можно применить традиционную технику спектральной оценки, в то время как в пространственной области необходимы методы с высоким разрешением. Кроме того, в большинстве приложении к сонарам и радиолокаторам интересующие нас сигналы имеют относительно узкий временной диапазон частот по сравнению со значением частоты в центре диапазона. Следовательно, с временной частотной переменной  и пространственной переменной (волновым вектором)  необходимо обращаться по-разному.

 

1
Оглавление
email@scask.ru