Главная > Курс статистической физики (Ноздрев В.Ф.)
НАПИШУ ВСЁ ЧТО ЗАДАЛИ
СЕКРЕТНЫЙ БОТ В ТЕЛЕГЕ
<< Предыдущий параграф Следующий параграф >>
Пред.
След.
Макеты страниц

Распознанный текст, спецсимволы и формулы могут содержать ошибки, поэтому с корректным вариантом рекомендуем ознакомиться на отсканированных изображениях учебника выше

Также, советуем воспользоваться поиском по сайту, мы уверены, что вы сможете найти больше информации по нужной Вам тематике

ДЛЯ СТУДЕНТОВ И ШКОЛЬНИКОВ ЕСТЬ
ZADANIA.TO

§ 2. Распределение молекул газа по скоростям

В предыдущем параграфе показано, что молекулы Газа участвуют в непрерывном хаотическом движении. В разные моменты времени молекулы имеют разные скорости, которым соответствует разное число молекул, но газ в целом не изменяет своих термодинамических параметров, находится в равновесии. Найдем соответствующее равновесному состоянию распределение молекул газа по скоростям, т. е. такое распределение, которое устанавливается в газе произвольно и которое в дальнейшем не изменяется вследствие молекулярного движения и столкновений.

Понятно, что в газе скорость одной молекулы при столкновениях будет меняться довольно разнообразно, так как молекула газа будет сталкиваться с другими молекулами газа, движущимися с разными скоростями. Такие столкновения будут случайными и скорость молекулы газа можно рассматривать как случайную величину.

Будем искать распределение этой случайной величины исходя из картины движения молекул идеального газа. Во-первых, воспользуемся тем, что направления движения отдельных молекул газа во все стороны распределены равномерно. Другими словами, для молекул не существует какого-то избранного направления движения, и любое направление движения равновероятно.

Вследствие изотропности движения можно искать либо распределение скоростей молекул вдоль некоторого направления, либо распределение молекул по абсолютной величине скорости. Оказывается, что эти распределения связаны друг с другом. Абсолютная величина скорости молекулы, а также проекция скорости на любую ось могут принимать

непрерывные значения от нуля и практически до бесконечности Значит должна существовать непрерывная функция распределения скоростей Поскольку рассматривается состояние равновесия газа, то функция распределения не будет зависеть от времени.

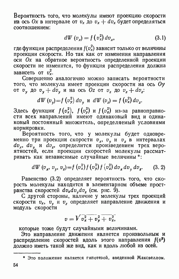
Рис. 9. Элемент объема в пространстве скоростей

Для получения вида этой функции перейдем к пространству случайной величины скорости одной молекулы. На трех независимых осях отложим проекции скорости молекулы (рис. 9).

В таком пространстве некоторому случайному вектору скорости молекулы будет соответствовать точка, совпадающая с концом этого вектора, возможные проекции скорости молекулы будут изображаться на осях от

Вероятность что молекулы имеют проекцию скорости на ось в интервале от до будет определяться соотношением:

где функция распределения зависит только от величины проекции скорости. Но так как от изменения направления оси на обратное вероятность определенной проекции скорости не изменится, то функция распределения должна зависеть от

Совершенно аналогично можно записать вероятности того, что молекула имеет проекции скорости на ось от до и на ось от до

Здесь функции из-за равноправности всех направлений имеют одинаковый вид и одинаковый постоянный множитель, определяемый условиями нормировки.

Вероятность того, что у молекулы будет одновременно три проекции скорости в интервалах определится произведением трех вероятностей, если проекции скоростей молекулы рассматривать как независимые случайные величины:

Равенство (3.2) определяет вероятность того, что скорость молекулы находится в элементарном объеме пространства скоростей (см. рис. 9).

С другой стороны, наличие у молекулы трех проекций скорости определяет направление движения и модуль скорости

которые тоже будут случайными величинами.

Это направление движения является произвольным и распределение скоростей вдоль этого направления должно иметь такой же вид, как и вдоль любой из осей.

Теперь вероятность нахождений молекулы в злементё пространства скоростей с помощью функции имеющей другую нормировочную постоянную, можно записать так:

Сравнивая вероятности (3.2) и (3.3), получим следующее уравнение:

из которого можно найти вид функции распределения скоростей

Этому уравнению удовлетворяет функция в виде

и

при любых значениях параметра а.

Предполагая, что проекция скорости, например может принимать значения от до запишем условие нормировки:

Этот интеграл сходится только при отрицательном показателе. Поэтому в дальнейшем, считая неопределенный параметр а положительным функции распределения будем записывать в виде:

Постоянную величину определим из условия нормировки:

Следовательно,

Вместо проекции на ось можно взять проекции скорости молекулы на любое направление Тогда распределение для проекций скорости на произвольное направление I запишется в виде:

Рис. 10. Кривые максвелловского распределения по проекциям скорости и по модулю скорости

Это и есть искомое распределение по скоростям, выведенное Максвеллом в 1860 г. Вид максвелловского распределения (3.6) изображен на рис. 10 (кривая

В главе VI будет показано, что максвелловское распределение имеет место не только для идеального газа, но и для любых частиц, подчиняющихся классической статистике.

Полученная функция (3.6) определяет вероятность того, что молекула имеет проекцию скорости на некоторое направление I в интервале от до

Однако для анализа молекулярного движения в газе можно интересоваться вероятностью того, что молекула имеет тот или иной модуль скорости независимо от направления движения.

Чтобы найти распределение по абсолютной величине скорости, перейдем в пространстве скоростей к сферическим

координатам (см. §6, гл. II) и перепишем для этого случая равенство (3.3):

Так как движение молекул изотропно, то можно, интегрируя по углам, перейти к функции распределения только по модулю скорости

Это и есть вероятность того, что молекула имеет модуль скорости в интервале от до независимо от направления движения.

Функция распределения скоростей молекулы по модулю будет иметь вид:

Заменяя постоянную можем переписать эту функцию в другом виде:

Это распределение также называют максвелловским и его вид изображен на том же рис. 10 (кривая II).

Оба распределения (3.6) и (3.9) дают полное представление о движении молекул в газе.

Часто, особенно в практических приложениях, интересуются не распределением одной молекулы по скоростям, а числом молекул, имеющих данную скорость или ее проекцию в интервале или соответственно. Если в системе имеется частиц, то число частиц с проекцией скорости в интервале от до или с модулем от до определяется по формуле

где соответствующая вероятность для одной молекулы. Заменяя с помощью (3.6) и по (3.9), получим:

для проекции скорости:

и для модуля скорости:

Соответственно функция распределения числа частиц будет нормирована не на единицу, а на полное число частиц Между существует следующая связь:

1
Оглавление
email@scask.ru