Главная > Автоматическое регулирование непрерывных линейных систем
НАПИШУ ВСЁ ЧТО ЗАДАЛИ
СЕКРЕТНЫЙ БОТ В ТЕЛЕГЕ
<< Предыдущий параграф Следующий параграф >>
Пред.
След.
Макеты страниц

Распознанный текст, спецсимволы и формулы могут содержать ошибки, поэтому с корректным вариантом рекомендуем ознакомиться на отсканированных изображениях учебника выше

Также, советуем воспользоваться поиском по сайту, мы уверены, что вы сможете найти больше информации по нужной Вам тематике

ДЛЯ СТУДЕНТОВ И ШКОЛЬНИКОВ ЕСТЬ
ZADANIA.TO

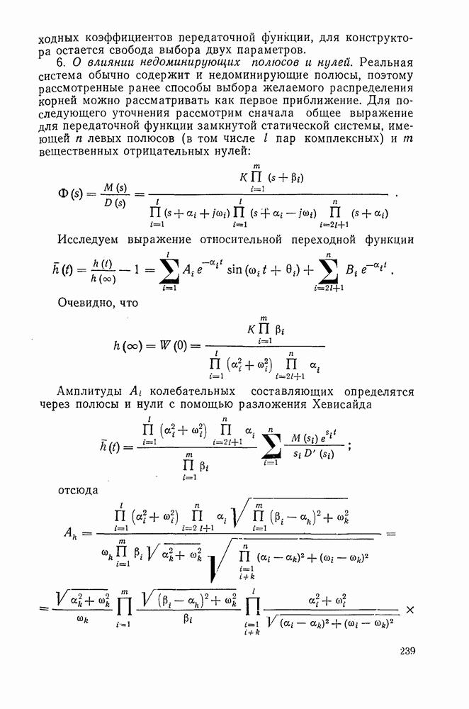
Статические характеристики замкнутых систем.

Рассмотрим обобщенную схему комбинированного регулирования одной величины (рис. 3-4, а). На объект О действуют возмущающее воздействие z (нагрузка) и управление и. Регулятор представлен в виде двух частей: реагирующей на отклонение реагирующей на возмущение z. Статические характеристики объекта представлены на рис. 3-4, б семейством кривых I, обозначенных

Рассмотренная ранее методика должна быть расширена, поскольку объект представляет собою специфическое звено с двумя входами. Статическая характеристика такого звена может быть изображена поверхностью в пространстве что иногда и делается, например при построении пространственных профилированных кулачков, вводимых в систему управления в качестве модели статических свойств объекта. Но для

исследования обычно удобнее пользоваться семейством плоских графиков при или при

На рисунке кривая соответствующая есть кривая холостого хода объекта в семействе I.

Статическая характеристика регулятора по отклонению (при отсутствии канала воздействия по возмущению) показана линией в семействе кривых II. Это — падающая кривая, так как при уменьшении х значение и должно возрастать. Точки пересечения этой кривой с характеристиками объекта дают значения х при различных возмущениях, устанавливающиеся в системе регулирования только по отклонению. По этим данным легко построить и характеристику регулирования

Рис. 3-4.

Если заданы статические характеристики регулятора по возмущению то можно построить семейство характеристик комбинированного регулятора. Зададимся и вычислим Это воздействие добавится теперь к воздействию регулятора по отклонению, следовательно, сместив кривую вправо на величину получимхарактеристику комбинированного регулятора для Так же находим значения для смещений характеристик при Получаем семейство II характеристик регулятора.

Отметим точки пересечения кривых II регулятора и кривых объекта, имеющих одинаковые индексы. Через эти точки пройдет статическая характеристика системы комбинированного регулирования (прерывистая линия). При соответствующем подборе характеристик ее можно сделать горизонтальной прямой.

С помощью таких характеристик можно решать и обратные задачи подбора характеристик регуляторов.

1
Оглавление
email@scask.ru