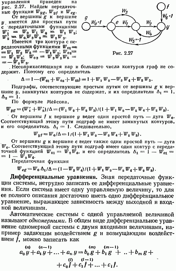
Главная > Теория автоматического управления, Ч.I (Воронов А.А.)
НАПИШУ ВСЁ ЧТО ЗАДАЛИ
СЕКРЕТНЫЙ БОТ В ТЕЛЕГЕ
<< Предыдущий параграф Следующий параграф >>
Пред.
След.
Макеты страниц

Распознанный текст, спецсимволы и формулы могут содержать ошибки, поэтому с корректным вариантом рекомендуем ознакомиться на отсканированных изображениях учебника выше

Также, советуем воспользоваться поиском по сайту, мы уверены, что вы сможете найти больше информации по нужной Вам тематике

ДЛЯ СТУДЕНТОВ И ШКОЛЬНИКОВ ЕСТЬ
ZADANIA.TO

§ 5.4. Повышение точности в установившихся режимах

В системе регулирования по отклонению установившаяся ошибка имеет три составляющие:

где — ошибка воспроизведения задающего воздействия — ошибка, вызываемая действием возмущений; — ошибка чувствительного элемента, измеряющего рассогласование.

Составляющая зависит от физической природы и конструкции чувствительного элемента. Она может быть уменьшена лишь использованием высокоточного элемента. При этом может потребоваться снижение уровня сравниваемых сигналов и, следовательно, увеличение передаточных коэффициентов остальных элементов регулятора.

Как было показано в гл. 4, установившаяся ошибка может быть представлена в виде ряда (4.3). При этом коэффициенты ошибок воспроизведения вычисляют по передаточной функции замкнутой системы для ошибки воспроизведения, а коэффициенты ошибки от возмущения — по передаточной функции замкнутой системы для ошибки относительно возмущения по формулам (4.7).

Нужно заметить, что в статической системе

где k — передаточный коэффициент разомкнутой системы; — передаточный коэффициент прямой цепи от возмущения до выходной координаты у.

Следовательно, уменьшение установившейся ошибки при постоянных значениях задающего воздействия и возмущения достигается увеличением передаточного коэффициента разомкнутой системы. Однако с увеличением статической точности в большинстве случаев уменьшаются запасы устойчивости и при значительном увеличении k система становится неустойчивой.

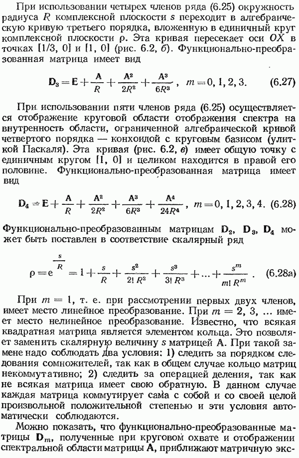
Противоречие между статической точностью и устойчивостью проиллюстрировано на рис. 5.9, где сплошными линиями показаны логарифмические частотные характеристики разомкнутой системы с передаточной функцией

при . Если передаточный коэффициент увеличить до то ЛАЧХ принимает положение, показанное пунктиром. Чистота среза увеличилась и запас устойчивости по фазе уменьшился с до Столь малый запас по фазе совершенно недопустим.

При повышении статической точности путем увеличения передаточного коэффициента k разомкнутой системы необходимы мероприятия для обеспечения достаточного запаса устойчивости. Они будут рассмотрены в следующем параграфе. Возможно, вообще говоря, создание такой структуры системы, которая допускает неограниченное увеличение передаточного коэффициента k разомкнутой цепи [2].

Другой путь повышения статической точности — обеспечение астатизма. В астатической системе младшие коэффициенты ошибки имеют следующие значения:

Рис. 5.9

Рис. 5.10

где — передаточный коэффициент разомкнутой системы, называемый в данном случае добротностью системы по скорости (или коэффициентом добротности по скорости).

Таким образом, в астатической системе отсутствует установившаяся ошибка от постоянного задающего воздействия и постоянных возмущений.

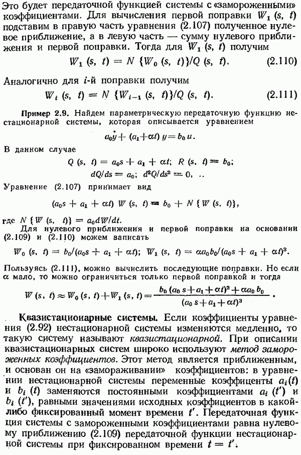
Как было показано в гл. 4, астатизм достигается введением интегрирующего звена в прямую цепь системы. Для астатизма относительно возмущения интегрирующее звено должно быть введено до точки, в которой приложено возмущение (рис. 5.10).

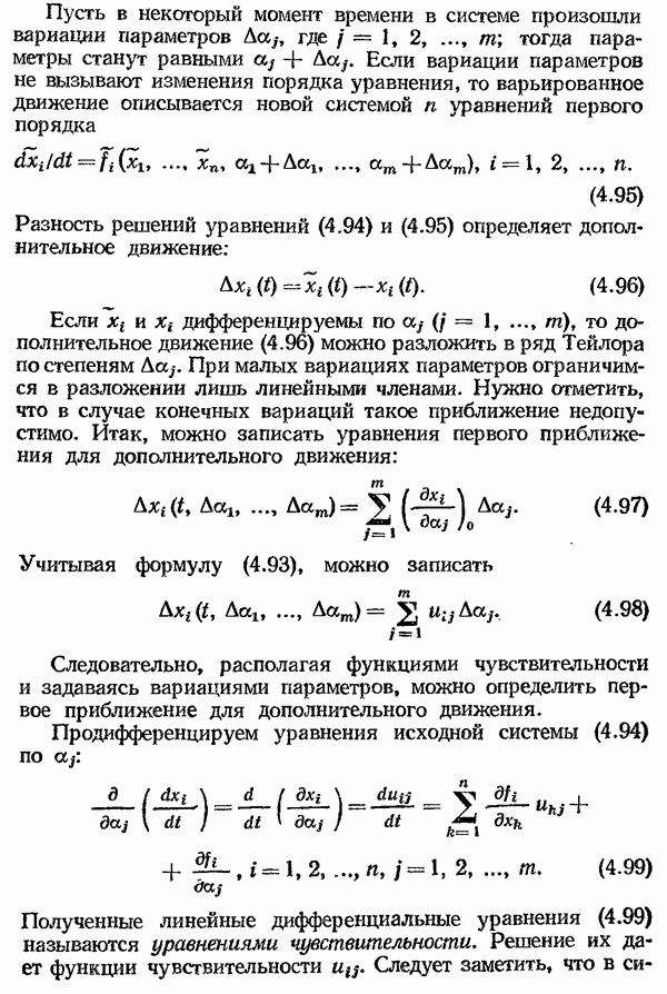
Влияние интегрирующего звена на динамические свойства системы приведено на рис. 5.11, где сплошными линиями показаны логарифмические частотные характеристики системы с передаточной функцией (5.26). При введении в разомкнутую цепь этой системы интегрирующего звена характеристики принимают положение, показанное пунктиром. Фазочастотная характеристика переместилась вниз на амплитудно-частотная характеристика повернулась вокруг точки а по направлению часовой стрелки. В результате запас устойчивости по фазе уменьшился с до недопустимо малого значения Система остается устойчивой, но переходный процесс будет сильно колебательным. Кроме того, уменьшилась частота среза и переходные процессы будут более продолжительными.

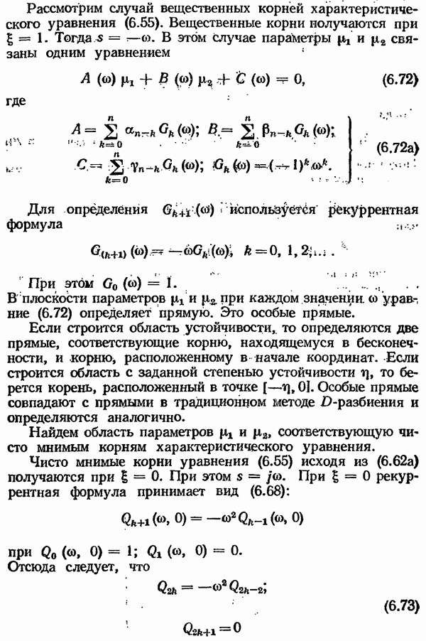
Однако в других ситуациях введение интегрирующего звена может не только не ухудшить, а даже улучшить динамические свойства системы. Пусть, например, постоянные времени системы с передаточной функцией (5.26) имеют следующие значения: . Логарифмические частотные характеристики разомкнутой системы показаны на рис. 5.12 сплошными

Рис. 5.11

Рис. 5.12

линиями. При введении интегрирующего звена характеристики приникают положение, показанное пунктирными линиями.

В данном случае интегрирующее звено уменьшило частоту среза, но запас устойчивости по фазе увеличился с у — 21° до . Хотя быстродействие системы уменьшилось, но уменьшилась и колебательность.

Таким образом, при повышении статической точности путем введения интегрирующего звена могут оказаться необходимыми мероприятия по сохранению запасов устойчивости

Значительно лучшие результаты получают при получении астатизма с помощью изодромного звена, т. е. звена с передаточной функцией где — постоянная времени изодрома.

Если постоянная времени достаточно велика, то запас устойчивости может быть сохранен неизменным. Уменьшение передаточного коэффициента разомкнутой системы должно быть скомпенсировано увеличением коэффициента усиления усилителя. Следует учитывать, что при большом значении могут увеличиться старшие коэффициенты ошибки.

Астатизм САУ относительно задающего воздействия можно обеспечить более простыми способами: неединичной обратной связью и масштабированием [3].

Структурная схема системы с неединичной обратной связью показана на рис. 5.13, а. В установившемся режиме регулируемая координата связана с постоянным задающим воздействием соотношением

где — передаточный коэффициент прямой цепи системы.

Если выполнить основную обратную связь системы с коэффициентом то и система относительно задающего воздействия будет астатической.

Структурная схема системы с масштабированием входной величины показана на рис. 5.13, б. Ее особенность — наличие

Рис. 5.13

усилительного звена с передаточным коэффициентом на входе. В установившемся режиме

где k — передаточный коэффициент разомкнутой системы.

При получаем и система является астатической относительно задающего воздействия.

Недостаток этих способов в том, что астатизм обеспечивается только при сохранении указанных соотношений между передаточными коэффициентами. Неточное определение передаточного коэффициента какого-либо элемента системы и его изменение в процессе эксплуатации ведут к появлению статической ошибки. Астатизм, достигнутый введением интегрирующего или изодромного звена, сохраняется и при изменении параметров системы. Однако нужно иметь в виду, что введение двух интегрирующих звеньев в систему, состоящую из усилительных, апериодических и колебательных звеньев, сделает ее структурно-неустойчивой. Возможно обеспечение астатизма и более высокого порядка. При этом из-за введения большого числа интегрирующих или изодромных звеньев и мероприятий, обеспечивающих требуемые динамические свойства, структура САУ значительно усложняется.

Компенсация внешнего воздействия (обеспечение инвариантности). Рассмотренные выше способы улучшения статических и динамических свойств системы связаны лишь с изменениями параметров элементов САУ и структуры ее отдельных участков, но при этом не затрагивают принципа действия системы.

Помимо принципа регулирования по отклонению существует принцип регулирования по внешнему воздействию (см. гл. 1). Значительный эффект дает их одновременное использование. В этом случае системы называются комбинированными. Кроме замкнутого контура они имеют дополнительную цепь влияния внешнего воздействия — возмущения или задающего.

1
Оглавление
email@scask.ru