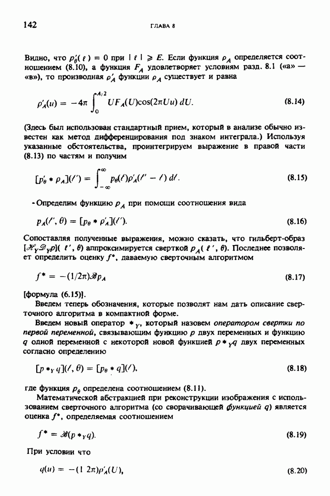
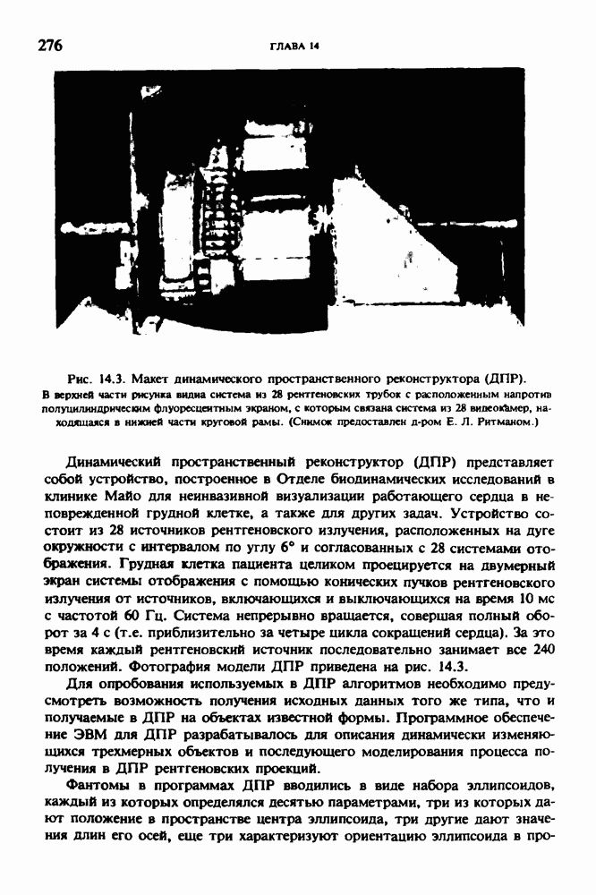
Главная > Восстановление изображений по проекциям: Основы реконструктивной томографии
НАПИШУ ВСЁ ЧТО ЗАДАЛИ
СЕКРЕТНЫЙ БОТ В ТЕЛЕГЕ
<< Предыдущий параграф Следующий параграф >>
Пред.
След.
Макеты страниц

Распознанный текст, спецсимволы и формулы могут содержать ошибки, поэтому с корректным вариантом рекомендуем ознакомиться на отсканированных изображениях учебника выше

Также, советуем воспользоваться поиском по сайту, мы уверены, что вы сможете найти больше информации по нужной Вам тематике

ДЛЯ СТУДЕНТОВ И ШКОЛЬНИКОВ ЕСТЬ
ZADANIA.TO

15.5. ЭКСПЕРИМЕНТАЛЬНЫЕ РЕЗУЛЬТАТЫ

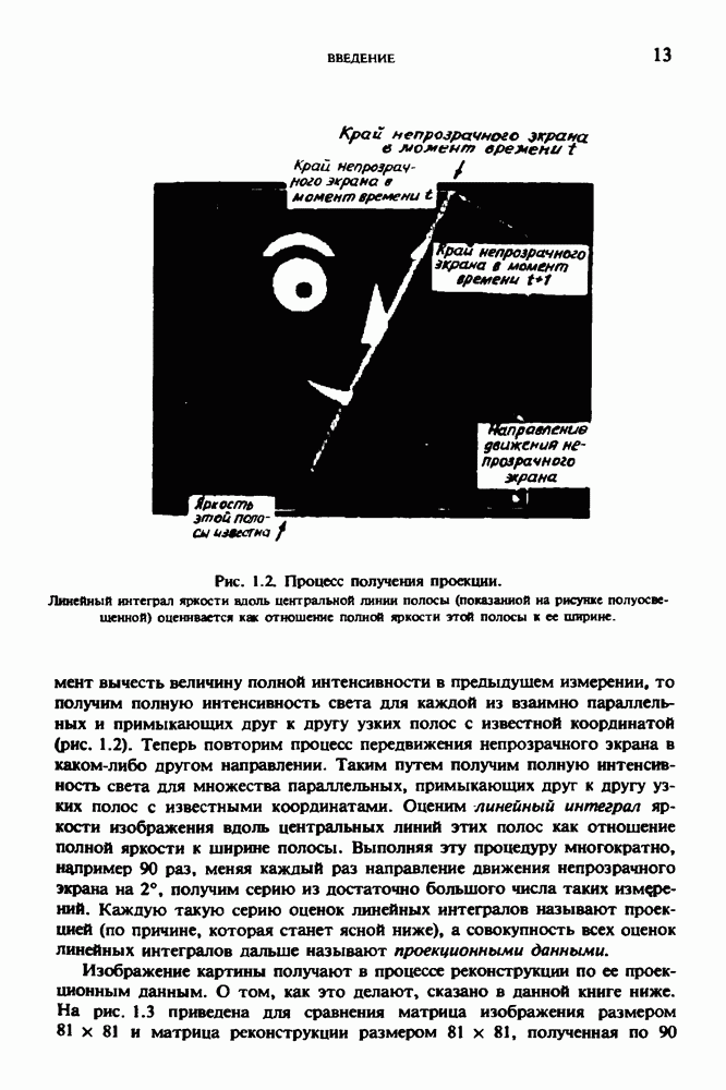
Наш первый пример относится к случаю отображения системы желудочков головного мозга человека, которое было сделано по восьми смежным срезам толщиной На рис. 15.1 (вверху) приведены фрагменты из 80 х 80 элементов изображения трех из указанных срезов. Система желудочков изображена на фрагментах полностью. Размер элемента изображения в срезах составлял 1,5 х 1,5 мм, что соответствовало размеру элементарного

объема 1,5 х 1,5 х 8 мм, хотя более желательна, как и в предыдущих разделах, была бы кубическая форма элементарных объемов. Чтобы преобразовать элементарные объемы в кубические, использовалась линейная интерполяция данных для оценки 38 смежных срезов толщиной 1,5 мм. Таким образом, формируется массив из 80 х 80 х 32 чисел, характеризующих среднюю плотность множества элементарных объемов кубической формы.

Причина, по которой желудочки мозга выглядят более темными, чем окружающие ткани, состоит в том, что они содержат спинномозговую жидкость с несколько меньшим, чем у мозга, линейным коэффициентом ослабления (табл. 4.1). Поэтому диапазон значений, введенный в разд. 15.1, оказался таким, что его верхний предел стал больше, чем линейный коэффициент ослабления цереброспинальной жидкости, но меньшим, чем для самого мозга. Последнее означает, что все элементарные объемы, характеризующие спинномозговую жидкость, имеют числа Хаунсфилда в указанном диапазоне Таким образом, множество элементарных объемов, в которых числа Хаунсфилда лежат в диапазоне (разд. 15.2), содержит не только области желудочков, но также и другие части мозга, либо заполненные спинномозговой жидкостью, либо не заполненные ей, но имеющие по разным причинам такие же числа Хаунсфилда в данном диапазоне, например, вследствие наличия шума в исходных данных, артефактов при реконструкции и т.д. Элементарные объемы, которые принадлежат множеству изображены в виде светлых областей в нижней части рис. 15.1. Анатомическая картина соответствующих частей системы желудочков, показывающая в том числе положение corpora quadragemina («четверохолмие»), приведена на рис. 15.6.

Рис. 15.6. Анатомическая структура фрагмента системы желудочков головного мозга человека. 1 — передние рога латерального желудочка; 2 — третий желудочек; 3 — четверохолмие; 4 — задние рога латерального желудочка.

Рис. 15.7. (см. скан) Трехмерные проекции зарегистрированной поверхности системы желудочков головного мозга человека.

Для формирования трехмерного изображения системы желудочков (рис. 15.7) были использованы все рассмотренные в трех предыдущих разделах операции определения границ органов, исключения скрытых их частей поверхности и наложения теней. Число зарегистрированных граничных граней для системы желудочков составляло 8970, при этом регистрация множества из 80 х 80 х 38 элементарных объемов требует менее 0,5 мин машинного времени (на мини-ЭВМ типа Eclipse S/200).

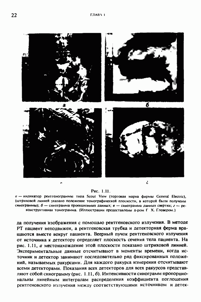
Последующие иллюстрации относятся к отображению области спинного мозга пациента, страдающего дисрафизмом (напомним, что дисрафизм — это заболевание, при котором спинной мозг развивается ненормально). На рис. 15.8 представлено реконструированное изображение поперечного сечения тела пациента, на котором хорошо видна костная спи-кула, разделяющая позвоночный столб.

На рис. 15.8 нами выделена область, состоящая из элементов

Рис. 15.8. (см. скан) Поперечное сечение тела пациента, страдающего дисрафизмом. Костная спикула показана стрелкой. Рамкой обведена область, состоящая из элементарных объемов и содержащая изображение спинного мозга.

изображения и содержащая изображение ствола спинного мозга. Каждая из ячеек имеет размеры 0,8 х 0,8 мм. Из серии восьми смежных срезов толщиной 1,5 мм методом линейной интерполяции формировался трехмерный массив усредненных плотностей, состоящий из элементарных объемов размером 0,8 х 0,8 х 0,8 мм. Был точно установлен такой диапазон чисел Хаунсфилда, чтобы элементарные объемы от кости и окружающих тканей можно было различить, и в результате получены изображения двух последовательных слоев (рис. 15.9), содержащих элементарных объемов.

Проблема отображения срезов толщиной 1,5 мм состоит в том, что для «заполнения» элементарными объемами значительной части спинного мозга требуется большое число срезов. Один и тот же пациент должен быть просканирован 10 раз для получения смежных срезов толщиной 5 мм, а затем по этим срезам необходимо формировать трехмерный массив, содержащий в данном случае элементарных объемов размером 0,8 х 0,8 х 0,8 мм. Вид слоев, изображенный на рис. 15.10, приблизительно соответствует изображению рис. 15.9, хотя между ними имеется одно существенное отличие: числа Хаунсфилда, связанные с костной спикулой, на рис. 15.10 оказываются ниже настолько, что на правом изображении

Рис. 15.9. (см. скан) Два последовательных среза толщиной 0,8 мм, вычисленных путем интерполяции данных по срезам толщиной 1,5 мм. — изображения, соответствующие приведенному в области из 96 х 96 элементов на рис. 15.8; б - совокупность элементов изображения с «высокими» значениями чисел Хаунсфилда показана светлой, причем выбор высоких значений был сделан для выделения костных тканей.

рис. 15.10,б спикула не выглядит полностью отделенной от спинного мозга. Это изображение — иллюстрация возникающего эффекта частичного заполнения, описанного в разд. 3.3. Изображение спикулы настолько тонкое, что не может заполнить полностью элементарный объем в срезах толщиной 5 мм, поэтому числа Хаунсфилда в пределах среза неточно характеризуют коэффициент линейного ослабления рентгеновского излучения в костных тканях спикулы. Напротив, срезы толщиной 1,5 мм оказываются достаточно тонкими и позволяют получить точные значения чисел Хаунсфилда (рис. 15.9); при этом спикула на изображении идентифицируется достаточно точно.

Это явление иллюстрируется также рис. 15.11 и 15.12, где левые изображения получены по серии из 10 срезов толщиной 5 мм, а правые — по серии из 8 срезов толщиной 1,5 мм. На рис. 15.11,а и 15.12,а за основу взяты изображения рис. 15.8 — 15.10, в которых фрагмент из 96 х 96 элементов изображения использовался для идентификации спинного мозга в целом. На рис. 15.11,б и 15.12,б приведены изображения половины спинного мозга, синтезированные по кадрам размерами 48 х 96, занимающим левую

Рис. 15.10. (см. скан) Два последовательных среза толщиной 0,8 мм, полученных путем интерполяции данных по срезам толщиной 5 мм. Данные изображения соответствуют рис. 15.9. Изображение спикулы полностью не воспроизводится на рис. 15.10,б из-за эффекта частичного заполнения объема.

часть первоначального полного кадра размером 96 х 96. При этом можно одновременно наблюдать как внутренние, так и внешние структуры мозга при различной его ориентации. Это показано на рис. 15.11 и 15.12, на которых приведены две серии кинокадров, демонстрирующих изображения спинного мозга при четырех синхронно измененных положениях пациента.

ПРИМЕЧАНИЯ И ССЫЛКИ

Выражение «хирургия без вмешательства» впервые использовано в [157], чтобь подчеркнуть потенциальные возможности методов трехмерного отображения органо при изучении структурных и функциональных динамических характеристик сердц: легких и системы кровообращения.

Частный метод отображения произвольных сечений тела с помощью серии реконструированных томограмм описан в работе [74]. В ней приведен перечень более ранних работ как по отображению сечений, так и по вопросам определения пространственного положения границ органов и их отображения с использованием методов, которые в ряде случаев существенно отличаются от рассмотренных в данной главе. Другой источник информации по рассматриваемому вопросу — это обзор [4], в котором собраны ссылки на работы [45, 48, 53, 60, 103, 110, 116].

(кликните для просмотра скана)

Изложенный в данной главе материал близок к работам 19, 67, 75], к которым можно обращаться за необходимыми ссылками на более ранние публикации.

Медицинские данные были предоставлены д-ром В. Кинкелем из Стоматологического неврологического института при Госпитале Милларда Филмора, Буффало, шт. Нью-Йорк и д-рами Д. К. Хеммни, В. М. Хаутоном и А. Л. Уильямсом из Висконсин-ского медицинского колледжа, Миллуоки, шт. Висконсин.

1
Оглавление
email@scask.ru