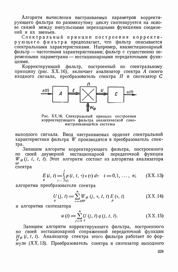
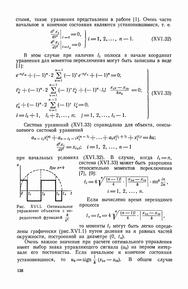
Главная > Теория автоматического регулирования. Книга 3. Часть II
НАПИШУ ВСЁ ЧТО ЗАДАЛИ
СЕКРЕТНЫЙ БОТ В ТЕЛЕГЕ
<< Предыдущий параграф Следующий параграф >>
Пред.
След.
Макеты страниц

Распознанный текст, спецсимволы и формулы могут содержать ошибки, поэтому с корректным вариантом рекомендуем ознакомиться на отсканированных изображениях учебника выше

Также, советуем воспользоваться поиском по сайту, мы уверены, что вы сможете найти больше информации по нужной Вам тематике

ДЛЯ СТУДЕНТОВ И ШКОЛЬНИКОВ ЕСТЬ
ZADANIA.TO

ГЛАВА XVII. СТАТИСТИЧЕСКАЯ ДИНАМИКА НЕЛИНЕЙНЫХ СИСТЕМ АВТОМАТИЧЕСКОГО РЕГУЛИРОВАНИЯ

Задачей статистического анализа замкнутых нелинейных систем автоматического регулирования является определение вероятностных характеристик случайных сигналов. К ним можно отнести законы распределения или моменты.

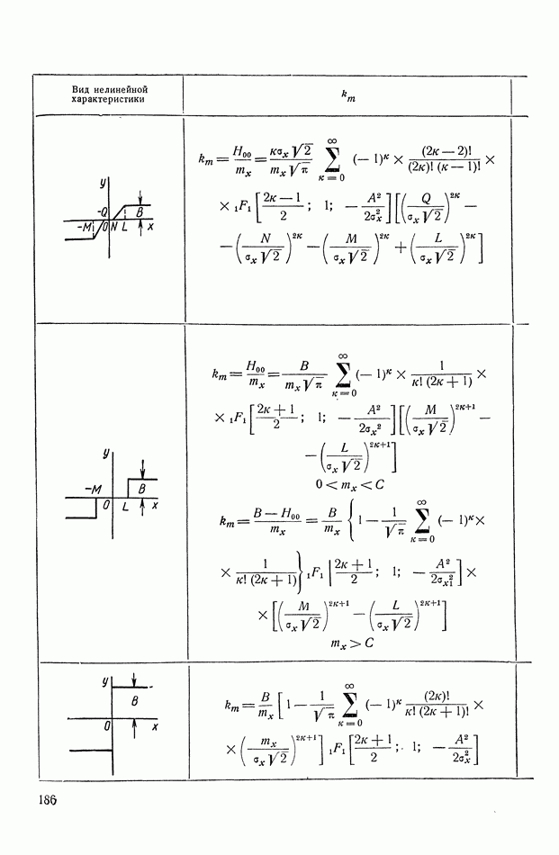
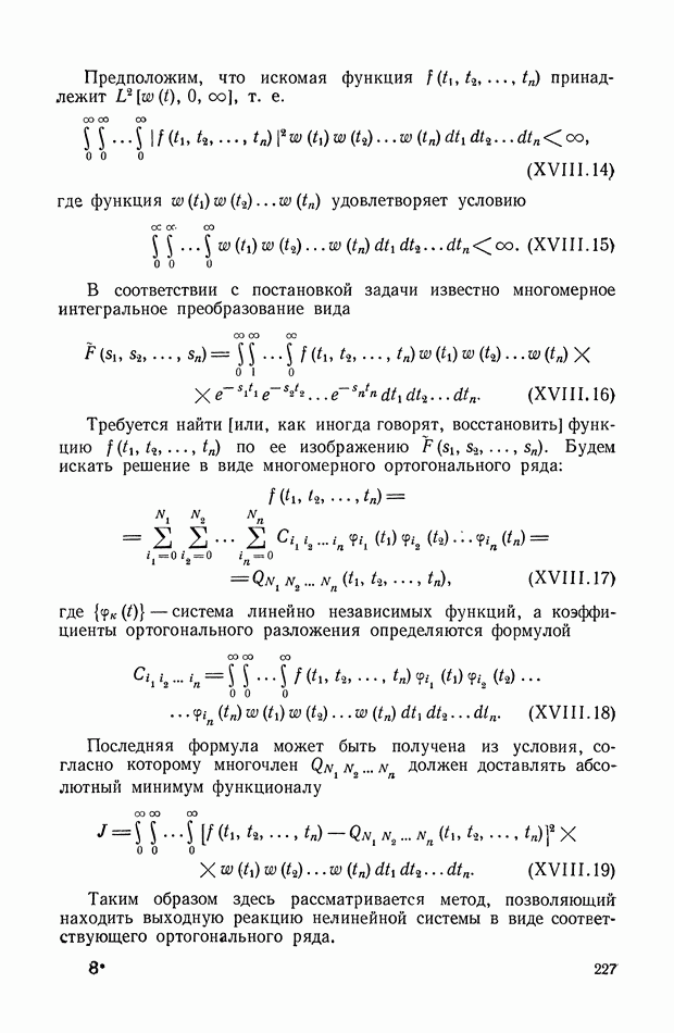
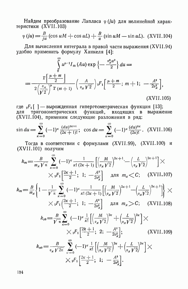
Существуют различные методы оценки точности нелинейных систем при случайных воздействиях, которые могут быть разделены в общем случае на точные и приближенные. К точным методам относятся такие, которые в принципе позволяют отыскать характеристики сигналов, определяющие их полностью в статистическом смысле, а именно: -мерные функции распределения или моментные характеристики высших порядков. К точным методам анализа нелинейных систем относятся: метод, основанный на интегрировании уравнений Фоккера—Планка—Колмогорова [1], [18], метод преобразования моментных функций [2], [7], [17] с использованием рядов Вольтерра, метод канонических разложений 111] и метод Винера [3], [10] (см. гл. XVIII).

Применение для исследования нелинейных систем автоматического регулирования уравнений Фоккера — Планка — Колмогорова позволяет отыскивать одномерные функции плотности вероятности фазовых координат либо аналитически [18], либо численным интегрированием уравнений в частных производных.

Метод преобразования моментных функций сводится к тому, что решение нелинейных дифференциальных уравнений представляется в виде функциональных рядов, а нелинейные функции, входящие в уравнение, представляются полиномиальными зависимостями [17]. К этому методу весьма близко примыкает метод, основанный на использовании рядов Вольтерра [2].

Метод канонических разложений случайных функций основан на применении к нелинейным системам канонических разложений случайных функций [11]. Для применения этого метода необходимо, чтобы уравнения, описывающие системы автоматического регулирования, содержали непрерывные нелинейные функции, которые были бы аналитическими относительно величин, характеризующих состояние системы.

Практическое применение точных методов к анализу нелинейных систем часто связано с большими трудностями. Это послужило причиной для появления методов эквивалентной статистической линеаризации нелинейных характеристик. Эти методы, впервые предложенные в работах [5] и [19] и получившие дальнейшее развитие в [12] — [14], излагаются в настоящей главе.

1
Оглавление
email@scask.ru