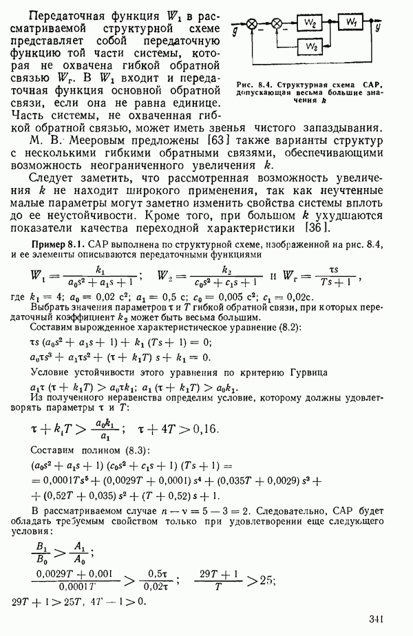
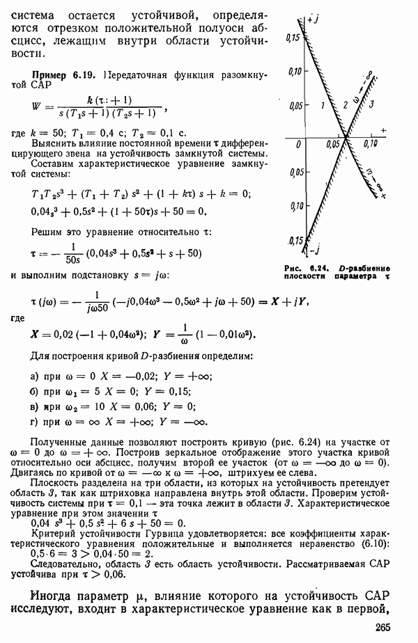
Главная > Линейные автоматические системы
НАПИШУ ВСЁ ЧТО ЗАДАЛИ
СЕКРЕТНЫЙ БОТ В ТЕЛЕГЕ
<< Предыдущий параграф Следующий параграф >>
Пред.
След.
Макеты страниц

Распознанный текст, спецсимволы и формулы могут содержать ошибки, поэтому с корректным вариантом рекомендуем ознакомиться на отсканированных изображениях учебника выше

Также, советуем воспользоваться поиском по сайту, мы уверены, что вы сможете найти больше информации по нужной Вам тематике

ДЛЯ СТУДЕНТОВ И ШКОЛЬНИКОВ ЕСТЬ
ZADANIA.TO

5.8. ОПРЕДЕЛЕНИЕ АМПЛИТУДНО-ФАЗОВОЙ ЧАСТОТНОЙ ХАРАКТЕРИСТИКИ ПО КРИВОЙ РАЗГОНА

Экспериментальное исследование динамических свойств сложных объектов регулирования выполняют чаще всего путем снятия кривой разгона, т. е. переходной характеристики. Эта кривая, вообще говоря, может быть аппроксимирована некоторым аналитическим выражением, которое позволит определить передаточную функцию и вычислить частотные характеристики. При аппроксимации неизбежны погрешности, поэтому используют также методы непосредственного определения АФЧХ по кривой разгона.

Простейший и проверенный практикой метод [81] заключается в том, что кривую разгона аппроксимируют отрезками прямых

Рис. 5.21. Аппроксимация экспериментальной кривой разгона отрезками прямых для определения АФЧХ

(рис. 5.21). Затем определяют коэффициенты характеризующие углы наклона прямолинейных отрезков:

Значения вещественной и мнимой частей частотной передаточной функции И? при каждой частоте со подсчитывают по формулам

где — число аппроксимирующих отрезков;

Существуют таблицы [79, 81], с помощью которых расчет по формулам (5.51) упрощается. АФЧХ следует определять в полосе частот, на две декады превышающей частотный спектр входного сигнала исследуемого объекта [102].

Известны методы определения АФЧХ при аппроксимации кривой разгона трапециями, треугольниками, тригонометрическими функциями или суммой парабол [4]. Шаблоны-транспоранты могут быть использованы для вычисления АФЧХ по кривой разгона после аппроксимации ее небольших участков простыми аналитическими функциями [49]. Предложен [88] метод, основанный на предположении, что кривая разгона представляет собою полупериод колебаний, которые устанавливаются на выходе системы при подаче на ее вход периодических колебаний прямоугольной формы. Используются и многие другие методы.

1
Оглавление
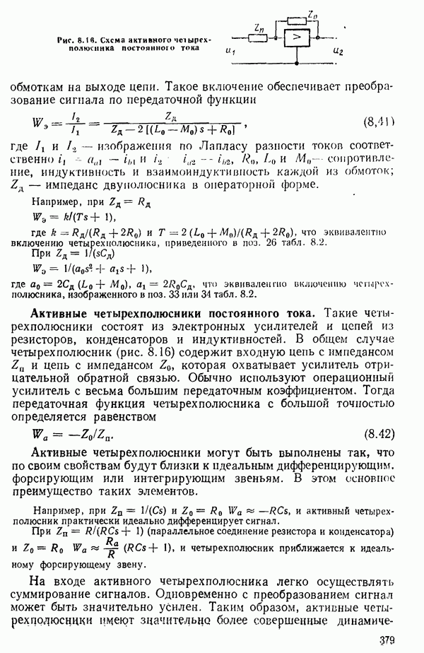
email@scask.ru