Главная > Интегральные инварианты
НАПИШУ ВСЁ ЧТО ЗАДАЛИ
СЕКРЕТНЫЙ БОТ В ТЕЛЕГЕ
<< Предыдущий параграф Следующий параграф >>
Пред.
След.
Макеты страниц

Распознанный текст, спецсимволы и формулы могут содержать ошибки, поэтому с корректным вариантом рекомендуем ознакомиться на отсканированных изображениях учебника выше

Также, советуем воспользоваться поиском по сайту, мы уверены, что вы сможете найти больше информации по нужной Вам тематике

ДЛЯ СТУДЕНТОВ И ШКОЛЬНИКОВ ЕСТЬ
ZADANIA.TO

Примеры.

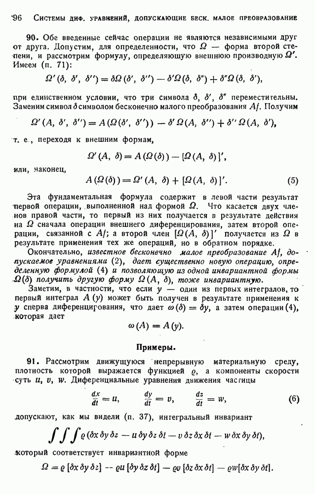
91. Рассмотрим движущуюся непрерывную материальную среду, плотность которой выражается функцией а компоненты скорости суть Диференциальные уравнения движения частицы

допускают, как мы видели интегральный инвариант

который соответствует инвариантной форме

Допустим, что движение стационарно, т. е. что не зависят от Уравнения (6), как не содержащие явно времени, т. е. не меняющиеся при замене на допускают бесконечно малое преобразование

Следовательно, они допускают инвариантную форму

Свойство этой формы быть инвариантной ясно физически. Рассмотрим, в самом деле, трубку траекторий и пересечем эту трубку какими-либо двумя поверхностями, из которых трубка вырезает площади Количество материи, находящейся внутри объема, ограниченного поверхностью трубки и поверхностями неизменно; следовательно, поток материи сквозь поверхность, ограничивающую этот объем, равен нулю. Но поток сквозь боковую поверхность трубки, очевидно, равен нулю. Значит,

Заметим, что инвариантная форма является точной производной; действительно, ее производная, если бы она была отлична от нуля, могла бы отличаться от только конечным множителе Но эта производная не может содержать Значит,

Характеристическая система формы сводится, таким образом, к ее ассоциированной системе. Она дается уравнениями

она определяет траектории частиц, но не указывает, как эти траектории пробегаются частицами в зависимости от времени.

Формула (5) также выражает то свойство, что форма имеет внешнюю производную, равную нулю; действительно, в рассматриваемом случае форма тождественно равна нулю. С другой стороны, раз не содержит явно значит, она не меняется при замене на следовательно, равна нулю. Это замечание пригодится при изучении последующих примеров.

92. Рассмотрим теперь идеальную жидкость, находящуюся в движении под действием сил, имеющих потенциал. Мы видели что существует абсолютная инвариантная форма

она является результатом внешнего диференцирования линейной формы

где коэфициент энергия единицы массы, выражается так:

Предположим, что движение стационарно, т. е. что не зависят от времени. Здесь мы тоже получим новую инвариантную форму:

С другой стороны, исходя из выражения

получим

Значит, является первым интегралом уравнений движения; мы получаем теорему Бернулли, которая гласит, что в случае стационарного движения идеальной жидкости величина

остается постоянной вдоль линий тока.

Но форма инвариантна не только по отношению к диференциальным уравнениям движения частиц жидкости. Она инвариантна также и по отношению к диференциальным уравнениям вихревых линий, которые тоже допускают инвариантную форму ; следовательно, величина инвариантна не только вдоль каждой из линий тока, но она, инвариантна также и вдоль каждой из вихревых линий.

В случае безвихревого движения форма равна нулю, что становится очевидным, если рассмотреть ее первое выражение; в этом случае энергия единицы массы постоянна во всей жидкой массе и в любой момент времени.

Равенство

позволяет представить приращение (пространственное) энергии в каждой точке вектором имеющим начало в этой точке и равным векторному произведению вектора скорости и вектора вихря ; производная от энергии в любом данном направлении будет равна проекции вектора на это направление.

93. Другое весьма важное приложение относится к динамике, именно к случаю, когда данные связи и силы не зависят от времени. Бесконечно малое преобразование которое допускают в этом случае уравнения движения, позволяет вывести из основного интегрального инварианта динамики

новый интегральный инвариант

который получается путем частного диференцирования по отношению к Так получается интеграл обобщенной энергии

при единственном условии: функция не должна зависеть от времени.

Рассмотрим более общее предположение; пусть функция не содержит одной из переменных например, . В этом случае уравнения движения допускают бесконечно малое преобразование откуда можно вывести следующую линейную инвариантную форму:

следовательно если функция не содержит одной из канонических переменных, то сопряженная ей каноническая переменная является первым интегралом уравнений движения.

1
Оглавление
email@scask.ru