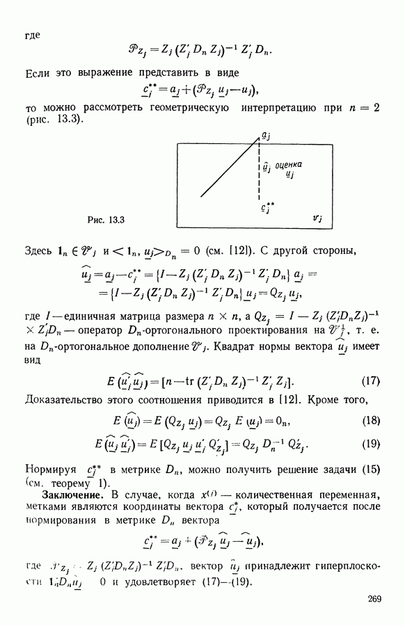
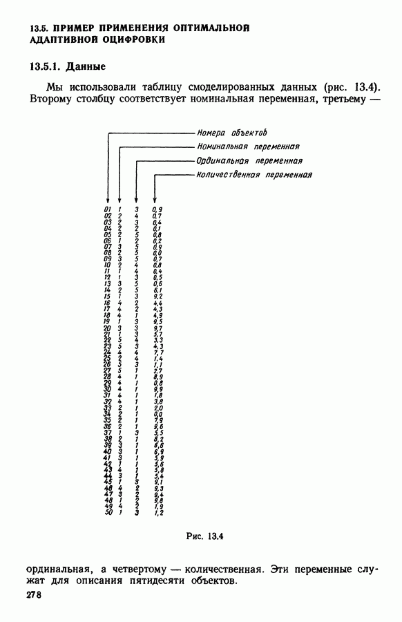
Главная > Методы анализа данных. Подход, основанный на методе динамических сгущений
НАПИШУ ВСЁ ЧТО ЗАДАЛИ
СЕКРЕТНЫЙ БОТ В ТЕЛЕГЕ
<< Предыдущий параграф Следующий параграф >>
Пред.
След.
Макеты страниц

Распознанный текст, спецсимволы и формулы могут содержать ошибки, поэтому с корректным вариантом рекомендуем ознакомиться на отсканированных изображениях учебника выше

Также, советуем воспользоваться поиском по сайту, мы уверены, что вы сможете найти больше информации по нужной Вам тематике

ДЛЯ СТУДЕНТОВ И ШКОЛЬНИКОВ ЕСТЬ
ZADANIA.TO

11.2. ОБОЗНАЧЕНИЯ

Наличие пропущенных данных, или «дыр», в обрабатываемой таблице с трудом позволяет согласовать требования, которым должны удовлетворять хорошие обозначения, а именно сжатость и ясность. Пытаясь ввести достаточно четкие обозначения, мы сделали их относительно громоздкими.

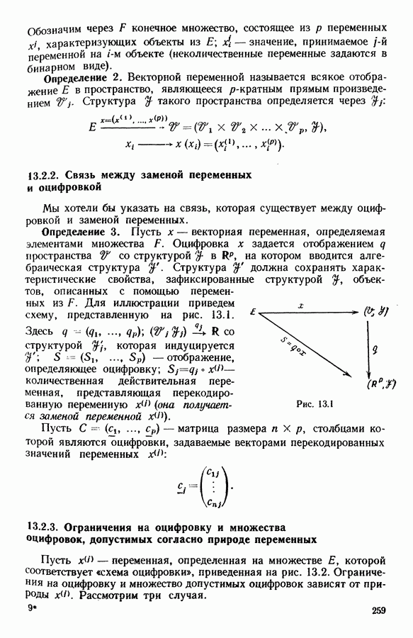
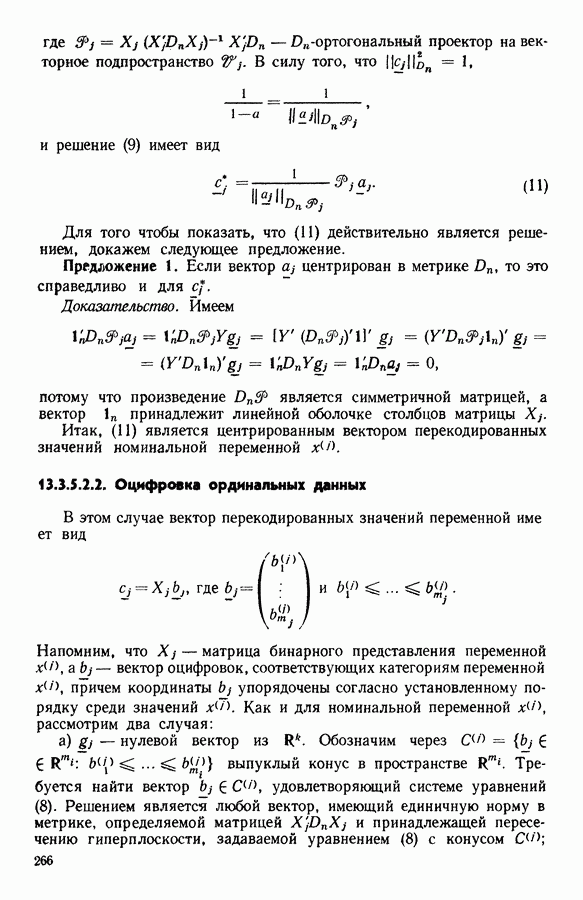
Пусть — конечные множества индексов, где нумерует объекты, а — переменные и значение переменной для 1-го объекта. Для каждого обозначим через множество переменных, действительно измеренных для объекта т. е. не

Аналогично для каждого обозначим через множество объектов, для которых имеется информация о значениях переменной, не Следовательно, каждый объект может быть представлен вектором из обозначенным а каждая переменная вектором из а именно

Множество объектов может быть представлено в виде

Множеству соответствует таблица содержащая пропущенные данные и измеренных значений переменных,

Пусть некоторое разбиение множества на классов. Для каждого класса определим следующие множества:

1) - множество переменных, принимающих хотя бы одно значение на объектах класса т. е.

множество объектов, принадлежащих для которых измерены значения переменной:

1
Оглавление
email@scask.ru