Главная > Теория сигналов (Френкс Л.)
НАПИШУ ВСЁ ЧТО ЗАДАЛИ
СЕКРЕТНЫЙ БОТ В ТЕЛЕГЕ
<< Предыдущий параграф Следующий параграф >>
Пред.
След.
Макеты страниц

Распознанный текст, спецсимволы и формулы могут содержать ошибки, поэтому с корректным вариантом рекомендуем ознакомиться на отсканированных изображениях учебника выше

Также, советуем воспользоваться поиском по сайту, мы уверены, что вы сможете найти больше информации по нужной Вам тематике

ДЛЯ СТУДЕНТОВ И ШКОЛЬНИКОВ ЕСТЬ
ZADANIA.TO

9.3 НЕПРЕРЫВНАЯ ОЦЕНКА ФОРМЫ СИГНАЛА

В классической задаче фильтрации нужно восстанавливать с хорошей точностью форму передаваемого сигнала, причем, если этот сигнал случайный, мы хотим, чтобы случайная величина была близка к при всех . Часто нужно восстанавливать смещенный во времени передаваемый сигнал. Учитывая этот общий случай, мы полагаем Если физическая реализуемость системы не обсуждается, то величина задержки Т (положительная или отрицательная) имеет лишь второстепенное значение.

В данной задаче мы предполагаем, что х — стационарный в широком смысле случайный процесс, а также, что — стационарное отображение. Это значит, что образ любого стационарного в широком смысле входного процесса также стационарен в широком смысле. Таким образом, оба рассматриваемых процесса и — стационарны в широком смысле. В силу указанной совместной стационарности результат оптимального взвешивания принятого сигнала фильтром не должен зависеть от т. е. оптимальным является фильтр с постоянными параметрами, импульсная характеристика которого имеет вид

С учетом (7.25) и (7.28) условие (9,4) для стационарных процессов принимает форму

Заменяя переменные по формулам и учитывая (7.27), находим

Искомая функция передачи оптимального фильтра далее легко находится путем преобразования Фурье от (9.10):

Выражение (9.8) для минимального среднего квадрата ошибки в частотной форме принимает вид

Влияние аддитивного шума

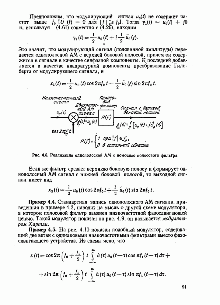
В большинстве известных работ по фильтрации рассматривается канал, который можно представить в виде линейного фильтра с постоянными параметрами и с дисперсионной (частотной) характеристикой а также учитывается действие аддитивного стационарного в широком смысле шума с нулевым средним, для чего часто вводят эквивалентный генератор шума на входе приемника (рис. 9.2). Таким образом,

Рис. 9.2. Оценка формы сигнала с учетом аддитивного шума и дисперсионности канала.

Предполагая шум и сигнал статистически независимыми, получаем

где

Взяв преобразование Фурье, найдем

Подставив эти значения в (9,11), приходим к передаточной функции оптимального фильтра

часто называемого фильтром Винера. Чтобы физически пояснить эти результаты, рассмотрим выражение для функционала 1 в частотной области, положив для простоты :

Первый член в этом выражении представляет собой ошибку, обусловленную неполной компенсацией дисперсии в канале, а второй член — ошибку, обусловленную шумом, остающимся на выходе фильтра. В тех частотных участках, где плотность принимаемого сигнала велика по сравнению с плотностью шума оптимальный фильтр служит в основном для компенсации дисперсионности, в этих областях . В областях, где плотность шума не мала, оптимальный фильтр вносит дополнительное затухание Если же плотность шума мала по отношению к плотности сигнала на всех частотах, то характеристика оптимального фильтра обратна дисперсионной характеристике канала такой фильтр называется выравнивающим или компенсатором.

При наличии шума компенсатор, конечно, квазиоптимален. Применяя последний, мы имеем

в то время, как согласно (9.16) и (9.17)

Пример 9.1. Компенсатор с ограниченным усилением. Даже если шум очень мал или вообще отсутствует, при конструировании компенсатора возникает интересная задача.

При реализации передаточной функции, обратной к может потребоваться очень большое усиление на значительных частотных интервалах. Обычно это нерентабельно, и конструктор предпочтет

внести некоторое ограничение на площадь усиления — произведение коэффициента усиления на полосу. Одно из возможных ограничений такого рода имеет вид

Стационарные точки функционала ( — множитель Лагранжа) определяются для фильтра с постоянными параметрами уравнением

В частотной форме решение уравнения (9.21) принимает вид

Мы видим, что, взяв достаточно большое , можно в любой степени ограничить площадь усиления, и при достаточном жестком ограничении фильтр будет существенно отличаться от идеального компенсатора (без ограничения). Заметим, что при ограниченном усилении компенсатор имеет такую же характеристику, как оптимальный фильтр для случая белого шума. Далее, при наличии ограничения характеристика компенсатора зависит от спектральной плотности передаваемого сигнала, а при отсутствии ограничения — не зависит.

Пример 9.2. Совместная оптимизация передающего и приемного фильтров. Мы установили, что характеристика оптимального фильтра в рассмотренной задаче (рис. 9.2) существенно зависит от дисперсионной характеристики канала Это наводит на мысль, что можно улучшить параметры системы, изменив путем «предыскажения» в передатчике, как это показано на рис. 9.3. Рассмотрим задачу о нахождении наилучшей лары минимизирующей средний квадрат ошибки при оценке формы сигнала. Для удобства будем считать

Если очень велика, решение задачи очевидно: . В этом случае ошибка за счет дисперсионлости равна нулю, а профильтрованный шум имеет весьма малый уровень. Сигнал в таких условиях просто «подавляет» шум. Но обычно допустимая мощность сигнала лимитирована. При этом приходим к нетривиальной задаче оптимизации. Нужно найти стационарные точки функционала варьируя одновременно и где величина

указывает мощность принимаемого сигнала.

Из (9.17) и (9,23) ясно, какие члены функционала квадратичны, линейны или постоянны по отношению к и

Полагая градиент при вариации равным нулю, получаем уравнение

Рис. 9.3. Оптимальная фильтрация с предыскажающим и приемным фильтрами ( — мощность сигнала).

Аналогично, вычислив градиент и полагая его равным нулю, имеем

Чтобы найти совместное решение (9.25) и (9.26), умножим (9.25) на а (9.26) на и Вычтем из друга. Тогда получим

Из (9.27) ясно, что величина положительна. Как следует далее из (9.26), произведение вещественно и неотрицательно. Поэтому . В результате, комбинируя (9.27) с (9.25) или (9.26), можно получить решение:

где В — область частот, в которой отношение плотности сигнала к плотности шума, превышает некоторый порог; В дополнение В, т. е.

Объяснение этого результата состоит в том, что лучше не расходовать допустимую мощность сигнала на те частотные участки, где отношение сигнал/шум слишком мало. Нетрудно понять и причину того, что уравнения содержат только модули передаточных функций. Средний квадрат ошибки, обусловленной искажениями сигнала,

минимален при нулевой фазе произведения , а ошибка, связанная шумом, не зависит от фазы Поэтому может иметь произвольную фазу при условии, что фаза дополнительна (сопряжена) с фазой

Теперь, выбирая так, чтобы удовлетворить условию ограничения мощности (9.23), находим

где мощность шума, содержащаяся в полосе пропускания фильтров. Объединяя (9.30), (9.28) и (9.17), получаем минимальный средний квадрат ошибки:

Если отношение в канале достаточно велико, то А, мало и, как видно из (9.28), передающий и приемный фильтры взаимно обратны. Но, если бы мы заранее положили и оптимизировали только по то получилось бы

Эти результаты близки к оптимальным (9,28) и (9.31), когда отношение велико.

Пример 9.3. Можно дополнительно проиллюстрировать преимущества, получаемые при совместной оптимизации и рассмотренной в примере 9.2, если взять сигнал и шум частного вида. Пусть аддитивный шум будет белым со спектральной плотностью а сигнал — случайным фототелеграфным процессом с

единичной дисперсией (см. § 8.7), частотным параметром с нулевым средним значением.

Тогда мы имеем:

Предположим, что канал не обладает дисперсионностью, так что, если предыскажающий фильтр не используется, то и оптимальный приемный фильтр определяется согласно (9,16). Когда применяются оба фильтра, их оптимальные передаточные функции определяются согласно (9.28), и в соответствии с (9,31) минимальный средний квадрат ошибки (обозначим его имеет значение

причем нормированная полоса пропускания фильтра должна согласно (9.29) удовлетворять уравнению

С другой стороны, если используется фильтр только на приемном конце, применив (9.19), находим значение для минимального среднего квадрата ошибки

Величина отношения для различных значений параметра показана на рис. 9.4.

Эти результаты показывают, что совместное использование предыскажающего и приемного фильтров дает ощутимый выигрыш, только если отношение сигнал/шум в канале велико. Результаты этого примера были впервые опубликованы в 12].

Рис. 9.4. Сравнение эффективности при совместном использовании передающего и приемного фильтров и только приемного фильтра

Упражнение 9.1. Пусть нужно непрерывно оценивать «сглаженный» передаваемый сигнал. Найти оптимальный фильтр для задачи

где х и — статистически независимые стационарные в широком смысле процессы с нулевым средним.

Упражнение 9,2. В схеме рис. 9.2 предположить, что передаваемый сигнал есть сигнал известной формы с конечной энергией. Нужно, чтобы выходной сигнал приемного фильтра был по возможности точной копией этой формы. Одно из требований такого рода состоит в том, чтобы средняя норма ошибки в не превышала заданной величины.

Найти характеристику оптимального фильтра с постоянными параметрами, удовлетворяющего этому условию, и минимизирующего дисперсию ошибки

Упражнение 9.3. Для задачи проектирования передающего и приемного фильтров, рассмотренной в примере 9.2, проверить результат (9.32) для случая

Упражнение 9,4, При совместной оптимизации передающего и приемного фильтров предположить, что ограничение на мощность сигнала относится к выходу передающего фильтра, т. е. на рис. задано, а условие имеет вид

Найти оптимальные функции

Влияние мультипликативного шума

В некоторых системах передачи искажающие факторы точнее описываются мультипликативным процессом (флюктуациями усиления), чем аддитивным. Мы рассмотрим упрощенную задачу, показанную на рис. 9.5, где — процесс стационарный в широком смысле и статистически независимый от сигнала х. Таким образом,

Процессы и совместно стационарны в широком смысле, а их корреляционные функции определяются в виде

Рис. 9.5. Фильтрация сигнала со стационарным мультипликативным Шумом.

Взяв преобразование Фурье, найдем

Согласно (9.11) передаточная функция оптимального фильтра имеет вид

Если мультипликативный шум имеет нулевое среднее значение, то лучшая оценка — это просто нуль. В практически интересных случаях должно иметь заметную среднюю величину по сравнению с флюктуациями. Записав автокорреляцию как сумму автоковариации и квадрата среднего значения, получим выражение для оптимального фильтра, сходное со случаем аддитивного шума:

Теперь можно переписать (9.42) в виде

Как и следовало ожидать, если ковариация очень мала по сравнению с квадратом среднего, то приблизительно обратна характеристике канала с постоянным коэффициентом усиления Чтобы получить некоторое представление о влиянии ковариации на характеристику оптимального фильтра, положим и рассмотрим два предельных случая мультипликативного шума — когда его флюктуации либо очень быстры, либо очень медленны по сравнению с сигналом. Если флюктуирует много быстрее х то в частотном представлении существенно шире, чем и свертка этих функций приблизительно пропорциональна

Рис. 9.6 Оптимальный фильтр для синусоидальной мультипликативной помехи.

В этом случае оптимальный фильтр близок к фильтру для аддитивного шума со спектральной плотностью, пропорциональной

С другой стороны, если флюктуации очень медленны по сравнению с х, то свертка приблизительно пропорциональна

и оптимальный фильтр имеет приблизительно постоянный коэффициент усиления

Пример 9.4. Канал с синусоидальными флюктуациями усиления.

Часто случайные флюктуации коэффициента усиления имеют периодический характер. В этом примере мы положим синусоидальная мультипликативная помеха с частотой

причем — независимые случайные величины, имеет равномерное распределение в интервале Тогда -стационарный

в широком смысле процесс и

Оптимальный фильтр определяется из (9.44):

Типовая передаточная функция для этого случая показана на рис. 9.6.

Канал со случайными дисперсионными свойствами

При исследовании фильтрации на фоне аддитивного белого шума (см, рис. 9.2) мы отмечали, что структура оптимального фильтра существенно зависит от дисперсионной характеристики канала Во многих случаях точно не известна. Может случиться, что есть какая-либо функция из некоторого множества передаточных функций. Фильтр, оптимальный для одного элемента множества, будет, конечно, квазиоптимальным для остальных элементов. Мы рассмотрим одно из приближений к такой задаче, когда трактуется как реализация случайного процесса, и найдем характеристику фильтра которая обеспечит минимум усредненного [по множеству ] среднего квадрата ошибки.

Поскольку каждая реализация процесса представляет собой передаточную функцию фильтра с постоянными параметрами, принимаемый сигнал показанный на рис. 9.7, есть стационарный в широком смысле процесс. Дисперсионные свойства канала характеризуются множеством случайных функций или, что эквивалентно, множеством случайных импульсных реакций

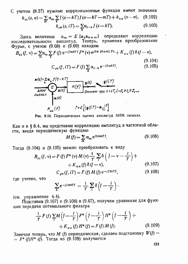
Итак, для задачи

нужные корреляционные функции имеют значения

Применяя к (9.53) преобразование Фурье, находим

Если изменить здесь порядок усреднения и интегрирования, а также преобразовать (9.55), можно получить

Рис. 9.7. Оптимальная фильтрация при случайном канале и независимом аддитивном шуме.

Аналогично, из (9.54) получается

С учетом (9.11) и полученных выражений передаточная функция оптимального фильтра принимает вид

Можно наглядно интерпретировать этот результат, если представить средний квадрат усиления как сумму квадрата стандартного отклонения и квадрата среднего Тогда (9.58) перепишется в виде

Очевидно, можно рассматривать оптимальный фильтр как фильтр, построенный согласно (9,16) для усредненного канала и аддитивного шума, имеющего спектральную плотность . Таким образом, флюктуации канала имеют много общего с аддитивным шумом. Заметим, что здесь было использовано обычное приближение, для оценки среднего значения (медианы) передаточной функции канала, а затем построен фильтр Винера, соответствующий такой передаточной функции. Погрешность этого приближенного метода может быть значительной, если относительные флюктуации в канале велики.

Типичное приложение этих результатов дано в следующем примере. Некоторые другие задачи такого рода рассмотреныв [3].

Пример 9,5. Выравнивание частотной характеристики сканирующего окна случайной ширины. В § 5.4 отмечалось, что операция развертки пространственно распределенного сигнала с использованием «окна» движущегося с постояннойпскоростью, эквивалентна фильтрации с постоянными параметрами и импульсной переходной характеристикой Во многих устройствах обработки сигналов окно имеет прямоугольнук форму. При выполнении таких приборов, например магнитны считывающих головок или оптических щелей, имеют место отклонения ширины окна.

Рис. 9.8. Типичные реализации передаточных функций при случайной ширине считывающего окна.

Часто за этими приборами ставят корректирующие цепи для некоторой компенсации высокочастотных потерь, обусловленных ненулевой шириной считывающего окна. Интересно выявить фильтр, минимизирующий средний квадрат ошибки на выходе, для случая, когда ширина считывающего окна подвергается случайным флюктуациям. Это соответствует задаче о случайном канале в предположении, что — прямоугольная функция со случайной шириной как показано на рис. 9.8. Соответствующая функция передачи

Обозначая плотность вероятности случайной величины через , находим

В (9.62) мы использовали тот факт, что преобразование Фурье

При большом Отношении сигнал/шум мы можем пренебречь в (9.58), и характеристика оптимального фильтра принимает вид

Рис. 9.9. Характеристика оптимального фильтра, компенсирующего искажения за счет считывающего окна случайной ширины.

Для ширины окна, распределенной равномерно в интервале оптимальная характеристика приведена на рис. 9.9. Здесь же для сравнения показаны характеристики компенсаторов (инверсных фильтров) для усредненного канала и для канала соответствующего среднему значению ширины окна. Отличия, связанные с флюктуациями, особенно ощутимы при высоких частотах.

Упражнение 9.5. В задаче о случайном канале (см. рис. 9.7) принять, что канал имеет характеристику идеального фильтра низких частот с частотой среза так что

но величина случайна и равномерно распределена в интервале

Полагая — 0,01, найти и нарисовать оптимальную характеристику для оценки формы стационарного в широком смысле сигнала х.

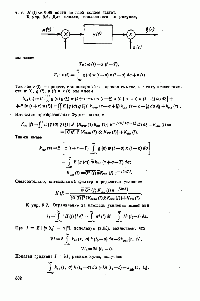
Упражнение 9.6. Найти оптимальный фильтр для оценки формы сигнала в канале с мультипликативной помехой, аддитивным шумом и случайной передаточной функцией (инвариантной во времени), т.

где — статистически независимые величины.

1
Оглавление
email@scask.ru