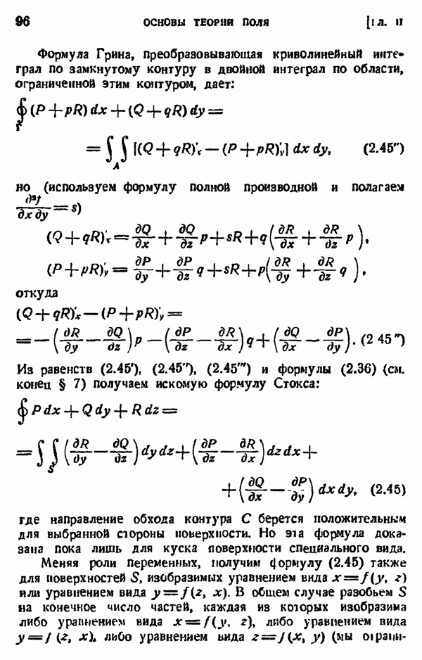
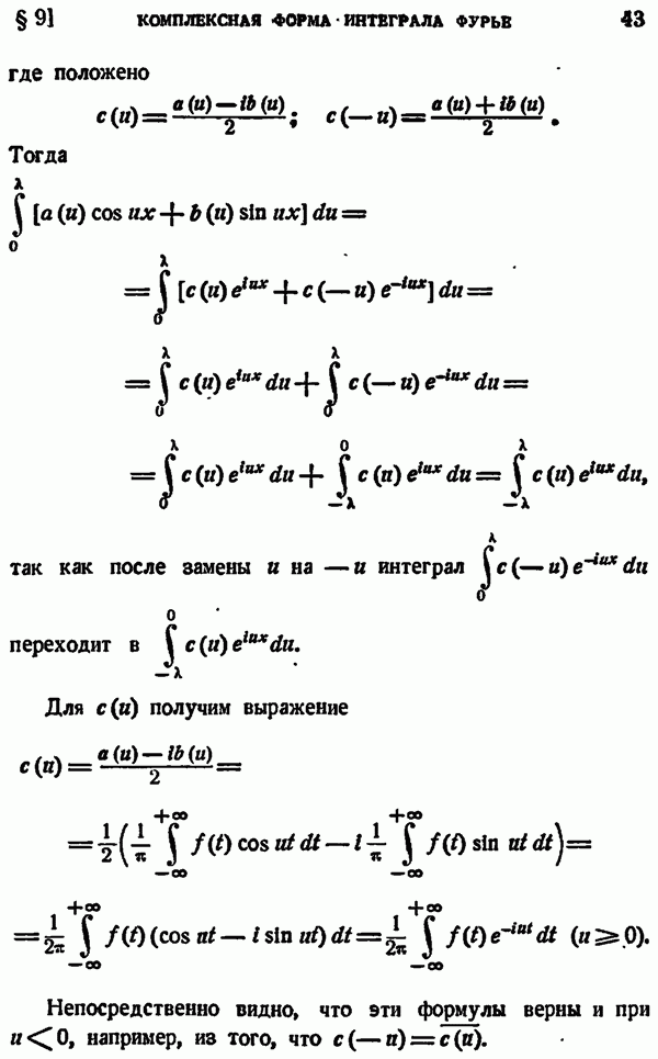
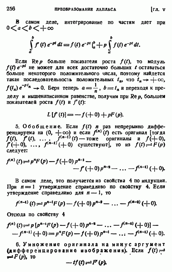
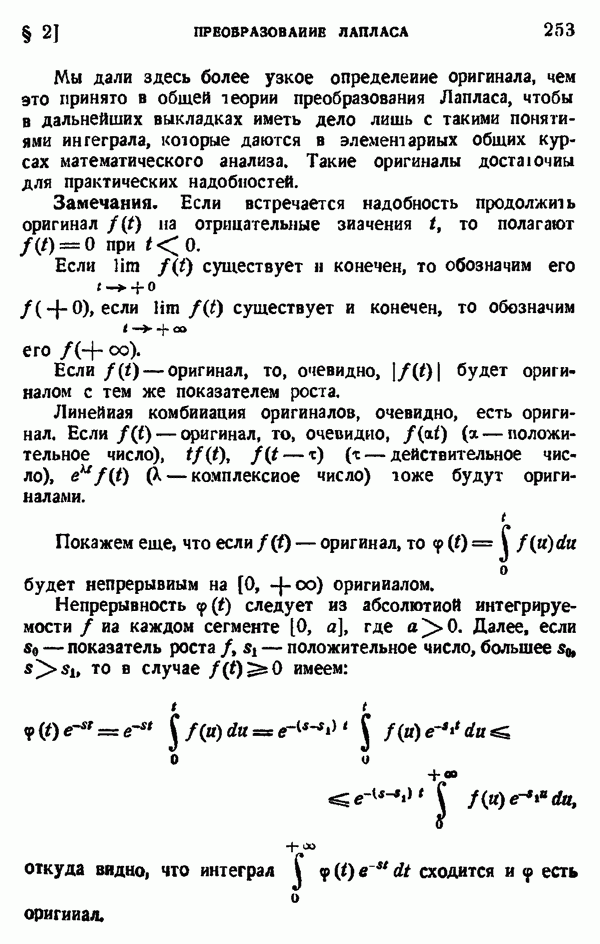
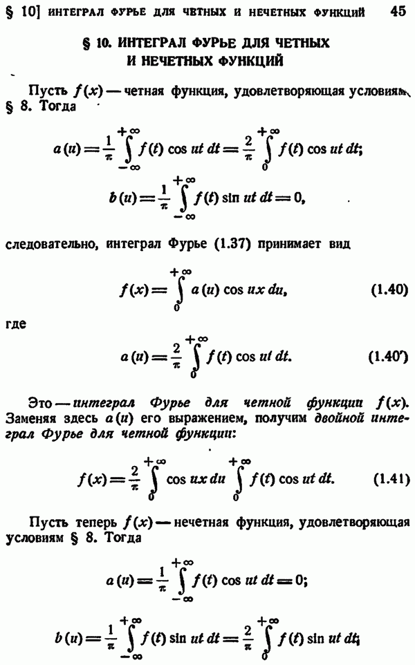
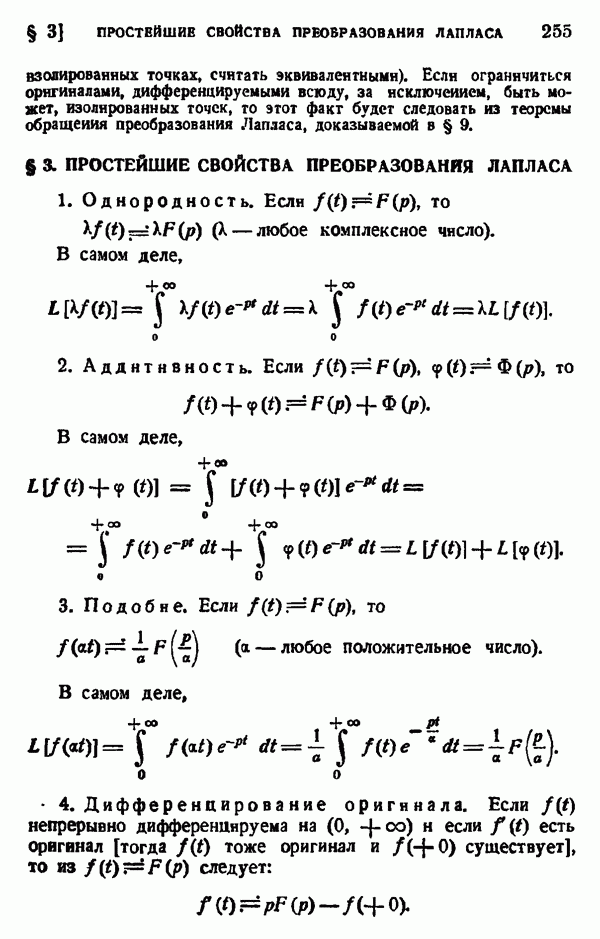
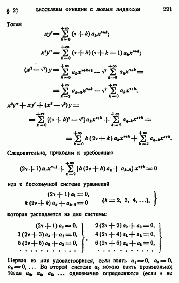
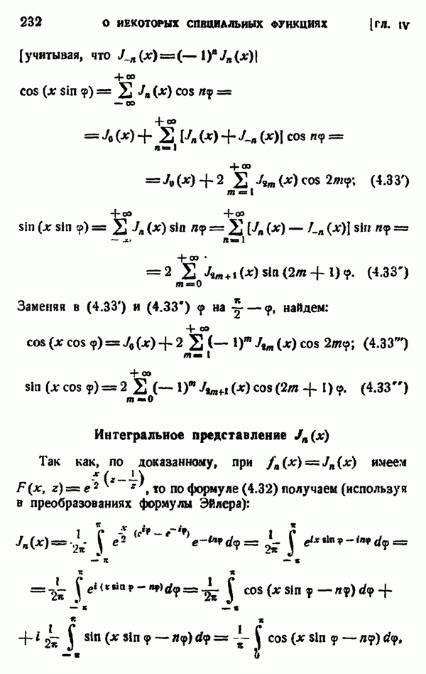
Главная > Ряды Фурье. Теория поля. Аналитические и специальные функции. Преобразование Лапласа
НАПИШУ ВСЁ ЧТО ЗАДАЛИ
СЕКРЕТНЫЙ БОТ В ТЕЛЕГЕ
<< Предыдущий параграф Следующий параграф >>
Пред.
След.
Макеты страниц

Распознанный текст, спецсимволы и формулы могут содержать ошибки, поэтому с корректным вариантом рекомендуем ознакомиться на отсканированных изображениях учебника выше

Также, советуем воспользоваться поиском по сайту, мы уверены, что вы сможете найти больше информации по нужной Вам тематике

ДЛЯ СТУДЕНТОВ И ШКОЛЬНИКОВ ЕСТЬ
ZADANIA.TO

§ 2. РЯДЫ ФУРЬЕ ДЛЯ ФУНКЦИЙ С ПЕРИОДОМ 2pi

Поставим вадачу: разложить сложную периодическую функцию на простые периодические функции. Под «простыми периодическими функциями» естественно понимать простые гармоники, т. е. функции вида

или, что равносильно, функции вида

Эта простая гармоника имеет период

Если мы хотим разложить функцию с периодом на простые гармоники, то их частоты следует выбирать так, чтобы каждая из этих гармоник имела в качестве одного из своих периодов. Таким образом, частоты следует брать так, чтобы ( - целое) или т. е. в качестве составляющих следует брать гармоники с целыми частотами.

Допуская в качестве составляющей еще постоянную, для которой всякое число служит периодом, приходим к такой задаче: разложить функцию с периодом в ряд вида

или, короче, в ряд вида

где некоторые постоянные (свободный член удобно записывать в виде у по при чине, которая выяснится ниже).

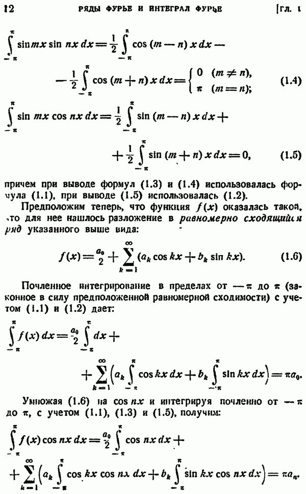
Вычисление вспомогательных интегралов Нам потребуются интегралы

Имеем:

причем при выводе формул (1.3) и (1.4) использовалась формула (1.1), при выводе (1.5) использовалась (1.2).

Предположим теперь, что функция оказалась такой, что для нее нашлось разложение в равномерно сходящийся ряд указанного выше вида:

Почленное интегрирование в пределах от до (законное в силу предположенной равномерной сходимости) с учетом и (1.2) дает:

Умножая (1.6) на и интегрируя почленно от до с учетом (1.1), (1.3) и (1.5), получим:

Аналогично, умножая (1.6) на и интегрируя почленно до и учитывая (1.2), (1.4), (1.5), получим;

Таким образом,

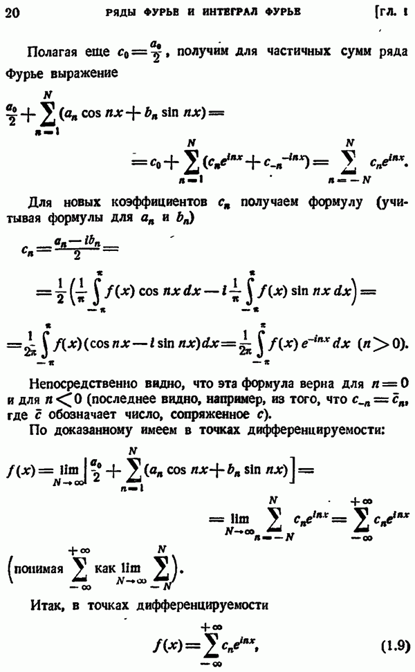
Определение. Пусть — функция с периодом имеющая на сегменте не более конечного числа точек разрыва и абсолютно интегрируемая на этом сегменте (тогда она будет абсолютно интегрируема на всяком сегменте). Рядом Фурье этой функции называется ряд

коэффициенты которого определяются по формулам (1.7). При этом пишут:

Примечание. Вместо функций с периодом можно рассматривать функции, определенные лишь на сегменте и удовлетворяющие отмеченным требованиям. Определение ряда Фурье для такой функции будет то же самое.

Необходимо отметить, что из определения ряда Фурье отнюдь не следует, что функция должна разлагаться в свой ряд Фурье. Из сказанного выше следует только, что если некоторая функция допускает разложение в равномерно сходящийся ряд вида то этот ряд будет ее рядом Фурье.

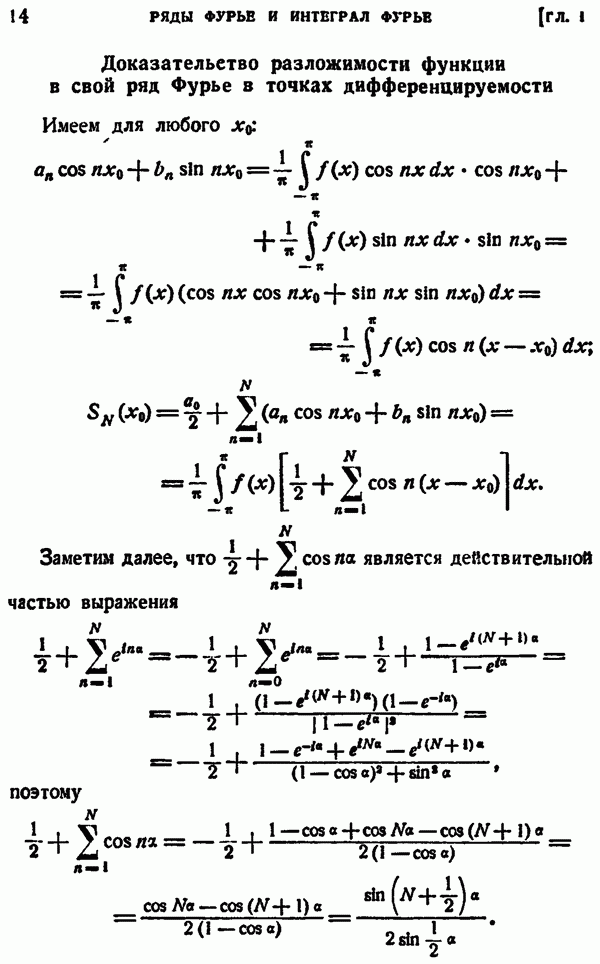
Доказательство разложимости функции в свой ряд Фурье в точках дифференцируемости

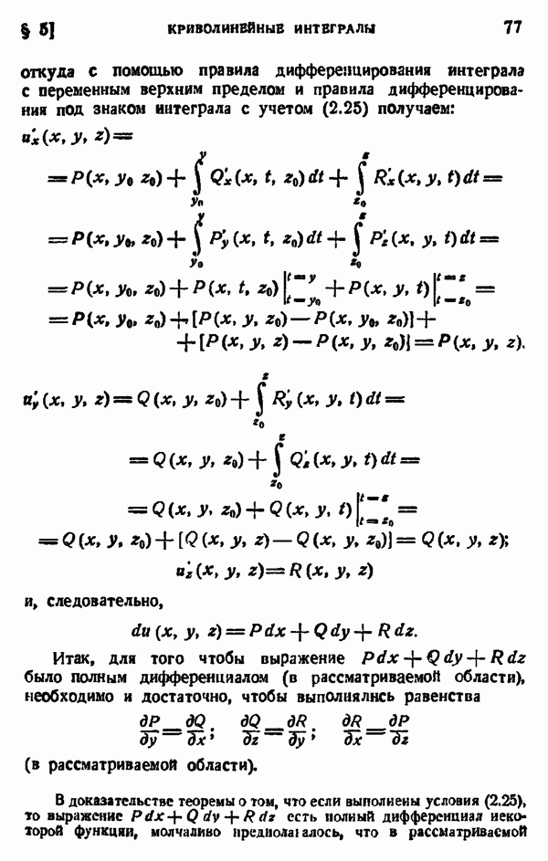
Имеем для любого

Заметим далее, что является действительной частью выражения

поэтому

Следовательно, при любом имеем:

(второй интеграл получек из первого заменой на с учетом периодичности Применяя эту формулу к случаю получим:

Ужножая (1.8) на и вычитая из , найдем при любом

Для дальнейшего нам потребуется

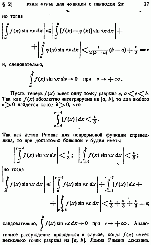
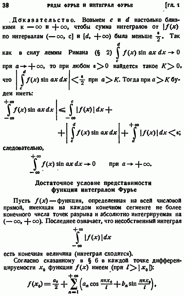
Лемма Римана. Если непрерывна на сегменте за исключением, быть может, конечного числа точек, и абсолютно интегрируема на этом сегменте, то при

Доказательство. Так как

при то лемма Римана верна для и поэтому верна для любой линейной функции Отсюда следует, что лемма верна для любой ичейной функции (т. е. функции, график которой есть ломангя линии), ибо если кусочно-линейна на то найдутся такие числа что линейна на каждом ; а тогда

ибо по доказанному каждое слагаемое правой части стремится к нулю. Далее заметим, что любая непрерывная функция на может быть как угодно хорошо аппроксимирована кусочнолинейной функцией. Действительно, если непрерывна на то она равномерно непрерывна на т. е. для любого найдется такое что при любых на из следует Возьмем числа так, что все и пусть обозначает функцию, график которой есть вписанная в график функции ломаная, вершины которой имеют абсциссы тогда для любого х на будет так как есля число х попадает на частичный сегмент то лежит между (ибо линейна и, следовательно, монотонна на поэтому число лежит между модули которых и поэтому тоже будет иметь модуль

Теперь легко показать, что лемма Римана справедлив для любой непрерывной функции на . В самом деле, по доказанному для любого найдется такая кусочнолинейная функция что Так как для кусочно-линейной функции лемма Римана справедлива, то при достаточно большом будем иметь:

но тогда

и, следовательно,

Пусть теперь имеет одну точку разрыва Так как абсолютно интегрируема на то для любого найдется такое что

Так как лемма Римана для непрерывной функции справедлива, то при достаточно большом у будем иметь:

но тогда

следовательно, при Аналогичное рассуждение проводится в случае, когда имеет несколько точек разрыва на Лемма Римана доказана.

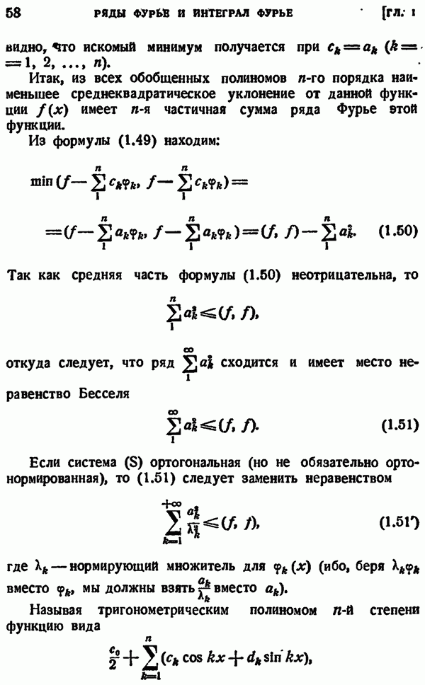
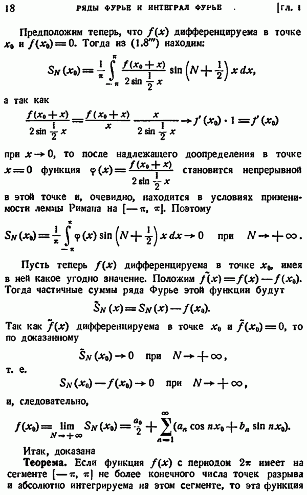
Предположим теперь, что дифференцируема в точке Тогда из находим:

а так как

при то после надлежащего доопределения в точке функция становится непрерывной в этой точке и, очевидно, находится в условиях применимости леммы Римана на Поэтому

Пусть теперь дифференцируема в точке имея в ней какое угодно значение. Положим Тогда частичные суммы ряда Фурье этой функции будут

Так как дифференцируема в точке то по доказанному

т. е.

и следовательно,

Итак, доказана

Теорема. Если функция с периодом 2 имеет на сегменте не более конечного числа точек разрыва и абсолютно интегрируема на этом сегменте, то эта функция

разлагается в свой ряд Фурье в каждой точке, в которой она дифференцируема.

Примечание. Доказанное достаточное условие представимости функции своим рядом Фурье отнюдь не является необходимым. Представление функции своим рядом Фурье будет иметь место и при значительно более общих предположениях. Отмстим, например, без доказательства, что если удовлетворяет условию Дирихле на то разлагается в свой ряд Фурье в каждой точке непрерывности, а в точках разрыва х ряд Фурье сходится к Отсюда следует, что разложение рассматриваемой функции в ряд Фурье имеет место во всех правильных точках, т. е. в точках х, где

1
Оглавление
email@scask.ru