Главная > Теория обнаружения, оценок и модуляции, Т.2
НАПИШУ ВСЁ ЧТО ЗАДАЛИ
СЕКРЕТНЫЙ БОТ В ТЕЛЕГЕ
<< Предыдущий параграф Следующий параграф >>
Пред.
След.
Макеты страниц

Распознанный текст, спецсимволы и формулы могут содержать ошибки, поэтому с корректным вариантом рекомендуем ознакомиться на отсканированных изображениях учебника выше

Также, советуем воспользоваться поиском по сайту, мы уверены, что вы сможете найти больше информации по нужной Вам тематике

ДЛЯ СТУДЕНТОВ И ШКОЛЬНИКОВ ЕСТЬ
ZADANIA.TO

4.2.2. Упрощенный винеровский подход

Так как шум является белым, фильтр в петле обратной связи и среднеквадратическую ошибку можно определить, воспользовавшись результатами § 6.2.4 первого тома. Из (I-6.141) и (18) передаточная функция оптимального фильтра в петле равна

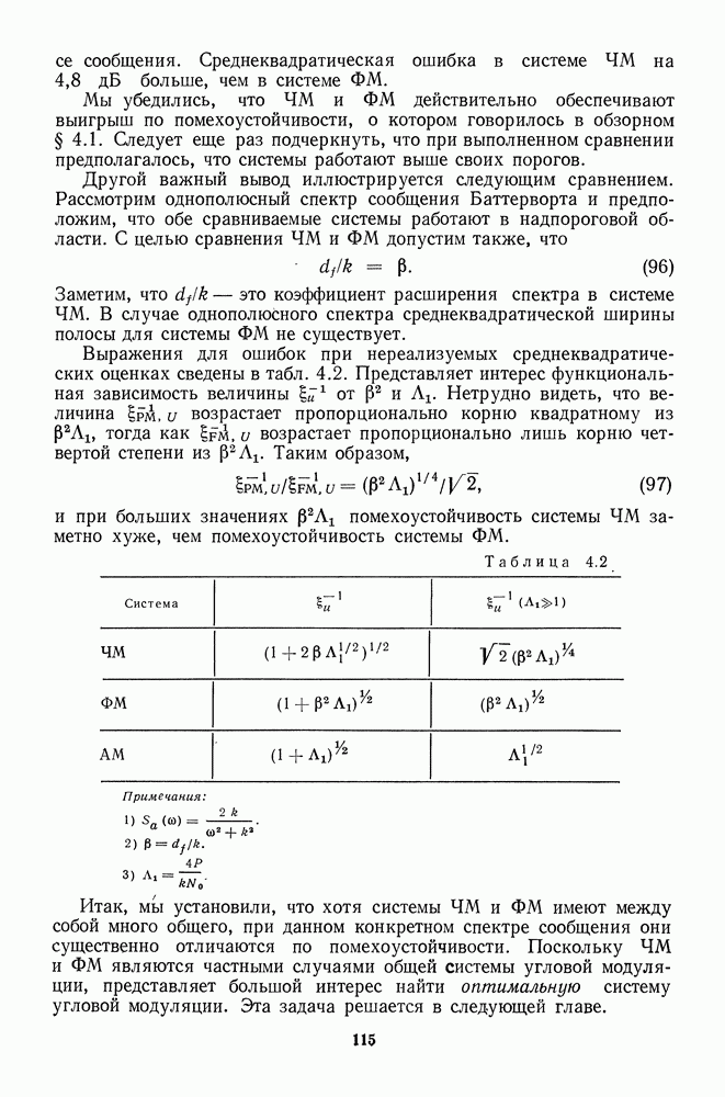
Путем некоторого видоизменения формулы получим средний квадрат фазовой ошибки

Найти передаточную функцию фильтра после петли, когда определена передаточная функция фильтра в петле, уже несложно. Средний квадрат нереализуемой ошибки согласно формуле (I — 6.124) равен

Упрощенное выражение для реализуемого фильтра оценки сообщения было выведено в [2]. Передаточная функция такого фильтра имеет вид

а получающийся в этом случае реализуемый средний квадрат ошибки:

где

Формулы (25), (28) и (29) особенно удобны в тех случаях, когда необходимо определить помехоустойчивость приемника, избежав процедуры его синтеза.

1
Оглавление
email@scask.ru